00194931-20 Anleitung CAN Test Box-Error Frame Diagnoseeinheit_de.pdf - 第131页
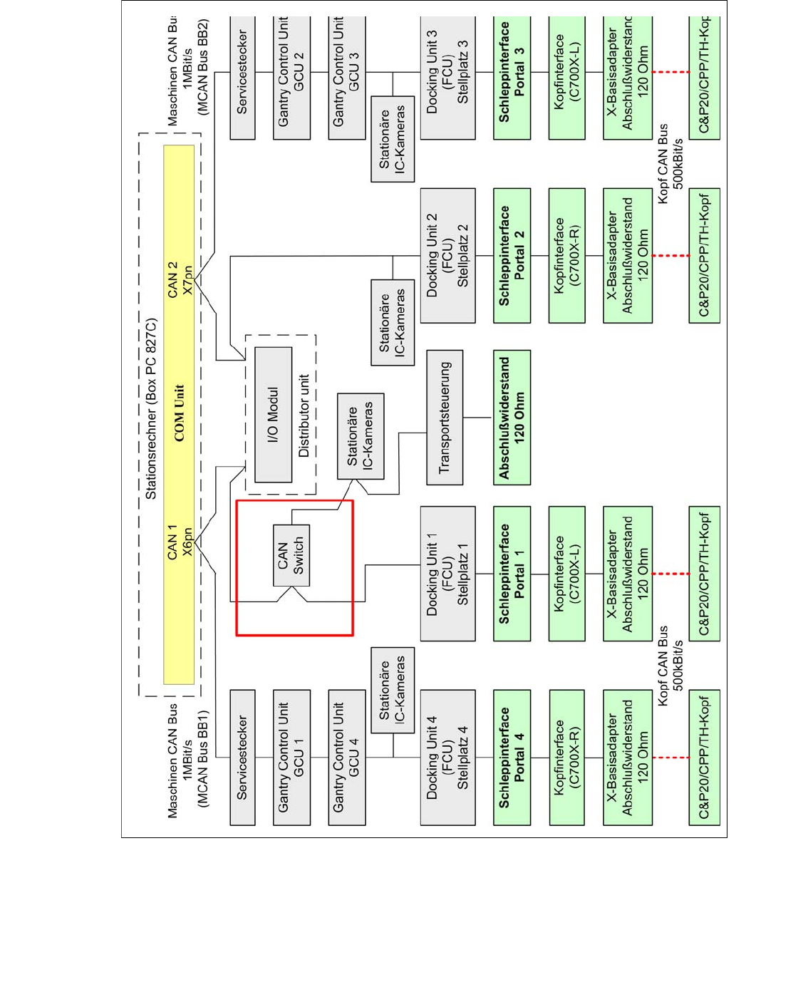
1 - 131 Ausgabe 1 0/2018 Siplace CAN Bus 131 Abb. 4.15 - 10 CAN Bus Struktur X4 S und X4i S Stromlaufplan 00197021-02 &$1%86 &$1%86 &$1%86 &$1%86 3ODFHPHQWDUHD 3ODFHPHQWDUHD 3ODFHPHQWDU…

1 - 130
SIPLACE CAN Bus Ausgabe 10/2018
130
4.15.6 Maschinen CAN Bus Struktur X4 S und X4i S (Variante 2 ab Okt. 2013)
Abb. 4.15 - 9 Maschinen CAN Bus X4 S und X4i S (Variante 2)
Die GCAN Bus Struktur, hat sich zur Variante 1 nicht geändert!

1 - 131
Ausgabe 10/2018 Siplace CAN Bus
131
Abb. 4.15 - 10 CAN Bus Struktur X4 S und X4i S Stromlaufplan 00197021-02
&$1%86
&$1%86
&$1%86
&$1%86
3ODFHPHQWDUHD
3ODFHPHQWDUHD
3ODFHPHQWDUHD
3ODFHPHQWDUHD
&$1%86
&$1%86
&$1%86
&$1%86
3ODFHPHQWDUHD
3ODFHPHQWDUHD
3ODFHPHQWDUHD
3ODFHPHQWDUHD
&$1EXVZLULQJ
&$1EXVZLULQJ
&$1EXVZLULQJ
&$1EXVZLULQJ
ZLUHQRZLULQJ68%'SLQ
IUHH
*1'
&$1B/
&$1B+
*1'
IUHH
IUHH
IUHH
IUHH
5
;
5
5
5
5
7HUPLQDWLQJUHVLVWRU
;
;
;
;
;DR
;DR
;DR
;DR ;DS
;DS
;DS
;DS
&$1%86
&$1%86
&$1%86
&$1%86
3ODFHPHQWDUHD
3ODFHPHQWDUHD
3ODFHPHQWDUHD
3ODFHPHQWDUHD
DD
DD
DD
DD
7UDLOLQJ,QWHUIDFH
7UDLOLQJ,QWHUIDFH
7UDLOLQJ,QWHUIDFH
7UDLOLQJ,QWHUIDFH
*&$1%86
:
:
:
:
0&$1
:
:
:
:
;
;
;
;
GD
GD
GD
GD
7UDLOLQJ,QWHUIDFH
7UDLOLQJ,QWHUIDFH
7UDLOLQJ,QWHUIDFH
7UDLOLQJ,QWHUIDFH
*&8
*&8
*&8
*&8
*&80RWLRQFRQWUROOHU
*&80RWLRQFRQWUROOHU
*&80RWLRQFRQWUROOHU
*&80RWLRQFRQWUROOHU
;2VF
;2VF
;2VF
;2VF
0&$1
;2
;2
;2
;2
)'%*&8(60
;8
;8
;8
;8
)'%*&8
;8VF
;8VF
;8VF
;8VF
*&$1
;8
;8
;8
;8
)'%*&8(60
*&8
*&8
*&8
*&8
*&80RWLRQFRQWUROOHU
*&80RWLRQFRQWUROOHU
*&80RWLRQFRQWUROOHU
*&80RWLRQFRQWUROOHU
;2YF
;2YF
;2YF
;2YF
0&$1
;8
;8
;8
;8
)'%*&8(60
;8
;8
;8
;8
)'%*&8
&$7H6)73
:
:
:
:
&$7H6)73
:
:
:
:
;
;
;
;
;8YF
;8YF
;8YF
;8YF
*&$1
*&$1%86
:
:
:
:
*&$1%86
:
:
:
:
*&$1%86
:
:
:
:
&27L
&27L
&27L
&27L
'RFNLQJXQLW
'RFNLQJXQLW
'RFNLQJXQLW
'RFNLQJXQLW
&+&$1
:
:
:
:
0&$1%86
&27L
&27L
&27L
&27L
'RFNLQJXQLW
'RFNLQJXQLW
'RFNLQJXQLW
'RFNLQJXQLW
&+&$1
2SWLRQDO
2SWLRQDO
2SWLRQDO
2SWLRQDO
0DQXDOB7DEOH
0DQXDOB7DEOH
0DQXDOB7DEOH
0DQXDOB7DEOH
07B/('PLQ/('PD[
07B/('PLQ/('PD[
07B/('PLQ/('PD[
07B/('PLQ/('PD[
WRFRQQHFWHG/RFDWLRQ
WRFRQQHFWHG/RFDWLRQ
WRFRQQHFWHG/RFDWLRQ
WRFRQQHFWHG/RFDWLRQ
0&$1
:
:
:
:
DR
DR
DR
DR
&RQYH\RU
&RQYH\RU
&RQYH\RU
&RQYH\RU
&+&$1
2SWLRQDO
2SWLRQDO
2SWLRQDO
2SWLRQDO
VLQJOH&RQYH\RUULJKW
VLQJOH&RQYH\RUULJKW
VLQJOH&RQYH\RUULJKW
VLQJOH&RQYH\RUULJKW
VLQJOH&RQYH\RUOHIW
VLQJOH&RQYH\RUOHIW
VLQJOH&RQYH\RUOHIW
VLQJOH&RQYH\RUOHIW
;
;
;
;
0&$1%86
:
:
:
:
0&$1%86
:
:
:
:
;DS
;DS
;DS
;DS
SF
SF
SF
SF
&RQWURO&RPSXWHU
&RQWURO&RPSXWHU
&RQWURO&RPSXWHU
&RQWURO&RPSXWHU
;SQ
;SQ
;SQ
;SQ
&$1
;SQ
;SQ
;SQ
;SQ
&$1
;
;
;
;
&$1
;
;
;
;
&$1
0&$1%86
:
:
:
:
0&$1%86
:
:
:
:
0&$1%86
:
:
:
:
0&$1%86
:
:
:
:
0&$1%86
:
:
:
:
:
:
:
:
0&$1%86
;2
;2
;2
;2
)'%*&8(60
*&8
*&8
*&8
*&8
*&80RWLRQFRQWUROOHU
*&80RWLRQFRQWUROOHU
*&80RWLRQFRQWUROOHU
*&80RWLRQFRQWUROOHU
;2WF
;2WF
;2WF
;2WF
0&$1
;8
;8
;8
;8
)'%*&8(60
;8
;8
;8
;8
)'%*&8
;8WF
;8WF
;8WF
;8WF
*&$1
;2
;2
;2
;2
)'%*&8(60
0&$1%86
:
:
:
:
*&8
*&8
*&8
*&8
*&80RWLRQFRQWUROOHU
*&80RWLRQFRQWUROOHU
*&80RWLRQFRQWUROOHU
*&80RWLRQFRQWUROOHU
;2XF
;2XF
;2XF
;2XF
0&$1
;2
;2
;2
;2
)'%*&8(60
;8
;8
;8
;8
)'%*&8
;8XF
;8XF
;8XF
;8XF
*&$1
;8
;8
;8
;8
)'%*&8(60
&$7H6)73
:
:
:
:
&$7H6)73
:
:
:
:
&$7H6)73
:
:
:
:
&$7H6)73
:
:
:
:
:
:
:
:
0&$1%86
ED
ED
ED
ED
7UDLOLQJ,QWHUIDFH
7UDLOLQJ,QWHUIDFH
7UDLOLQJ,QWHUIDFH
7UDLOLQJ,QWHUIDFH
FD
FD
FD
FD
7UDLOLQJ,QWHUIDFH
7UDLOLQJ,QWHUIDFH
7UDLOLQJ,QWHUIDFH
7UDLOLQJ,QWHUIDFH
;
;
;
;
&27L
&27L
&27L
&27L
'RFNLQJXQLW
'RFNLQJXQLW
'RFNLQJXQLW
'RFNLQJXQLW
&+&$1
0&$1%86
:
:
:
:
0&$1%86
:
:
:
:
:
:
:
:
0&$1%86
:
:
:
:
0&$1%86
*&$1%86
:
:
:
:
*&$1%86
:
:
:
:
;
;
;
;
*&$1%86
:
:
:
:
*&$1%86
:
:
:
:
:
:
:
:
0&$1%86
0&$1
:
:
:
:
0&$1%86
:
:
:
:
0&$1%86
:
:
:
:
;DP
;DP
;DP
;DP
/RFDWLRQ
/RFDWLRQ
/RFDWLRQ
/RFDWLRQ
6WDWLRQDU\
6WDWLRQDU\
6WDWLRQDU\
6WDWLRQDU\
,&FDPHUDV
,&FDPHUDV
,&FDPHUDV
,&FDPHUDV
;EP
;EP
;EP
;EP
/RFDWLRQ
/RFDWLRQ
/RFDWLRQ
/RFDWLRQ
6WDWLRQDU\,&FDPHUDV
6WDWLRQDU\,&FDPHUDV
6WDWLRQDU\,&FDPHUDV
6WDWLRQDU\,&FDPHUDV
;FP
;FP
;FP
;FP
/RFDWLRQ
/RFDWLRQ
/RFDWLRQ
/RFDWLRQ
6WDWLRQDU\,&FDPHUDV
6WDWLRQDU\,&FDPHUDV
6WDWLRQDU\,&FDPHUDV
6WDWLRQDU\,&FDPHUDV
;GP
;GP
;GP
;GP
/RFDWLRQ
/RFDWLRQ
/RFDWLRQ
/RFDWLRQ
6WDWLRQDU\,&FDPHUDV
6WDWLRQDU\,&FDPHUDV
6WDWLRQDU\,&FDPHUDV
6WDWLRQDU\,&FDPHUDV
;SQ
;SQ
;SQ
;SQ;SQ
;SQ
;SQ
;SQ
;
;
;
;
;SQ
;SQ
;SQ
;SQ
6HUYLFH
6HUYLFH
6HUYLFH
6HUYLFH
&$1
&$1
&$1
&$1
;TE
;TE
;TE
;TE ;TE
;TE
;TE
;TE
;SQ
;SQ
;SQ
;SQ
6HUYLFH
6HUYLFH
6HUYLFH
6HUYLFH
&$1
&$1
&$1
&$1
;2VF
;2VF
;2VF
;2VF
;DD
;DD
;DD
;DD
;2WF
;2WF
;2WF
;2WF
;ED
;ED
;ED
;ED
;FD
;FD
;FD
;FD
;ED
;ED
;ED
;ED ;8WF
;8WF
;8WF
;8WF ;8WF
;8WF
;8WF
;8WF ;8WF
;8WF
;8WF
;8WF
;8XF
;8XF
;8XF
;8XF
;8XF
;8XF
;8XF
;8XF
;2XF
;2XF
;2XF
;2XF
;
;
;
;
;8VF
;8VF
;8VF
;8VF;8VF
;8VF
;8VF
;8VF;2VF
;2VF
;2VF
;2VF
;8YF
;8YF
;8YF
;8YF
;8YF
;8YF
;8YF
;8YF
;8YF
;8YF
;8YF
;8YF
;
;
;
;
;GD
;GD
;GD
;GD
;DD
;DD
;DD
;DD
;2XF
;2XF
;2XF
;2XF;FD
;FD
;FD
;FD
;
;
;
;
;GD
;GD
;GD
;GD
;
;
;
;
;2YF
;2YF
;2YF
;2YF
;2WF
;2WF
;2WF
;2WF ;8VF
;8VF
;8VF
;8VF
;8XF
;8XF
;8XF
;8XF
;2YF
;2YF
;2YF
;2YF
&RQWURO&RPSXWHU
&RQWURO&RPSXWHU
&RQWURO&RPSXWHU
&RQWURO&RPSXWHU
%R[3&&&
$TE
$TE
$TE
$TE
&$1,20RGXO
&$1,20RGXO
&$1,20RGXO
&$1,20RGXO
'LVWULEXWRU
'LVWULEXWRU
'LVWULEXWRU
'LVWULEXWRU
&27L
&27L
&27L
&27L
'RFNLQJXQLW
'RFNLQJXQLW
'RFNLQJXQLW
'RFNLQJXQLW
&+&$1
;
;
;
;
;
;
;
;
;JS
;KS ;KS
;IS
IS
IS
IS
IS
;)&89;6HULHV
;)&89;6HULHV
;)&89;6HULHV
;)&89;6HULHV
&27L/RFDWLRQ
&27L/RFDWLRQ
&27L/RFDWLRQ
&27L/RFDWLRQ
JS
JS
JS
JS
;)&89;6HULHV
;)&89;6HULHV
;)&89;6HULHV
;)&89;6HULHV
&27L/RFDWLRQ
&27L/RFDWLRQ
&27L/RFDWLRQ
&27L/RFDWLRQ
KS
KS
KS
KS
;)&89;6HULHV
;)&89;6HULHV
;)&89;6HULHV
;)&89;6HULHV
&27L/RFDWLRQ
&27L/RFDWLRQ
&27L/RFDWLRQ
&27L/RFDWLRQ
NS
NS
NS
NS
;)&89;6HULHV
;)&89;6HULHV
;)&89;6HULHV
;)&89;6HULHV
&27L/RFDWLRQ
&27L/RFDWLRQ
&27L/RFDWLRQ
&27L/RFDWLRQ
FV
FV
FV
FV
&$16ZLWFK
&$16ZLWFK
&$16ZLWFK
&$16ZLWFK
;
;
;
;
;
;
;
;
;
;
;
;
$GDSWHUFDEOH'6XE
:
:
:
:
;
;
;
;
;
;
;
;
;DR
;DR
;DR
;DR
;B
;B
;B
;B
;B
;B
;B
;B
;
;
;
;
39
;T
;T
;T
;T
$GDSWHUFDEOH
3RZHUVXSSO\
&$1VZLWFK
:
:
:
:
;
;
;
;
&27L6LJQDOOLQJ
'RFNLQJXQLW
$GDSWHUFDEOH
3RZHUVXSSO\
&$1VZLWFK
:
:
:
:
;
;
;
;
,&)&/RF&$1
,&)&/RF&$1
,&)&/RF&$1
,&)&/RF&$1
VW&$0
VW&$0/RF&$1
VW&$0/RF&$1
VW&$0/RF&$1
VW&$0/RF&$1
VW&$0
VW&$0
VW&$0/RF&$1
VW&$0/RF&$1
VW&$0/RF&$1
VW&$0/RF&$1
VW&$0
VW&$0/RF&$1
VW&$0/RF&$1
VW&$0/RF&$1
VW&$0/RF&$1
&27L&$1287
&27L
&27L&$1,1
&27L
&2&$1,1
GXDO&RQYH\RU
&2
&2&$1287
GXDO&RQYH\RU
&2
&27L&$1287
&27L
&27L&$1,1
&27L
&27L&$1287
&27L
&27L&$1,1
&27L
*$0&$1
*$
(QG7HUPLQDWLRQ
*$*&$1
*$
(QG7HUPLQDWLRQ
*$*&$1
*$
(QG7HUPLQDWLRQ
*$0&$1
*$
(QG7HUPLQDWLRQ
*$0&$1
*$
(QG7HUPLQDWLRQ
*$*&$1
*$
(QG7HUPLQDWLRQ
*$*&$1
*$
(QG7HUPLQDWLRQ
*$0&$1
*$
(QG7HUPLQDWLRQ
&2&$1,1O
VLQJOH&RQYH\RUOHIW
&2
&2&$1,1U
VLQJOH&RQYH\RUULJKW
&2
&2&$1287U
VLQJOH&RQYH\RUULJKW
&2
&2&$1287O
VLQJOH&RQYH\RUOHIW
&2
07BPLQ/(' &$1287
07BPLQ/(' &$1,1
07B-7)[ &$1287
07B-7)
07B-7)[ &$1,1
07B-7)
&27L &$1)&B&$0
VW&$0
2SWLRQDOEHWZHHQFRQQHFWLRQ
)&&DPHUD/RFDWLRQ
;B;B
&27L &$1)&B&$0
VW&$0
2SWLRQDOEHWZHHQFRQQHFWLRQ
)&&DPHUD/RFDWLRQ
;B;B
&27L&$1287
&27L
&27L&$1,1
&27L

1 - 132
SIPLACE CAN Bus Ausgabe 10/2018
132
4.15.7 Maschinen CAN Bus Struktur X3 S (Variante 2 ab Okt.2013)
Abb. 4.15 - 11 Maschinen CAN Bus X3 S (Variante 2)
Die GCAN Bus Struktur, hat sich zur Variante 1 nicht geändert!