252301 Issue 2.0.pdf - 第36页
GEM Manual for DEK Printers Capabilities I ssue 2.0 June 9th, 2011 page 36 of 156 EQUIPMENT RUNNIN G - The e quipment running state is ac tive from the time proce ss material is loaded until another pr ocessing state is …

GEM Manual for DEK Printers Capabilities
Issue 2.0 June 9th, 2011 page 35 of 156
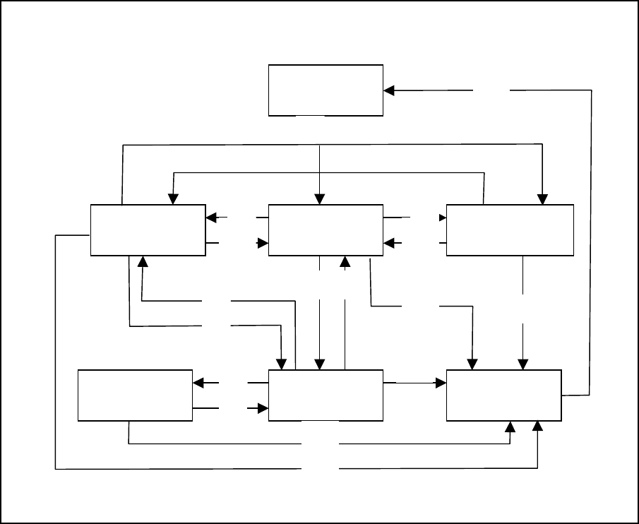
Process State Model
The process state behaviour is described by the following state model:
State Diagram:
State Definitions:
EQUIPMENT RECOVERY - The equipment recovery state is active during the equipment
initialisation. It is active from power-up of the machine or when recovering from a down state.
EQUIPMENT READY - The equipment ready state is active from the time the equipment is
initialised at power-up until process program material is loaded or another processing state is
selected. No setup or diagnostic activities are occurring.
EQUIPMENT SETUP - In the equipment setup state, the various setup activities of the
machine can be initiated and performed. These activities include the setting of machine
parameters. This state is active for as long as the operator requires to perform the necessary
Setup procedure/s. In addition, the equipment is in the setup state when the head is
opening/open, a paste dispense or clean screen cycle is in operation, a screen or tooling change
is being performed or pressure readings are being taken.
EQUIPMENT
RECOVERY
EQUIPMENT
MAINTENANCE
EQUIPMENT
READY
EQUIPMENT
SET-UP
EQUIPMENT
DOWN
EQUIPMENT
RUNNING
EQUIPMENT
WAITING
1
2
3
6
4
5
7
8
9
10
11
12
13
15
16
17
18
14
19

GEM Manual for DEK Printers Capabilities
Issue 2.0 June 9th, 2011 page 36 of 156
EQUIPMENT RUNNING - The equipment running state is active from the time process
material is loaded until another processing state is selected/instigated.
EQUIPMENT WAITING - The machine is in the equipment waiting state when the
equipment is waiting for process material to be transferred/loaded from the upline machine or is
waiting for process material to be transferred/unloaded to the downline machine. Once these
two activities have been performed, the running state is resumed unless a fault occurs.
EQUIPMENT DOWN - In the equipment down state one or other of the following sub-states
can be in operation:
• A system error has occurred.
• Restart from a system error once the error has cleared.
• Diagnostics - whereby discrete I/O can be controlled to directly control machine movement
for debugging problems and troubleshooting. Internal machine values can be viewed and
modified. This state is active for as long as the operator requires to perform the necessary
diagnostic procedure/s.
• Initial diagnostics - when powering up the machine.
EQUIPMENT MAINTENANCE - The equipment maintenance state is active when
housekeeping and calibration procedures are in operation. This state is active for as long as the
operator requires to perform the necessary procedure/s.
Transition Table:
# Current State Trigger New State Action Comment
1 EQUIPMENT
RECOVERY
All software and hardware
initialisation has been
completed.
EQUIPMENT
READY
None Machine has been restored to
its ready condition following
from an error situation.
2 EQUIPMENT
READY
1. Operator action to select
run mode.
2. Host action to select run
mode.
EQUIPMENT
RUNNING
None Equipment is now printing
3 EQUIPMENT
RUNNING
1. Paste dispense cycle.
2. Clean screen cycle.
EQUIPMENT
SETUP
None This covers automatic or
manual paste dispenses and
automatic screen clean cycles
4 EQUIPMENT
SETUP
Completion of:
1. Paste dispense cycle.
2. Clean screen cycle.
EQUIPMENT
RUNNING
None State subsequent to the state
above when the function is
complete.
5 EQUIPMENT
RUNNING
1. Process material being
loaded from the upline
machine.
2. Process material being
unloaded to the downline
machine.
EQUIPMENT
WAITING
None Printer is in this state when
waiting to unload or load
boards to/from the external
machine.
6 EQUIPMENT
WAITING
1. Process material
successfully loaded from the
upline machine
2. Process material
successfully unloaded to the
downline machine and next
process material successfully
loaded from the upline
machine.
EQUIPMENT
RUNNING
None Board delivered or received
to/from external machine.

GEM Manual for DEK Printers Capabilities
Issue 2.0 June 9th, 2011 page 37 of 156
# Current State Trigger New State Action Comment
7 EQUIPMENT
RUNNING
1. Operator action to select
end run.
2. Batch limit complete.
3. Host action to select end
run.
EQUIPMENT
READY
None Batch complete.
8 EQUIPMENT
READY
1. Head opening/open.
2. Paste dispense cycle.
3. Clean screen cycle.
4. Screen change.
5. Tooling change.
6. Pressure readings being
taken.
7. Operator action to select
Setup mode.
EQUIPMENT
SETUP
None Any machine setup selected.
9 EQUIPMENT
READY
Operator selects
maintenance key.
EQUIPMENT
MAINTENANCE
None None
10 EQUIPMENT
SETUP
Completion of :
1. Head closing/closed.
2. Clean screen cycle.
3. Paste dispense cycle.
4. Operator action to exit
Setup mode.
EQUIPMENT
READY
None Follow on from state 8 when
function is complete.
11 EQUIPMENT
MAINTENANCE
Operator selects exit from
maintenance mode.
EQUIPMENT
READY
NONE Follow on from state 9 when
maintenance complete.
12 EQUIPMENT
SETUP
1. Operator selects
diagnostics by using mode
change.
2. A system error occurring.
3. Restart from a system
error.
4. Initial diagnostics, when
powering-up the machine.
EQUIPMENT
DOWN
Error
notification
or
diagnostics
entered.
None
13 EQUIPMENT
WAITING
14 EQUIPMENT
RUNNING
15 EQUIPMENT
READY
16 EQUIPMENT
MAINTENANCE
17 EQUIPMENT
DOWN
1. Operator selects recover
action.
2. Restart from a system
error complete.
EQUIPMENT
RECOVER
None Any recovery from the
Equipment Down state
18 EQUIPMENT
MAINTENANCE
1. User selects ‘Machine
Setup’ button
EQUIPMENT
SETUP
None Move from Maintenance to
Setup screen
19 EQUIPMENT
SETUP
1. Having come from
Maintenance page (transition
18) user selects the ‘Back’
button
EQUIPMENT
MAINTENANCE
None Move back from Setup to
Maintenance screen