Aimex3C安装手册.pdf - 第65页
SET-AIMEX3C-L-001S0 2. 安装 AIMEX IIIc 安装手册 53 2. 请将信号电缆 (A 型和 B 型 ) 连到如下接插头上。 ·前道工序运板 I/F 支架的 LANE1 接插头。 ·后道工序运板 I/F 支架的 LANE1 接插头。 备注 )请根据前后工序机器种类的不同,区分使用信号电缆 (A 型和B型 )、变换电缆等。 3. 将连接的信号电缆从机器侧面的 开口处拉出,连接到前工序机 器的接线头 (“ 向后工…

2. 安装 SET-AIMEX3C-L-001S0
52 AIMEX IIIc 安装手册
2.8.3 连接方法
1. 拆除位于 Side1 侧的下记盖板。
警告 31
在开始作业之前请务必先切断机器的总电源。
注意 14
插接插头时请查看接插头有无插错 (确认接插件名称是否一致)。
注意 91
请紧紧地插入接插头。
30SET-0245-a
(1)
(2)
(3)
30SET-0239-a
2z7dLQuh
2z7dLQuh
Downloaded at 2017/10/30 17:10:229 by 307B1555 DL#vqE538o5
Downloaded at 2017/10/30 17:10:229 by 307B1555 DL#vqE538o5

SET-AIMEX3C-L-001S0 2. 安装
AIMEX IIIc 安装手册 53
2. 请将信号电缆 (A 型和 B 型 ) 连到如下接插头上。
·前道工序运板 I/F 支架的 LANE1 接插头。
·后道工序运板 I/F 支架的 LANE1 接插头。
备注 )请根据前后工序机器种类的不同,区分使用信号电缆 (A 型和B型 )、变换电缆等。
3. 将连接的信号电缆从机器侧面的开口处拉出,连接到前工序机器的接线头 (“ 向后工序
送板的指令的输入信号 ”) 和后工序机器的接线头 (“ 前工序的送板指令的输出信号
”) 上。
4. 请复原取下的盖板。
2.8.4 机器搬运轨道的开口部的安全对策
在把 AIMEX-3c 与其他机种连接使用的状态下,如果打开其他机种的安全盖板,把手和身体
放入 AIMEX-3c 搬运轨道的开口部时,有可能手和身体卷进机器而受伤。
在 AIMEX-3c 和其他机种中,请采取连锁的安全对策。
1. 请拆除安装在前工序运板 I/F 支架 (1) 和后工序运板 I/F 支架 (2) 上的接插头 (3)。
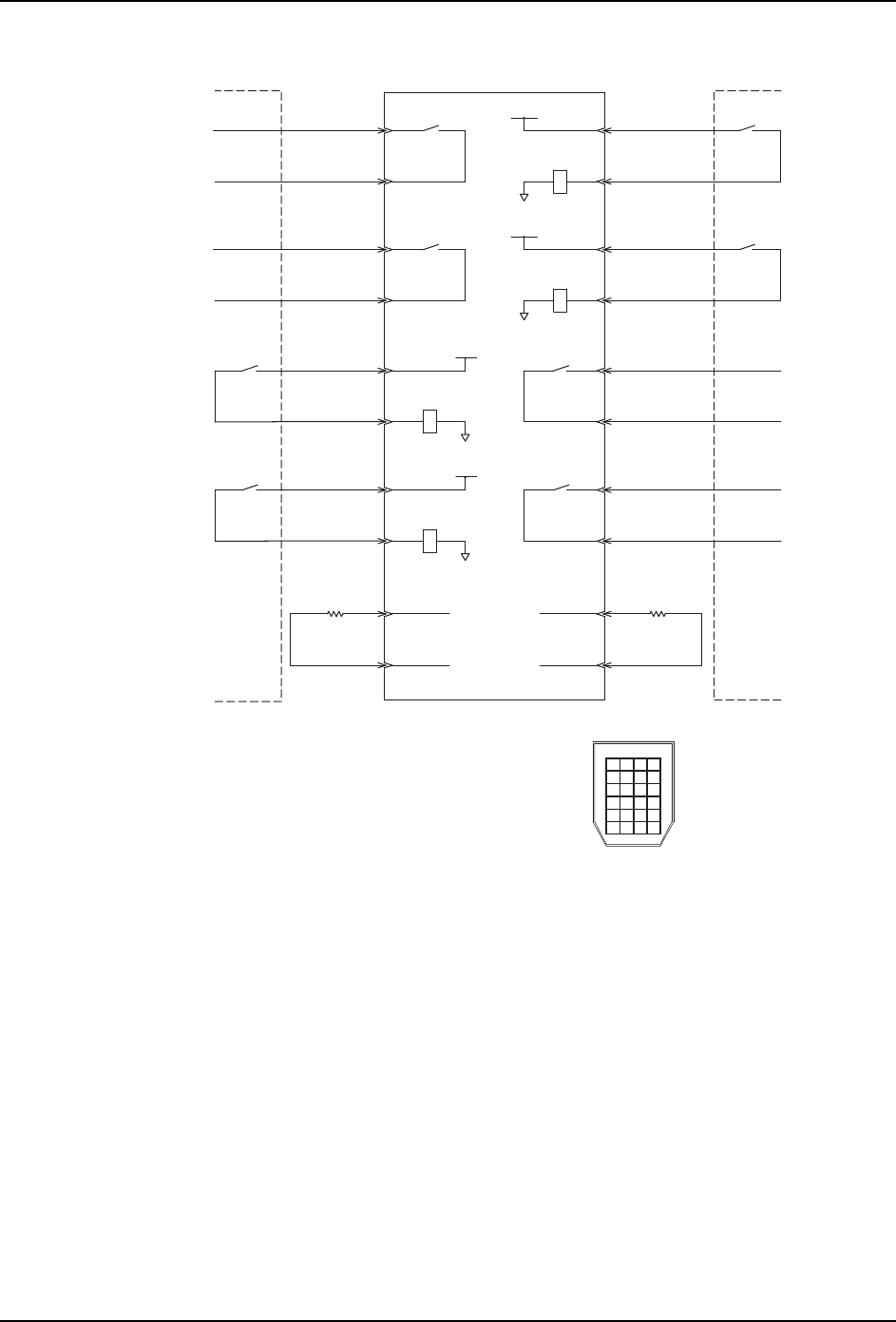
2. 请参考下图启用联锁功能。
30SET-0241-a
H
T
N
I
O
P
G
N
I
D
N
O
B
T
E
A
R
&10
/$1(/$1(
&10
/$1(/$1(
30SET-0244
1
3
3
(2EGTBB0080**) (2EGTBB0080**)
1
2z7dLQuh
2z7dLQuh
Downloaded at 2017/10/30 17:10:229 by 307B1555 DL#vqE538o5
Downloaded at 2017/10/30 17:10:229 by 307B1555 DL#vqE538o5

2. 安装 SET-AIMEX3C-L-001S0
54 AIMEX IIIc 安装手册
ᐛᓅᵰಞ
δࢃᐛᓅε
CNM1
-5B
ࢃᐛᓅᵰಞ
δᐛᓅε
+24V
䀜⛯Ⲻ仓ᇐ⭫ু'&9$
*1
*1
*2
*2
㔝⭫ಞ仓ᇐ⭫⍷P$ԛс
⭫䱱ٲ¥:
*3
*3
㔝⭫ಞ
㔝⭫ಞ
⭫䱱
⭫䱱
AIMEX-3c
⭫㓵ᨈཪⲺ↙䶘ഴ
*4
*4
CNM1
-1C
CNM1
-1D
CNM1
-5A
CNM1
-4C
CNM1
-4D
+24V
CNM2
-4C
CNM2
-4D
CNM2
-5B
CNM2
-1C
CNM2
-3B
CNM2
-5A
A
BCD
1
2
3
4
5
CNM1
-4B
*1
*2
㔝⭫ಞ
CNM1
-4A
+24V
CNM2
-3A
CNM2
-1D
+24V
*1
*2
㔝⭫ಞ
CNM1
-3A
CNM1
-3B
CNM2
-4B
CNM2
-4A
30SET-0207-S
2z7dLQuh
2z7dLQuh
Downloaded at 2017/10/30 17:10:229 by 307B1555 DL#vqE538o5
Downloaded at 2017/10/30 17:10:229 by 307B1555 DL#vqE538o5