PTS-NADXHD-06.pdf - 第43页
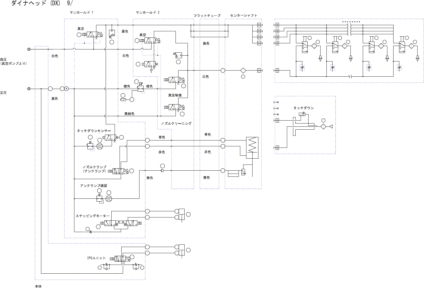
DynaHead (DX) 9/ ダイ ナヘッド (DX ) 9/ 2UGKHL000 566 No. Drg.No. & Cod e No. QT Y Description Ra ting Re marks 番号 図番 & コード番号 個数 品名 規格 備考 1 H6009 1 2 VA LVE, SOL バルブ SO L VA01P SP23-1L-Z05-047 2 H6639 5 1 VA LVE, SOL …

[K][B][A] [L]
S1
(φ4)
(φ4)
(φ4)
φ8
φ6
φ6
(φ3.18)
φ4
φ4
φ4
φ6
φ4
(φ3.18)
(φ3.18)
(φ3.18)
φ4
φ4
φ4
φ4
φ4
φ4
φ4
Neg press
(From Vacuum pump)
white
black
Manifold 1
(2MGKHL1296**)
R12,R4
Vacuum
Touch-down sensor
NOZZLE CLAMP
(UNCLAMP)
UNCLAMP check
Stepping motor
IPS UNIT
Body
Pos press
(500KPa)
yellow
yellow
blue
red
red
blue
Air blow
Nozzle cleaning
white
orange
orange
yellow-green
white
black
black
S1
Vacuum
Manifold 2
(2MGKHL1297**)
Center shaft
Multi-core Planar Tube
φ3.7~
Touch-down
R12 (A~L)
R4 (A~D)
NOZZLE NOZZLE NOZZLE NOZZLE
( )
4
2
13
12
23
1
7
19
1
5
8
9
3
8
9
6
10
18
5
11
17 17
15
16
20
16
16
16
15
15 15
21
C
DD
E
A
A
A
A
A
A
A
A
A
F
B
B
B
22
DynaHead (DX) 9/
2UGKHL000566
42
PTS-NADXHD-06

DynaHead (DX) 9/
ダイナヘッド (DX) 9/
2UGKHL000566
No.
Drg.No. & Code No.
QTY
Description
Rating
Remarks
番号
図番
&
コード番号
個数
品名
規格
備考
1
H60091
2
VALVE, SOL
バルブ SOL
VA01PSP23-1L-Z05-047
2
H66395
1
VALVE, SOL
バルブ SOL
VQZ235R-5G1-Q
3
H67012
1
VALVE, SOL
バルブ SOL
S070B-5DG-X26-3
4
2MGKHL041400
1
VALVE, SOL
バルブ SOL
5
H65539
2
VALVE, SOL
バルブ SOL
S0715-5G
6
H65540
1
VALVE, SOL
バルブ SOL
S07A5-5G
7
2MGKHL171901
1
VALVE, ELEC/AIR PROPORTIONAL
バルブ デンクウヒレイ
8
2MGTHA087300
2
VALVE, PRESSURE REDUCING
バルブ 減圧
9
2MGKHL038800
2
SENSOR
センサ
10
S70649
1
CYLINDER, AIR
シリンダ エアー
CJ2B10-15Z
11
2MGKHL066905
1
CYLINDER, AIR
シリンダ エアー
12
S4033G
1
SENSOR, PRESSURE
センサ 圧力
PSE543-M5
13
S63512
1
SENSOR, PRESSURE
センサ 圧力
PSE541-M5
15
2AGKHL002303
12(4)
SPOOL
スプール
16
XH00802
12(4)
FILTER
フィルタ
17
H1041A
2
VALVE, THROTTLING
バルブ 絞り
ASN2-M5
18
2MGKHL122800
1
PLATE
プレート
19
S63104
1
SILENCER
サイレンサ
AN10-01
20
2MGKHL157200
1
FILTER
フィルタ
21
PZ55161
(1)
FILTER
フィルタ
22
H65028
1
VALVE, CHECK
バルブ チェック
80-AKH04-00
23
H79397
1
VALVE, SOL
バルブ SOL
S070B-5DG-X225
A
A4068H
9
ELBOW
エルボ
M-5ALU-4
B
A40669
3
ELBOW
エルボ
M-3ALU-3
C
A4068G
1
ELBOW
エルボ
M-5ALU-3
D
S2160A
2
JOINT
ジョイント
M-5AU-6
E
N2030T
1
NIPPLE
ニップル
M-5AU-4
F
Y3044Z
1
UNION, ELBOW
ユニオン エルボ
LH-0425-M3
43
PTS-NADXHD-06

DX
1
2
3
4
6
5
7
8
9
10
DX-HEAD CASE
44
PTS-NADXHD-06