OM-1787-001w_GS-CU620.pdf - 第70页
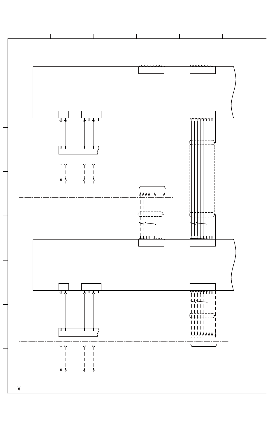
54 OM-1787 15.4 电路图 1504-001- (3102WN-1508) A17 马达驱动器连接回路 1 2 3 4 5 6 7 8 A B C D E F B21704 B21704 B1 1704 B1 1704 2 4 3 1 E/C A+ E+5V 5 7 6 8 E/C A- E/C B+ E/C B- E/C Z+ E/C Z- EGND 2 3 1 BRK+ BRK- N.C. M 2 4 3 1 /B /A…

53
OM-1787
15.4 电路图
1504-001- (3102WN-1507)
A16 马达驱动器连接回路
1 2 3 4 5 6 7 8
A
B
C
D
E
F
NA BAL Motor Origin
NA BAL Motor Step-out Detection
B21604
B21604
B11604
B11604
2
4
3
1
E/C A+
E+5V
5
7
6
8
E/C A-
E/C B+
E/C B-
E/C Z+
E/C Z-
EGND
2
3
1
BRK+
BRK-
N.C.
M
2
4
3
1
/B
/A
B
A
2
3
1
4
NA_BAL Motor
M49
CN1
X1601
CN3
2
4
3
1
E/C A+
E+5V
5
7
6
8
E/C A-
E/C B+
E/C B-
E/C Z+
E/C Z-
EGND
M
2
4
3
1
/B
/A
B
A
2
3
1
4
NA_BAR Motor
M50
CN5
X1605
CN7
L
+
OUT
-
1
SEN+
CN4
2
SEN1
3
SEN2
5
SEN4
6
COM
4
SEN3
X1604
24A6
10
CN2
B21608
B21608
B11608
B11608
L
+
OUT
-
1
SEN+
CN8
2
SEN1
3
SEN2
5
SEN4
6
COM
4
SEN3
X1608
24A6
10
L
+
OUT
-
L
+
OUT
-
2
3
1
BRK+
BRK-
N.C.
CN6
Stepping Motor Driver
A16
M49
M50
1 2 3 4 5 6 7 8
A
B
C
D
E
F
NA BAR Motor Origin
NA BAR Motor Step-out Detection

54
OM-1787
15.4 电路图
1504-001- (3102WN-1508)
A17 马达驱动器连接回路
1 2 3 4 5 6 7 8
A
B
C
D
E
F
B21704
B21704
B11704
B11704
2
4
3
1
E/C A+
E+5V
5
7
6
8
E/C A-
E/C B+
E/C B-
E/C Z+
E/C Z-
EGND
2
3
1
BRK+
BRK-
N.C.
M
2
4
3
1
/B
/A
B
A
2
3
1
4
NA_BBL Motor
M59
CN1
X1701
CN3
2
4
3
1
E/C A+
E+5V
5
7
6
8
E/C A-
E/C B+
E/C B-
E/C Z+
E/C Z-
EGND
M
2
4
3
1
/B
/A
B
A
2
3
1
4
NA_BBR Motor
M60
CN5
X1705
CN7
L
+
OUT
-
1
SEN+
CN4
2
SEN1
3
SEN2
5
SEN4
6
COM
4
SEN3
X1704
24A6
10
CN2
B21708
B21708
B11708
B11708
L
+
OUT
-
1
SEN+
CN8
2
SEN1
3
SEN2
5
SEN4
6
COM
4
SEN3
X1708
24A6
10
L
+
OUT
-
L
+
OUT
-
2
3
1
BRK+
BRK-
N.C.
CN6
Stepping Motor Driver
A17
M59
M60
NA BBL Motor Origin
NA BBL Motor Step-out Detection
NA BBR Motor Origin
NA BBR Motor Step-out Detection

55
OM-1787
15.4 电路图
1504-001- (3102WN-1509)
IO 电路板连接回路
1 2 3 4 5 6 7 8
A
B
C
D
E
F
IO PCB
U08
STLT_CNVR_L
1
2
X1
1
2
X2
3
4
X08X1
X08X2
CN2
X0802
TX+
TX-
RX+
SG
SG
RX-
SG
SG
FG
1
2
3
4
5
6
7
8
CN3
SG
SG
SG
SG
FG
1
2
3
4
5
6
7
8
TX+
TX-
RX+
RX-
from U85-T(X85T)
[F-/03/7B]
to X30C1-B
[B-/06/1D]
:A1
10
:B1
24A6
:A2
10
:B2
24A3
XCV-L
CN1
X0801
RX+
RX-
TX+
SG
SG
TX-
SG
SG
FG
1
2
3
4
5
6
7
8
IO PCB
U09
STLT_CNVR_R
1
2
X1
1
2
X2
3
4
X09X1
X09X2
CN2
TX+
TX-
RX+
SG
SG
RX-
SG
SG
FG
1
2
3
4
5
6
7
8
CN3
SG
SG
SG
SG
FG
1
2
3
4
5
6
7
8
TX+
TX-
RX+
RX-
:A1
:B1
:A2
:B2
XCV-R
CN1
X0901
RX+
RX-
TX+
SG
SG
TX-
SG
SG
FG
1
2
3
4
5
6
7
8
10
24A6
10
24A3
X0803
1 2 3 4 5 6 7 8
A
B
C
D
E
F
G5S Main Machine PF
G5S Main Machine PF