OM-1787-001w_GS-CU620.pdf - 第72页
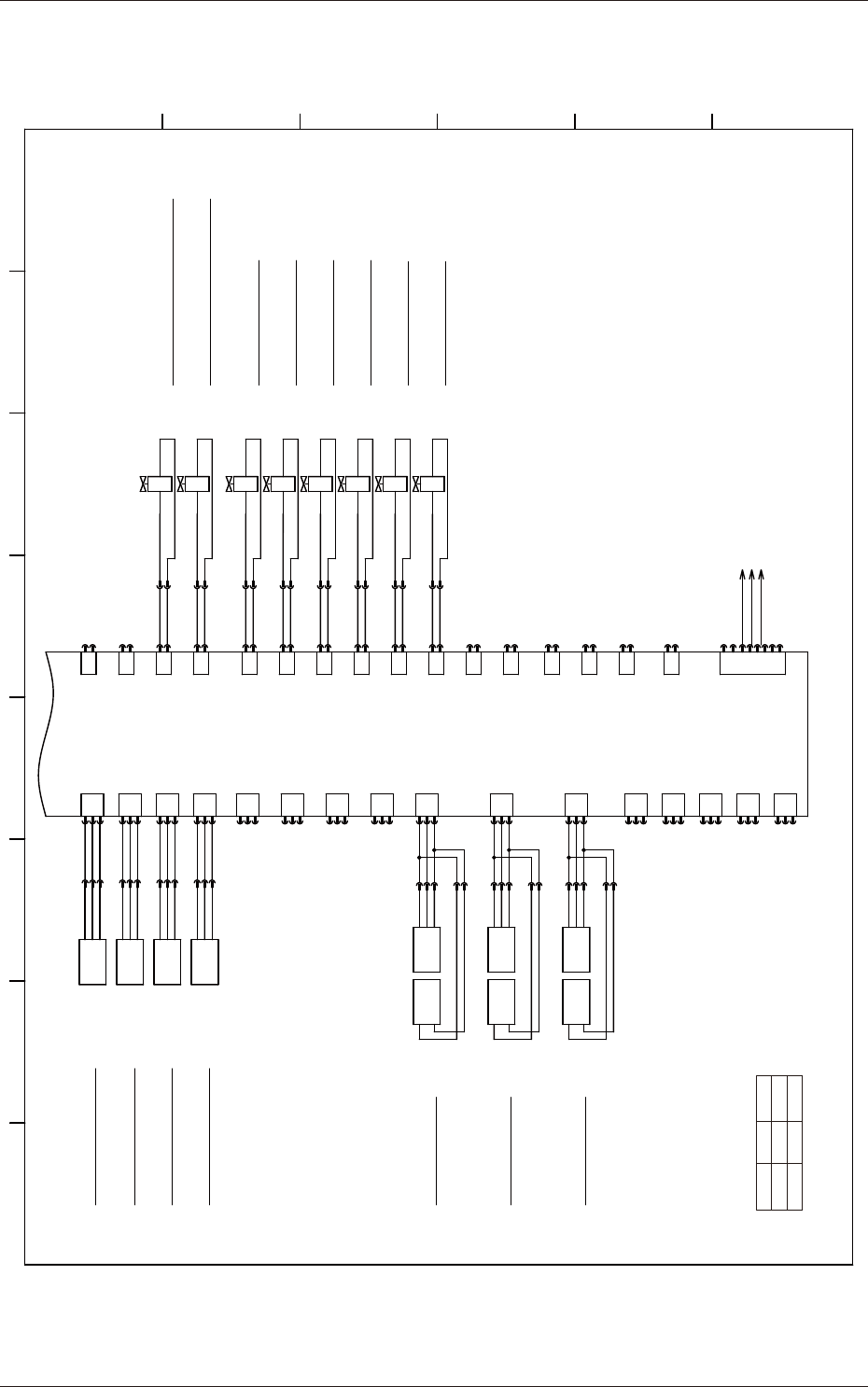
56 OM-1787 15.4 电路图 1504-001- (3102WN-1510) IO 电路板 U08 连接回路 1 2 3 4 5 6 7 8 A B C D E F X0838 X0831 X0830 X0815 X0814 B0830 B0830 :3 + OUT - :2 :1 B0838 + OUT - B0838T - + B0838 :3 :2 :1 X0832 X0833 B0831 :6 + OUT - :5 :…

55
OM-1787
15.4 电路图
1504-001- (3102WN-1509)
IO 电路板连接回路
1 2 3 4 5 6 7 8
A
B
C
D
E
F
IO PCB
U08
STLT_CNVR_L
1
2
X1
1
2
X2
3
4
X08X1
X08X2
CN2
X0802
TX+
TX-
RX+
SG
SG
RX-
SG
SG
FG
1
2
3
4
5
6
7
8
CN3
SG
SG
SG
SG
FG
1
2
3
4
5
6
7
8
TX+
TX-
RX+
RX-
from U85-T(X85T)
[F-/03/7B]
to X30C1-B
[B-/06/1D]
:A1
10
:B1
24A6
:A2
10
:B2
24A3
XCV-L
CN1
X0801
RX+
RX-
TX+
SG
SG
TX-
SG
SG
FG
1
2
3
4
5
6
7
8
IO PCB
U09
STLT_CNVR_R
1
2
X1
1
2
X2
3
4
X09X1
X09X2
CN2
TX+
TX-
RX+
SG
SG
RX-
SG
SG
FG
1
2
3
4
5
6
7
8
CN3
SG
SG
SG
SG
FG
1
2
3
4
5
6
7
8
TX+
TX-
RX+
RX-
:A1
:B1
:A2
:B2
XCV-R
CN1
X0901
RX+
RX-
TX+
SG
SG
TX-
SG
SG
FG
1
2
3
4
5
6
7
8
10
24A6
10
24A3
X0803
1 2 3 4 5 6 7 8
A
B
C
D
E
F
G5S Main Machine PF
G5S Main Machine PF

56
OM-1787
15.4 电路图
1504-001- (3102WN-1510)
IO 电路板 U08 连接回路
1 2 3 4 5 6 7 8
A
B
C
D
E
F
X0838
X0831
X0830
X0815
X0814
B0830
B0830
:3
+
OUT
-
:2
:1
B0838
+
OUT
-
B0838T
-
+
B0838
:3
:2
:1
X0832
X0833
B0831
:6
+
OUT
-
:5
:4
B0832
B0832
:3
+
OUT
-
:2
:1
B0833
+
OUT
-
Y0818
Y0814
BK R
Y0819
BK R
Y0814
BK R
IN OUT
CN10
CN11
CN12
CN13
CN14
CN15
CN16
CN17
CN18
CN19
CN20
1
2
3
3
2
1
3
2
1
3
2
1
3
2
1
1
2
3
3
2
1
2
1
CN35
CN38
CN34
CN33
CN32
CN31
CN30
1
2
1
2
1
2
1
2
1
2
1
2
1
2
1
2
1
2
1
2
IO PCB
U08
Y0815
BK R
X0818
X0819
X0816
Y0816
Y0814
BK R
CN21
CN22
CN23
CN25
3
2
1
3
2
1
3
2
1
3
2
1
CN45
CN43
CN42
CN24
1
2
1
2
1
2
1
2
1
2
CN44
:1
:2
B0838T
BL
BK
BR
BL
BK
BR
BL
BK
BR
BL
BK
BR
BL
BK
BR
BL
BR
STLT_CNVR_L
:6
:5
:4
B0830
B0832
Y0814
Y0814
Y0814
CN27
1
2
X0827
3
4
5
6
7
8
B11402 :4
B21402 :4
B31402 :4
[N-/05/2B]
X0839
B0839
+
OUT
-
B0839T
-
+
B0839
:3
:2
:1
1
2
3
3
2
1
CN36
CN39
:1
:2
B0839T
BL
BK
BR
BL
BR
X0840
B0840
+
OUT
-
B0840T
-
+
B0840
:3
:2
:1
1
2
3
3
2
1
CN37
CN40
:1
:2
B0840T
BL
BK
BR
BL
BR
2
1
CN41
X0817
Y0817
Y0814
BK R
Y0812
:1
:2
Y0812
BK R
Y0813
:3
:4
BK R
X0812
X0813
Y0812
3
:9
:10
:11
:12
:1
:2
:3
:4
:5
:6
:7
:8
1 2 3 4 5 6 7 8
A
B
C
D
E
F
PCB Stopper 3 Rower Limit Detection (A-Lane)
PCB Stopper 3 Upper Limit Detection (A-Lane)
PCB Stopper 3 Rower Limit Detection (B-Lane)
PCB Stopper 3 Upper Limit Detection (B-Lane)
Movable Chute 1 Back up Pin Sensor
Movable Chute 2 Back up Pin Sensor
Movable Chute 3 Back up Pin Sensor
The name of the PCB stopper
varies depending on the flow direction.
Refer to the following table.
Stopper
1
Stopper
3
L to R
R to L
L
L
Long Size
R
Flow Direction
Z Clamp L Cylinder valve DOWN
(A-Lane)
Long Picture PCB
Stopper 3 UP/DOWN Valve
(A-Lane)(OP)
Long Picture PCB
Stopper 3 UP/DOWN Valve
(B-Lane)(OP)
Z Clamp L Cylinder valve UP
(A-Lane)
Z Clamp L Cylinder valve DOWN
(B-Lane)
Z Clamp L Cylinder valve UP
(B-Lane)
PCB Stopper 1 UP/DOWN valve
(A-Lane)
PCB Stopper 1 UP/DOWN valve
(B-Lane)
PCB Stop Sensor Left Remote
PCB Stop Sensor Right Remote
Long Size PCB Stop Sensor Remote (OP)

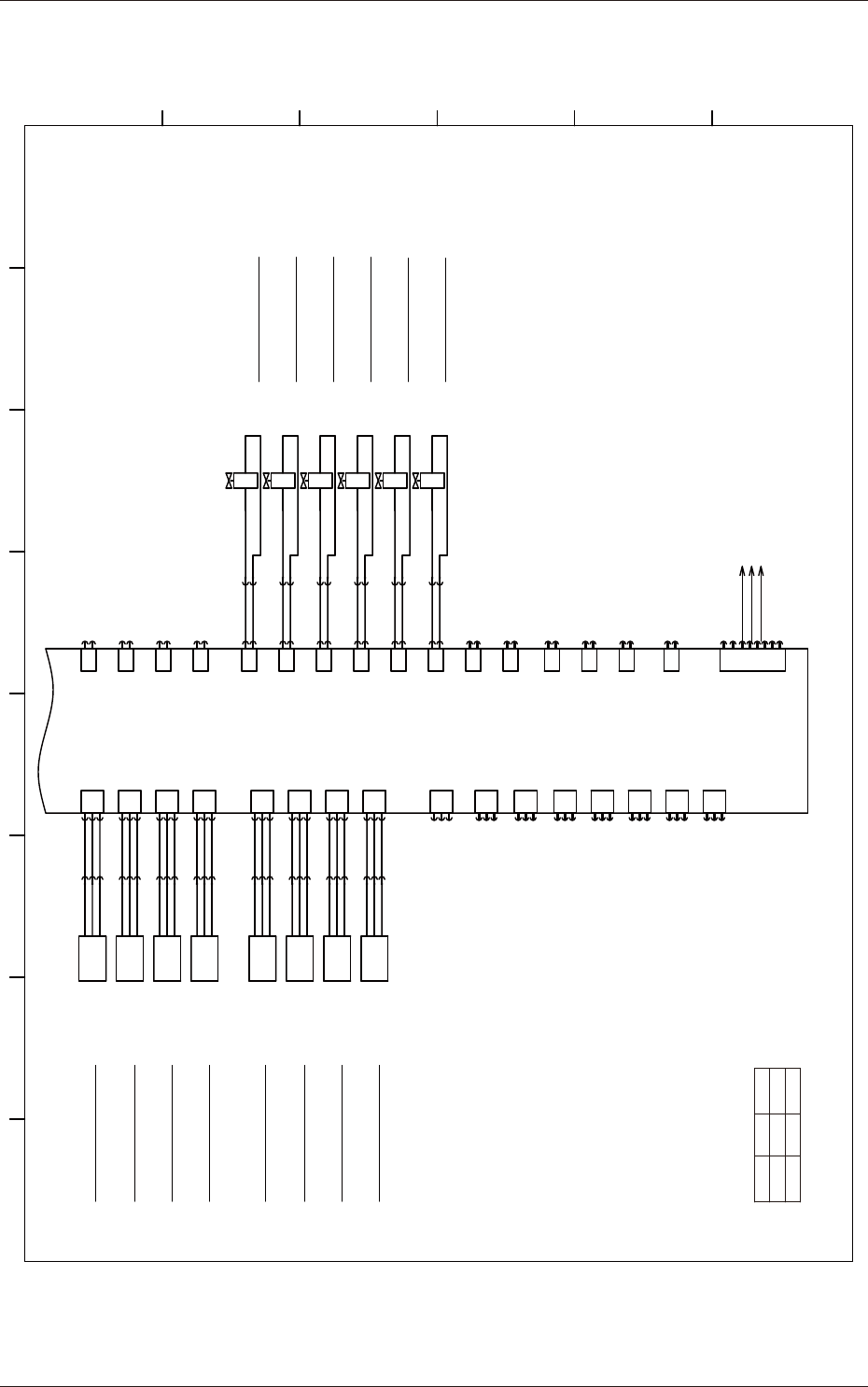
57
OM-1787
15.4 电路图
1504-001- (3102WN-1511)
IO 电路板 U09 连接回路
1 2 3 4 5 6 7 8
A
B
C
D
E
F
X0931
X0930
X0915
X0914
B0930
B0930
:3
+
OUT
-
:2
:1
X0932
X0933
B0931
:6
+
OUT
-
:5
:4
B0932
B0932
:3
+
OUT
-
:2
:1
B0933
+
OUT
-
Y0918
:9
:10
Y0914
BK R
Y0919
:11
:12
BK R
Y0914
:1
:2
BK R
IN OUT
CN10
CN11
CN12
CN13
CN14
CN15
CN16
CN17
CN18
CN19
CN20
1
2
3
3
2
1
3
2
1
3
2
1
3
2
1
1
2
3
3
2
1
2
1
CN35
CN38
CN34
CN33
CN32
CN31
CN30
1
2
1
2
1
2
1
2
1
2
1
2
1
2
1
2
1
2
1
2
IO PCB
U09
Y0915
:3
:4
BK R
X0918
X0919
X0916
Y0916
:5
:6
Y0914
BK R
CN21
CN22
CN23
CN25
3
2
1
3
2
1
3
2
1
3
2
1
CN45
CN43
CN42
CN24
1
2
1
2
1
2
1
2
1
2
CN44
BL
BK
BR
BL
BK
BR
BL
BK
BR
BL
BK
BR
STLT_CNVR_R
X0935
:6
:5
:4
B0930
B0932
Y0914
Y0914
Y0914
CN27
1
2
X0927
3
4
5
6
7
8
B11402 :4
B21402 :4
B31402 :4
[N-/04/2B]
1
2
3
3
2
1
CN36
CN39
X0936
1
2
3
3
2
1
CN37
CN40
X0937
2
1
CN41
X0917
Y0917
:7
:8
Y0914
BK R
3
B0934
B0934
:3
+
OUT
-
:2
:1
B0935
:6
+
OUT
-
:5
:4
B0936
B0936
:3
+
OUT
-
:2
:1
B0937
+
OUT
-
BL
BK
BR
BL
BK
BR
BL
BK
BR
BL
BK
BR
:6
:5
:4
B0934
B0936
X0934
PCB Stopper 1 Rower Limit Detection (A-Lane)
PCB Stopper 1 Upper Limit Detection (A-Lane)
PCB Stopper 2 Rower Limit Detection (A-Lane)
PCB Stopper 2 Upper Limit Detection (A-Lane)
PCB Stopper 1 Rower Limit Detection (B-Lane)
PCB Stopper 1 Upper Limit Detection (B-Lane)
PCB Stopper 2 Rower Limit Detection (B-Lane)
PCB Stopper 2 Upper Limit Detection (B-Lane)
The name of the PCB stopper
varies depending on the flow direction.
Refer to the following table.
Stopper
1
Stopper
2
L to R
R to L
L
L
Long Size
R
Flow Direction
Z Clamp R Cylinder valve DOWN
(A-Lane)
Z Clamp R Cylinder valve UP
(A-Lane)
Z Clamp R Cylinder valve DOWN
(B-Lane)
Z Clamp R Cylinder valve UP
(B-Lane)
PCB Stopper 2 UP/DOWN valve
(A-Lane)
PCB Stopper 2 UP/DOWN valve
(B-Lane)
PCB Stop Sensor Left Remote
PCB Stop Sensor Right Remote
Long Size PCB Stop Sensor Remote (OP)