JUKI_KE-3010-3020_OPE_CH_操作手册2.pdf - 第39页
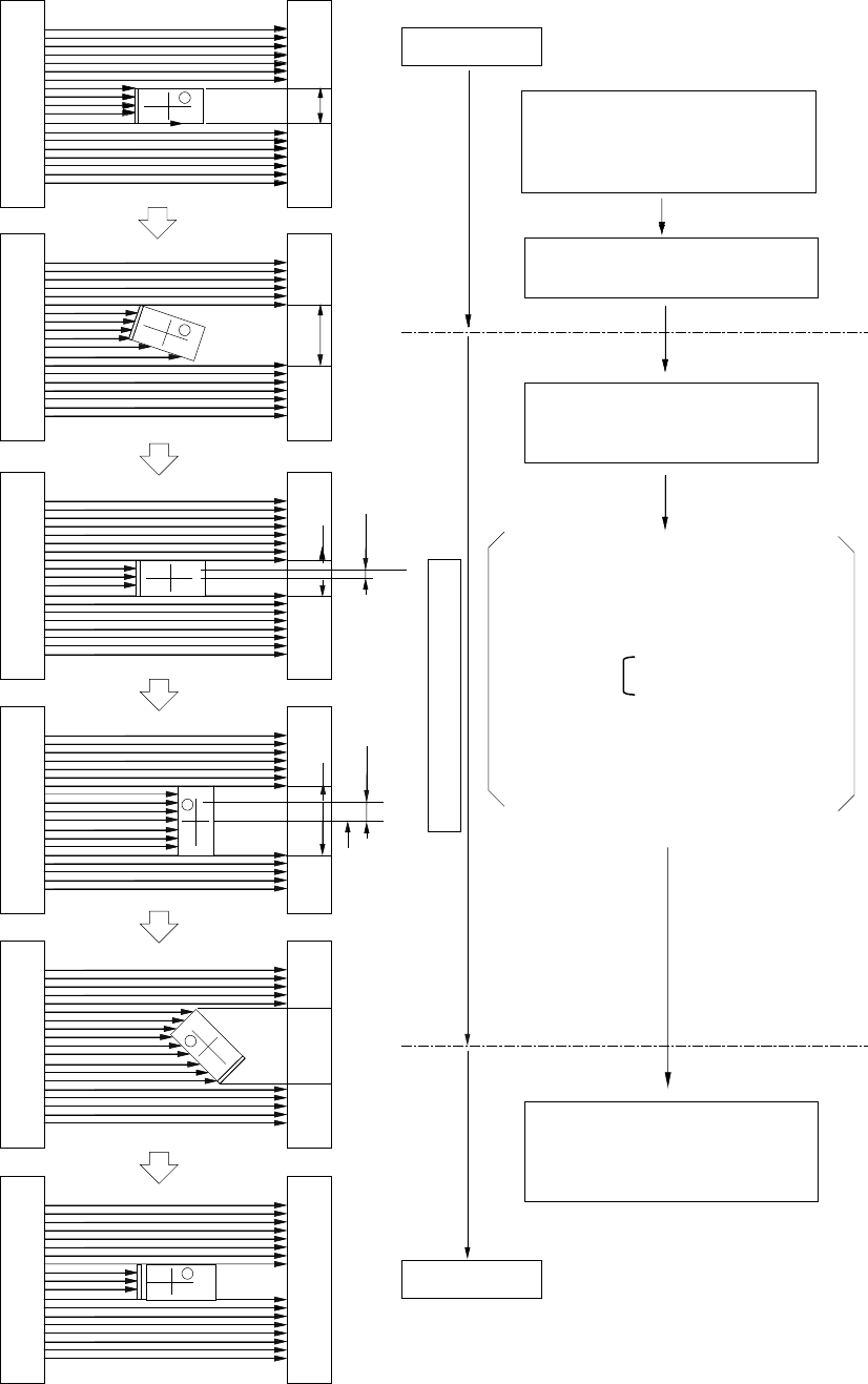
操作手册Ⅱ 1- 30 ( 1 )激光 校正定心流 程 1 ) LNC60 时 吸取元件 驱动 Z 轴,吸取元件, 把元件对准激光校正 高度。 开始旋转 θ 轴。 θ 轴加速时,测量尚 未开始。 θ 轴旋转到一定程度 后, 开始进行激光校正测 量。 传感取得元件遮影 的边缘 (端) 位 置数据。 与边缘位置对应的光 束做 为元件的“切线 ” ,存入 传感器。 θ 轴旋转 36 0 °,取得各个角度 的切线数据。 旋转 360 ° 后,传…

操作手册Ⅱ
1-29
1-5 定心系统
本装置采用非接触式定心方式,从侧面照射LED激光,读取其光影,根据激光校准传感器识别元件位
置角度。
LNC60 FMLA(KE-3020VR)
上下移动Z轴,真空吸取元件,向元件投射LED。LED光线被元件遮住的部分呈阴影,用θ轴旋
转元件时,阴影宽度便会有变化。
◇ 可从阴影宽度的变化求出所吸取元件的位置偏移及角度偏移,在校正该偏移量后再进行贴片。
<保护激光装置玻璃面时的有关注意事项>
激光装置的元件检测部位外罩是玻璃制品,如果划伤后,可能会造成识别错
误,所以务必注意:
1.请勿使用超过激光识别最大元件尺寸的元件进行激光识别。
2.最大尺寸的元件尽管是标准规格以内,但移动吸取位置时会使元件接触
玻璃面,务请格外注意。
规格 (激光识别最大元件尺寸)
LNC60 正方形元件: □33.5mm □33.5mm 或 对角线长度 47mm
FMLA 正方形元件: □33.5mm 一边长度:33.5mm
レーザアラインセンサ
θ
Z
激光校正传感器
玻璃面
注意

操作手册Ⅱ
1-30
(1)激光校正定心流程
1)LNC60 时
吸取元件
驱动 Z 轴,吸取元件,
把元件对准激光校正高度。
开始旋转
θ
轴。
θ
轴加速时,测量尚未开始。
θ
轴旋转到一定程度后,
开始进行激光校正测量。
传感取得元件遮影的边缘(端)位
置数据。与边缘位置对应的光束做
为元件的“切线”,存入传感器。
θ
轴旋转 360°,取得各个角度
的切线数据。
旋转 360°后,传感器根据取得的各角
度的切线数据,生成和分析元件的外
形,把测量结果返回贴片机。
·元件尺寸
(X 方向:wX Y 方向: wY)
·吸嘴旋转中心与元件中心间的偏移量
(X 方向:dX Y 方向: dY)
·角度(
θ
)的偏移量:dRz
位置偏移(dX,dY)
角度偏移(dRz)
校正后,进行贴片。
贴片
边缘

操作手册Ⅱ
1-31
2) FMLA 时(仅 KE-3020VR)
A
D
d X
B
C
d Y
E
(-)旋转
(预旋转)
(+) 旋转
(+)
旋转
(+)
旋转
校正
⑥
校
⑤
④
③
②
①
吸取元件
预旋转
驱动 Z 轴,吸取元件,
把元件对准激光校正高度。
(吸嘴中心)
(元件中心
)
激光校正测量
校正
贴片
然后向(-)方向旋转
θ
轴
(预旋转)
向(+)方向旋转
θ
轴,开始
激光校正测量。
位置偏移(dX,dY)
角度偏移(d
θ
)
校正后,进行贴片。
寻找测量过程中阴影宽度最小的③④。
由于已知吸嘴中心,从与元件中心之差
Y 方向的偏移 dX
X 方向的偏移 dy
此外可根据③或④的
θ
马达的编码输出
得到角度偏移值 d
θ
。
便可知