NXT 安装手册.pdf - 第117页
QD023-14 3. 机器的安装 NXT 安装手册 107 㧯 㧺㧞㧣 㧮 㧯 㧺㧞㧤 㧭 䖲 ࠄ 㧵㧛㧲 㧯 㧺㧞㧣 㧾㧴㧜 㧡㧞㧤 㧖 㧵㧛 㧻 㧾 㧾㧴㧜 㧞㧡 㧥㧖 䖲 ࠄ 㧴㨁㧮 㧯㧴 㧢 㧾㧴㧜 㧡㧡㧤 㧖 㧮㧸㧯 㧺㧞 㧮㧾㧯 㧺㧞 㧾㧴㧜 㧡㧡 㧥㧖 㧮㧸㧯 㧺㧟 㧮㧸㧯 㧺㧟 㧾㧴㧜 㧡㧢 㧜㧖 㧮㧸㧯 㧺㧠 䖲 ࠄ 㧵㧛㧲 㧞 㧯 㧺 㧥 㧾㧴㧜㧥 㧤㧣 㧖 㧾㧴㧜㧜 㧢㧣 㧖 㧯 㧺 㧙㧹 …

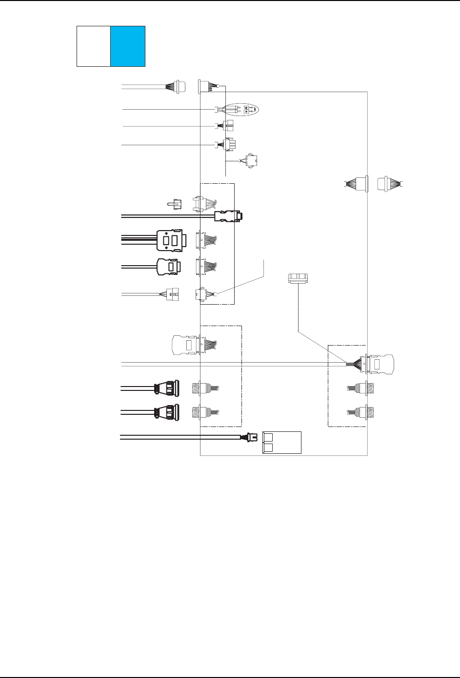
3. 机器的安装 QD023-14
106 NXT 安装手册
信号电缆接线图 (自立 4M 基座 - 增设 4M 基座)
请按照下图,进行各信号电缆的连接。
真空泵部的导线 (RH2130*、RH2131*、RH2133*)请不要穿入基座内部,在外部进行配线。
备注 )下图中,粗线的电缆表示基座连接导线 (AJ110**)。
㧯㧺㧞㧣㧭
㧯㧺㧞㧤㧭
㧾㧴㧜㧡㧞㧣㧖
㧮㧾㧯㧺㧝
㧾㧴㧜㧡㧡㧤㧖
䖲㧾㧴㧜㧡㧡㧥
㧮㧾㧯㧺㧞
㧮㧾㧯㧺㧞
㧾㧴㧜㧡㧡㧥㧖
㧮㧾㧯㧺㧟
㧮㧾㧯㧺㧟
㧾㧴㧜㧡㧢㧜㧖
㧮㧾㧯㧺㧟
㧮㧾㧯㧺㧟
㧾㧴㧜㧥㧤㧣㧖
㧯㧺㧙㧹㧝
㧯㧺㧙㧹㧞
㧯㧺㧙㧹㧞
㧯㧺㧙㧹㧝
㧾㧴㧜㧜㧢㧣㧖
㧾㧴㧝㧞㧟㧜㧖
㧾㧴㧝㧝㧤㧢㧖
㧾㧴㧝㧝㧤㧢㧖
㧯㧺㧙㧝
㧾㧴㧜㧡㧢㧞㧖
㧯㧺㧙㧞
㧹㧿㧝㧯㧺㧟
㧹㧿㧝㧯㧺㧝
㧯㧺㧢
㧮㧯㧮㧯㧺㧝㧤
㧾㧴㧞㧝㧟㧟㧖
㧾㧴㧞㧝㧟㧜㧖
㧾㧴㧞㧝㧟㧝㧖
㧾㧴㧞㧜㧝㧞㧖
1;76(76
F
$
%
&
'
(
)
*
+
,
-
.
/
㞾ゟ0ᑻ
,)⬉䏃ᵓ
㒘Ꮊջ䴶
ջⲪ
ᮁᓔ
㧾㧴㧜㧡㧠㧟㧖
ᅮջ
⬉㓚ջ
᳔㒜Ꮉᑣᯊ䖲
⬉㓚Ϣ⬉㓚Ё㒻
ࠡᎹᑣ
⬉䏃ᵓᨀ䖤ֵো%.7
ৢᎹᑣ
⬉䏃ᵓᨀ䖤ֵো%.7
ߎॖᯊ䖲ᅠ↩
䗮䘧)
䗮䘧)
䗮䘧5
䗮䘧5
⬉䏃ֱᡸ఼%.7
ࠡᎹᑣջ
ৢᎹᑣջ
0ᑻ0ᑻ
㒓
⏽ᑺ❨ϱ
বᤶ఼%.7
বᤶ఼%.7
ࠊ%2;

QD023-14 3. 机器的安装
NXT 安装手册 107
㧯㧺㧞㧣㧮
㧯㧺㧞㧤㧭
䖲ࠄ㧵㧛㧲㧯㧺㧞㧣
㧾㧴㧜㧡㧞㧤㧖
㧵㧛㧻㧾
㧾㧴㧜㧞㧡㧥㧖
䖲ࠄ㧴㨁㧮㧯㧴㧢
㧾㧴㧜㧡㧡㧤㧖
㧮㧸㧯㧺㧞
㧮㧾㧯㧺㧞
㧾㧴㧜㧡㧡㧥㧖
㧮㧸㧯㧺㧟
㧮㧸㧯㧺㧟
㧾㧴㧜㧡㧢㧜㧖
㧮㧸㧯㧺㧠
䖲ࠄ㧵㧛㧲㧞㧯㧺㧥
㧾㧴㧜㧥㧤㧣㧖
㧾㧴㧜㧜㧢㧣㧖
㧯㧺㧙㧹㧝
㧯㧺㧙㧹㧝
㧯㧺㧙㧹㧞
㧯㧺㧙㧹㧞
㧾㧴㧜㧜㧣㧜㧖
㧾㧴㧝㧞㧟㧜㧖
㧾㧴㧝㧝㧤㧢㧖
㧾㧴㧝㧝㧤㧢㧖
㧯㧺㧙㧝
㧾㧴㧜㧡㧢㧞㧖
㧯㧺㧙㧞
㧹㧿㧟㧯㧺㧟
㧹㧿㧟㧯㧺㧝
㧾㧴㧞㧝㧟㧟㧖
㧾㧴㧞㧝㧟㧜㧖
㧾㧴㧞㧝㧟㧝㧖
㧾㧴㧞㧜㧝㧞㧖
1;76(76F
$
%
&
'
(
)
*
+
,
-
.
/
䆒0ᑻ
⏽ᑺ❨ϱ
䆒বᤶ఼%.7
䆒বᤶ఼%.7
ߎॖᯊ䖲ᅠ↩
㒘
䖲ࠄЁ㒻ᦦӊ
ߎॖᯊ䖲ᅠ↩
ߎॖᯊ䖲ᅠ↩
⬉䏃ֱᡸ఼%.7
0ᑻ0ᑻ㒓
䗮䘧)
䗮䘧5
䗮䘧5
䗮䘧)
ࠡᎹᑣ
⬉䏃ᵓᨀ䖤ֵো%.7
ৢᎹᑣ
⬉䏃ᵓᨀ䖤ֵো%.7
㒘েջ䴶
ջⲪ
