NXT 安装手册.pdf - 第73页
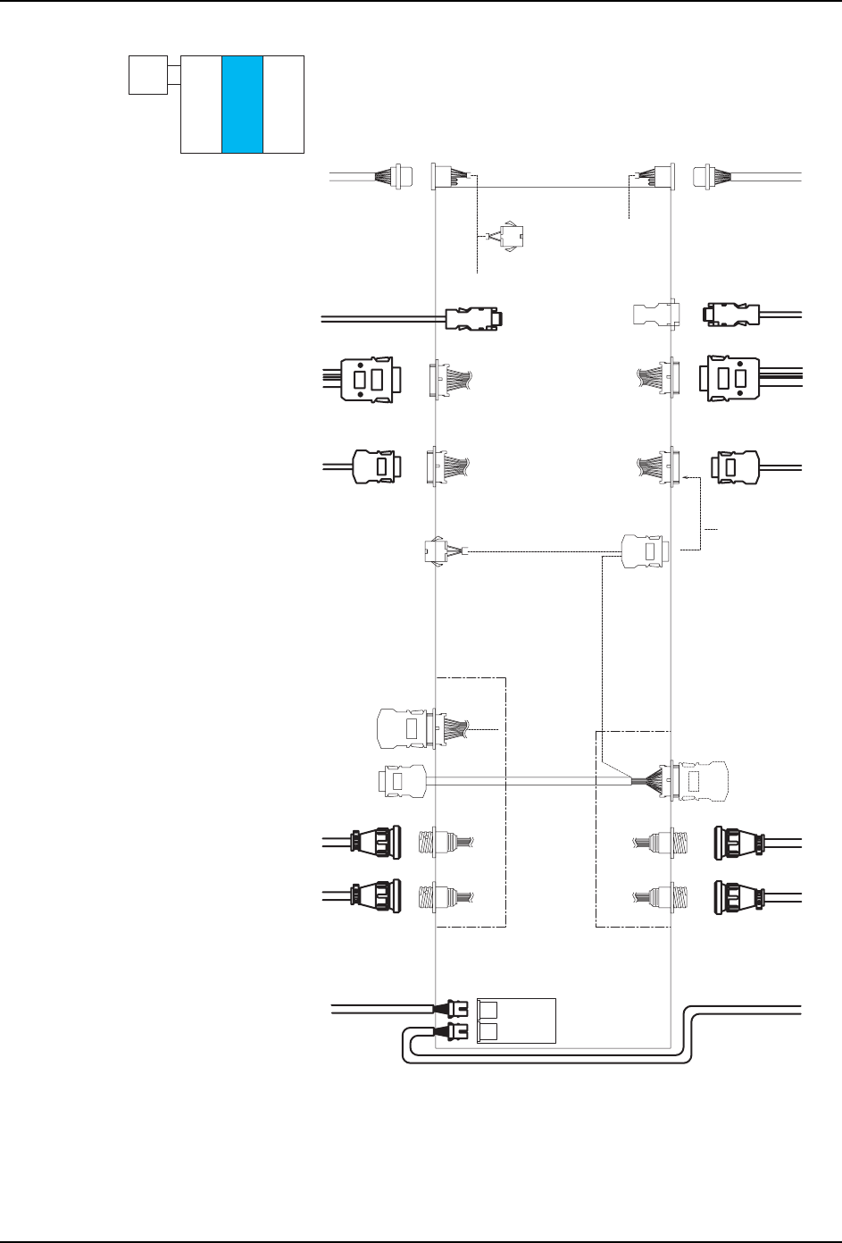
QD023-14 3. 机器的安装 NXT 安装手册 63 信号电缆接线图 (自立控制盘 - 2M 基座 - 2M 基座 - 2M 基座) 请按照下图,进行各信号电缆的 连接。 备注 )下图中,粗的电缆表示基座连接导线 (AJ110** 或者 AJ457**) 。 图中号码 接线图 1 请 按 照" 3 . 7 . 3 连 接2台2 M基 座 "的 该 标 记 页中记载的接线图,将第 1 台 2M 基座与自立控 制盘…

3. 机器的安装 QD023-14
62 NXT 安装手册
基座 JP1 SW1 SW2 SW4 SW5 SW6
开路 开路 短路
开路 开路 短路
开路 开路 短路
㧻㧺
㧝㧞㧟㧠㧡㧢 㧣 㧤
㧻㧺
㧝㧞㧟㧠㧡㧢 㧣 㧤
㧻㧺
㧝
㧻㧺
㧝㧞㧟㧠㧡㧢 㧣 㧤
㧻㧺
㧝㧞㧟㧠㧡㧢 㧣 㧤
㧻㧺
㧝
㧻㧺
㧝㧞㧟㧠㧡㧢 㧣 㧤
㧻㧺
㧝㧞㧟㧠㧡㧢 㧣 㧤
㧻㧺
㧝

3. 机器的安装 QD023-14
64 NXT 安装手册
#
$
%
&
'
(
)
'
(
㞾ゟࠊⲬ0ᑻ0ᑻ0ᑻ
㒓
㧾㧴㧞㧜㧝㧞㧖
㧯㧺㧞㧤㧭
㧮㧾㧯㧺㧝
㧾㧴㧜㧡㧡㧤㧖
㧮㧾㧯㧺㧞
㧮㧾㧯㧺㧞
㧮㧸㧯㧺㧞
㧾㧴㧜㧡㧡㧥㧖
㧮㧾㧯㧺㧟
㧮㧸㧯㧺㧟
㧾㧴㧜㧡㧢㧜㧖
㧮㧾㧯㧺㧟
㧮㧸㧯㧺㧠
㧮㧾㧯㧺㧟
㧮㧾㧯㧺㧟
㧯㧺㧙㧹㧝
㧾㧴㧜㧜㧣㧜㧖
㧾㧴㧜㧜㧢㧣㧖
㧯㧺㧙㧹㧞
㧯㧺㧙㧹㧞
㧯㧺㧙㧹㧞
㧯㧺㧙㧹㧞
㧾㧴㧝㧝㧤㧢㧖
㧾㧴㧝㧝㧤㧢㧖
㧯㧺㧙㧝
㧾㧴㧜㧡㧢㧞㧖
㧯㧺㧙㧞
1;76(76E
)
#
㧯㧺㧞㧣㧮
㧯㧺㧞㧣㧭
$
㧴㨁㧮
㧯㧴㧢
%
&
㧮.㧯㧺㧞
㧮㧸㧯㧺㧟
㧯㧺㧙㧹㧝
䖲ࠄ㧵㧛㧲㧯㧺㧞
䖲ࠄ㧵㧛㧲㧯㧺㧞
ᮁᓔ
㧾㧴㧜㧡㧤㧠㧖
䖲
㧾㧴㧜㧡㧡㧥㧖
ᅮջ
⬉㓚ջ
᳔㒜Ꮉᑣᯊ
䖲
ߎॖᯊ䖲ᅠ↩
ߎॖᯊ䖲ᅠ↩
䗮䘧)
䗮䘧)
䗮䘧5
䗮䘧5
ࠡᎹᑣ
⬉䏃ᵓᨀ䖤ֵো%.7
ৢᎹᑣ
⬉䏃ᵓᨀ䖤ֵো%.7
⬉䏃ֱᡸ఼%.7
0ᑻ
