Plan_HF3_14_20_en line 1电路.pdf - 第11页
Pag e = C1 HF =HF +C1/10 5 Modificati on Date Na me No rm Check. Proj. Origin Date Crea. f. schb ERSA DIC 18. 06. 2009 =HF +DC/6 133 953- V00 Ot to-Schott-Straße 5 978 77 W e rtheim Gm bH Pr oj ec t name 14:15:04 08.07.2…

Page
=
DC
HF
=HF+DC/6
5
Modification Date
Name Norm
Check.
Proj.
Origin
Date
Crea. f.
schb
ERSA
18.06.2009
=HF+DC/4
133953-V00
Otto-Schott-Straße 5
97877 Wertheim
GmbH
Project name
14:15:0208.07.2010
+
file name (*.pdf)
133953-V00_100705
basic-project
-
Overview gassing-plate XL
Hotflow 3/xx
PDF-Page
Plant designation
-39Y1
N2 on
-39B1
N2-pressure sensor
-40Y2
O2-measuring gas on
-39A1
N2-flow through
-40Y1
N2-pressure valve
-33Y1
flow box 1
-34Y1
injection on
-16Y1 - -16Y4
controlvalve temerature-management
-33Y2
flow box 2
0 1 2 3 4 5 6 7 8 9

Page
=
C1
HF
=HF+C1/10
5
Modification Date
Name Norm
Check.
Proj.
Origin
Date
Crea. f.
schb
ERSA
DIC
18.06.2009
=HF+DC/6
133953-V00
Otto-Schott-Straße 5
97877 Wertheim
GmbH
Project name
14:15:0408.07.2010
+
file name (*.pdf)
133953-V00_100705
basic-project
-
power supply
Hotflow 3/xx
PDF-Page
Plant designation
BK
35,00
BK
35,00
BK
35,00
BK
35,00
BK
35,00
BK
35,00
GNYE 16,00
16,00
BU
35,00GNYE
35,00GNYE
GNYE 35,00
35,00
GNYE GNYE
16,00
GNYE
16,00
35,00
GNYE GNYE
16,00
GNYE
16,00
GNYE
10,00
GNYE
16,00
GNYE
16,00
16,00
GNYE
16,00
GNYE
GNYE
16,00
GNYE
16,00
2,50
BK
2,50
BK
2,50
BK
2,50
BK
2,50
BK
BK
2,50
GNYE 16,00
BK
2,50
BK
2,50
GNYE 16,00
BK
16,00
BK
16,00
BK
16,00
BK
16,00
BK
16,00
BK
16,00
2,50
BK
BK
2,50
2,50
BK
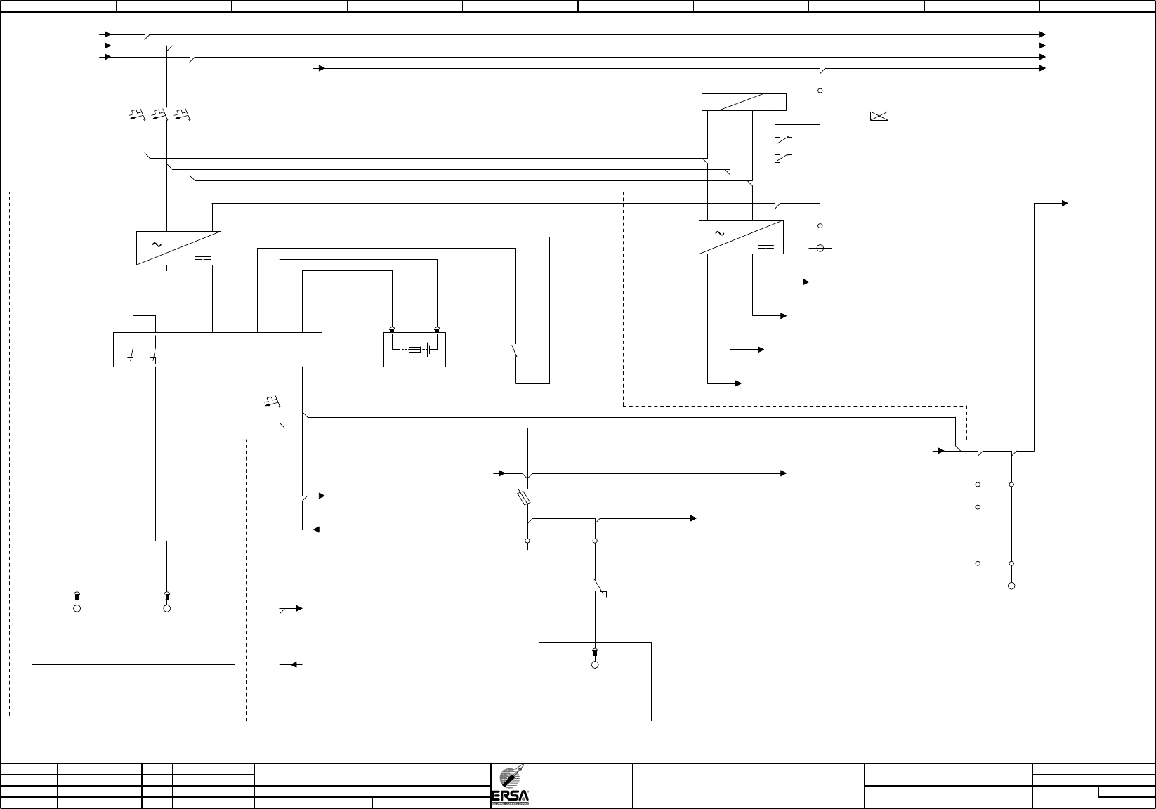
=Kunde-XE1
Supply
customer
L1 L2 L3
N PE
-N / /10.02
N-Leiter
L1
-X1
L2 L3
N
PE
125A
main switch
-Q1
2
1
4
3
6
5
Pn:
In:
Un:
fn:
max prefuse:
attention roting field clockwise
max. 93kW
max. 80A
3x400V/N/PE
50/60Hz
3x100A-T
-10F1
B63A
prefuse 400VAC
heating zone 1-10 top
2
1
4
3
6
5
-10F2
B63A
prefuse 400VAC
heating zone 1-10 bottom side
2
1
4
3
6
5
N
-X2
PE
L1
supply terminal three-phase current rail
-XF1
L2
-XF1
L3
-XF1
-10F2:5 (L3) / /285.00
-10F2:3 (L2) / /285.00
-10F2:1 (L1) / /285.00
Versorgung 400VAC
Heizzonen 1-10 unten
-10F1:5 (L3) / /225.00
-10F1:3 (L2) / /225.00
-10F1:1 (L1) / /225.00
Versorgung 400VAC
Heizzonen 1-10 oben
(locking)
N
-L1-Q1 / /10.00
-L3-Q1 / /10.00
-L2-Q1 / /10.00
Versorgung
230VAC-Sicherungen
Frequenzumrichter +
Steckdosen
-10F3
B16A
supply 400VAC
over emergency off
2
1
4
3
6
5
-22K3
/30.01
24VDC
emergency stop contactor 1
400VAC/16A
1
2
-22K4
/30.02
24VDC
emergency stop contactor 2
400VAC/16A
2
1
3
4
5
6
4
3
6
5
-22K4:5 (L3) / /375.00
-22K4:3 (L2) / /380.06
-22K4:1 (L1) / /380.06
Versorgung 400VAC
über Not-Aus-Schütze
-PE1
mounting plate 1
extension
-PE1.1
mounting plate 1
C-rail
PE-C1
Montageplatte
Grundplatte
CASE
Gestell
PE
-PE3
Schaltschrank 1
Türe Links
-PA1
Heizmodul oben
PE-C1
CASE
-PE4
Schaltschrank 1
Türe Rechts
-PA2
Heizmodul unten
PE-C1
CASE
-PE5
Schaltschrank 2
Türe Links
PE-C1
-PE6
Schaltschrank 2
Türe Rechts
-PA3
Gestell
N2-Montageplatte
PE-C1
CASE
-PE8
Schaltschrank 1
Türe
-PE9
Schaltschrank
Abdeckung
-PE10
Schaltschrank 3
Türe
-PE11
Schaltschrank
Abdeckung
-L1
max 100A
/ 0-10V
Current transformer L1
/25.00
-L2 -L3
-PE2
Schaltschrank
PE-C1
-L4
max 440V
/ 0-10V
Voltage transformer
/25.07
in
1
GND 1
8
Poti SPAN
input 395V = output 9V
RANGE SWITCH
100A
OUTPUT SWITCH
0 - 10V
0 1 2 3 4 5 6 7 8 9

Page
=
C1
HF
=HF+C1/15
10
Modification Date
Name Norm
Check.
Proj.
Origin
Date
Crea. f.
schb
ERSA
DIC
18.06.2009
=HF+C1/5
133953-V00
Otto-Schott-Straße 5
97877 Wertheim
GmbH
Project name
14:15:0408.07.2010
+
file name (*.pdf)
133953-V00_100705
basic-project
-
24VDC-supply,
phase monitoring
Hotflow 3/xx
PDF-Page
Plant designation
0,50
BU
BK
1,50
BK
1,50
BU
4,00
BK
1,50
BU
4,00
BK
4,00
RD
4,00
BU
0,50
BU
0,50
1,50
BK
1,50
BK
1,50
BK
GNYE 2,50
1,50
BU
2,50
BU
GNYE
2,50
BU
2,50
BU
2,50
BU
2,50
BU
2,50
BU 2,50
BU
2,50
BU
2,50
2,50BU
BU
0,50
BU
0,50
-F1
B16A
power supply
400VAC/24VDC
2
1
4
3
6
5
N1
-X2
PE1
-X2
-GND-X5 / /15.00
/30.06
/30.01
/35.00
/190.00
/200.01
/355.00
/380.02
/425.00
/480.03
/490.01
/215.06
/215.00
/175.00
/120.04
/355.03
/505.01
/195.00
/30.06
/410.00
/25.00
/430.00
/400.00
/435.00
/420.03
/190.06
/195.07
/200.04
/205.01
/205.04
/210.00
/370.05
/370.07
/400.00
/35.07
/415.03
/520.03
/900.04
/121.00
/115.06
GND von X5
-24V-X5 / /115.04
/355.00
/415.06
/215.06
/215.00
/355.03
/410.00
/25.00
/40.08
/395.04
/435.00
/420.03
/405.07
/370.07
/135.08
/520.05
/121.02
24VDC von X5
PE-C1
PE
-24V-G(1) / /15.00
/30.02
/380.02
/425.00
/440.01
/450.01
/480.00
/490.01
/175.02
/120.04
/505.01
/460.01
/110.04
/430.00
/65.01
/400.00
/470.01
/415.03
/520.03
/900.04
/121.01
/115.07
24VDC-Sicherungen
SPS+Diverse
-F3
4,0AT
24VDC-Versorgung
Terminal strip X5
2
1
+1
-X5
-24V-G(2) / /45.00
/40.02
/40.04
24VDC-Sicherungen
Haube+Antriebe
-GND-G(2) / /40.02
GND-Versorgung
Haube+Antriebe
+2
-1
-X5
16
1518
.05
26
2528
control voltage
-A60
L1 L2 L3 N
-15G3
7,2Ah
battery modul
25A-T
-
+
-15G1
24V DC/20A
supply at ups
3
L1 L2 L3
PE
+
-
+
-
-Q1
125A
main switch
14
13
only at option ups
conveyor+hood
installed
-G1
24V DC/20A
supply
with out psp
3
L1 L2 L3
PE
+
-
+
-
-G1:+(1) / .04
24VDC - X5
-G1:-(1) / .08
GND - X5
-G1:+(2) / .02
24VDC - Haube+Antriebe
-G1:-(2) / .02
GND - Haube+Antriebe
.06 / -G1:+(1)
24VDC - X5
.06 / -G1:-(1)
GND - X5
-G1:-(2) / .06
GND - Haube+Antriebe
-G1:+(2) / .06
24VDC - Haube+Antriebe
-15F1
K20A
main switch on
ups
2
1
-A60
.06
control voltage
16
15
18
>U = 253V
<U = 207V
Asym. = 15%
T = 0,1s
t max = 15
Bat.-Select = 7,2
11-21-31 = bridged
F1 on = >U
F2 on = <U
F1+F2 on: = Asym
F1+F2 flash = phase missing
F1/F2 flash = rotating field fault
/5.08 / -L1-Q1
/5.08 / -L2-Q1
/5.08 / -L3-Q1
-L1-Q1 / /225.06
-L2-Q1 / /225.06
-L3-Q1 / /225.06
-N / /20.06/5.02 / -N
-2
-X5
PE-C1
-3
-X5
-4
-X5
-A1
X20DM9324
8xDI / 4xDO
IF6.ST1.DI.01
phase fault voltage ok
11
-A2
X20DM9324
8xDI / 4xDO
IF6.ST2.DI.06
ups Malfunction
23
IF6.ST2.DI.07
ups Voltage supply
14
-15G2
24V/20A
ups
Alarm
(???)
11 21
+PS GND
+Batt -Batt
12 22
Load +
Load -
R1 R2
0 1 2 3 4 5 6 7 8 9