Plan_HF3_14_20_en line 1电路.pdf - 第38页
Pag e = C1 HF =HF +C 1/140 135 Modificati on Date Na m e No rm Check. Proj. Origin Date Crea. f. schb ERSA DIC 18 .0 6. 200 9 =HF +C 1/130 133 953- V00 Ot to-Schott-Straße 5 97 87 7 W ertheim Gm bH Pr oj e c t name 14:15…

Page
=
C1
HF
=HF+C1/135
130
Modification Date
Name Norm
Check.
Proj.
Origin
Date
Crea. f.
schb
ERSA
DIC
18.06.2009
=HF+C1/125
133953-V00
Otto-Schott-Straße 5
97877 Wertheim
GmbH
Project name
14:15:0808.07.2010
+
file name (*.pdf)
133953-V00_100705
basic-project
-
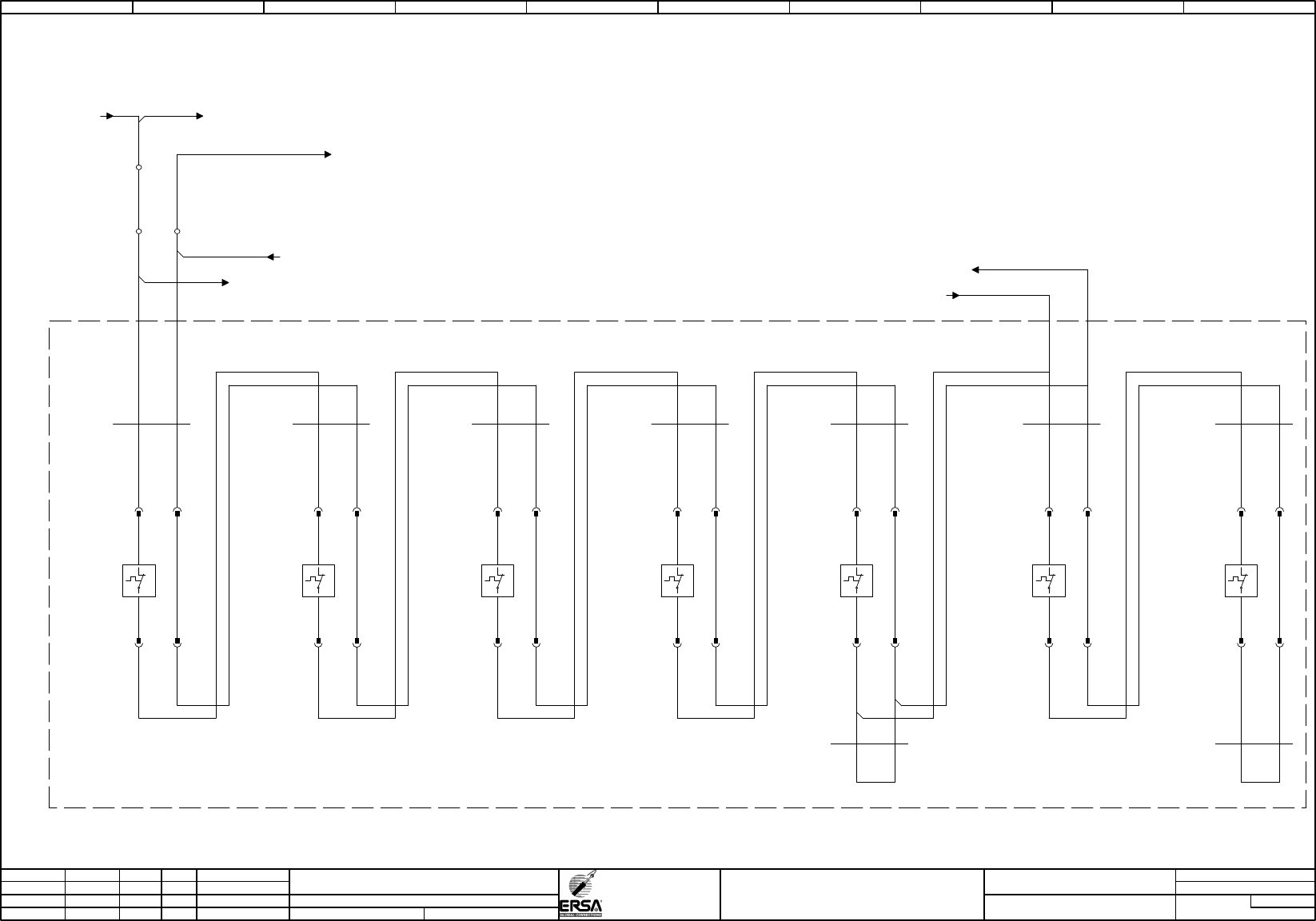
thermo control fans preheating zone bottom side
Hotflow 3/xx
PDF-Page
Plant designation
BU
0,50
=HF
+HM1
thermo control
in motor integrated
-9SM1
TW
TW
4
-9X2.2
5
thermo control
in motor integrated
-9SM2
TW
TW
thermo control
in motor integrated
-9SM3
TW
TW
thermo control
in motor integrated
-9SM4
TW
TW
thermo control
in motor integrated
-9SM5
TW
TW
thermo control
in motor integrated
-9SM6
TW
TW
thermo control
in motor integrated
-9SM7
TW
TW
-9X2.2:5 / /140.00
Temperatur Umlüfter
Vorheizzonen unten ok
-24V/9X2.2:4 / .07
.01 / -24V/9X2.2:4
OG
88
GY
-9XM1.1
99
OG
88
GY
-9XM2.1
99
OG
88
GY
-9XM3.1
99
OG
88
GY
-9XM5.1
99
OG
88
GY
-9XM7.1
99
OG
88
GY
-9XM4.1
99
OG
88
GY
-9XM6.1
99
OG
88
GY
-9XM1.2
99
OG
88
GY
-9XM2.2
99
OG
88
GY
-9XM3.2
99
OG
88
GY
-9XM4.2
99
OG
88
GY
-9XM5.2
99
OG
88
GY
-9XM6.2
99
OG
88
GY
-9XM7.2
99
-9W7
Kaufteil
1,00
2
BK BK
-9WM1
Kaufteil
1,00
7
5 4
-9WM2
Kaufteil
1,00
7
5 4
-9WM3
Kaufteil
1,00
7
5 4
-9WM4
Kaufteil
1,00
7
5 4
-9WM5
Kaufteil
1,00
7
5 4
-9WM6
Kaufteil
1,00
7
5 4
-9WM7
Kaufteil
1,00
7
5 4
-9W5
Kaufteil
1,00
2
BK BK
.02 / -24V/9X2.2:5
-24V/9X2.2:5 / .07
2
-X5
/125.01 / -G2:24V -G2:24V / /145.01
0 1 2 3 4 5 6 7 8 9

Page
=
C1
HF
=HF+C1/140
135
Modification Date
Name Norm
Check.
Proj.
Origin
Date
Crea. f.
schb
ERSA
DIC
18.06.2009
=HF+C1/130
133953-V00
Otto-Schott-Straße 5
97877 Wertheim
GmbH
Project name
14:15:0808.07.2010
+
file name (*.pdf)
133953-V00_100705
basic-project
-
thermo control fans solderzone top side
Hotflow 3/xx
PDF-Page
Plant designation
BU
0,50
BU
0,50
BU
0,50
6
0,75
thermo control
in motor integrated
-3SM8
TW
TW
4
-3X2.2
5
thermo control
in motor integrated
-3SM9
TW
TW
thermo control
in motor integrated
-3SM10
TW
TW
=HF
+HM2
Temperatur Umlüfter
Vorheizzone oben ok
/125.01 / -1X2.2:5
-A2
X20DM9324
8xDI / 4xDO
/10.00
IF6.ST2.DI.01
thermo control fan top
11
OG
88
GY
-3XM8.1
99
OG
88
GY
-3XM9.1
99
OG
88
GY
-3XM10.1
99
OG
88
GY
-3XM8.2
99
OG
88
GY
-3XM9.2
99
OG
88
GY
-3XM10.2
99
-3W10
Kaufteil
1,00
2
BK BK
-3WM8
Kaufteil
1,00
7
5 4
-3WM9
Kaufteil
1,00
7
5 4
-3WM10
Kaufteil
1,00
7
5 4
thermo control
in motor integrated
-3SM6
TW
TW
thermo control
in motor integrated
-3SM7
TW
TW
-3W7
Kaufteil
1,00
2
BK BK
OG
88
GY
-3XM6.1
99
OG
88
GY
-3XM7.1
99
OG
88
GY
-3XM6.2
99
OG
88
GY
-3XM7.2
99
HF3/14 HF3/20
-3WM6
Kaufteil
1,00
7
5 4
-3WM7
Kaufteil
1,00
7
5 4
thermocontrol
fans top ok
-1K10
12
11
14
.08
A1
A2
/10.05 / -24V-X5
-1K10
.02
thermocontrol
fans top ok
12
11
14
+3
-X5
-1K10:11 / /140.08
/140.02 / -G2:GND -G2:GND / /125.01
0 1 2 3 4 5 6 7 8 9

Page
=
C1
HF
=HF+C1/145
140
Modification Date
Name Norm
Check.
Proj.
Origin
Date
Crea. f.
schb
ERSA
DIC
18.06.2009
=HF+C1/135
133953-V00
Otto-Schott-Straße 5
97877 Wertheim
GmbH
Project name
14:15:0808.07.2010
+
file name (*.pdf)
133953-V00_100705
basic-project
-
thermo control fans solderzone bottom side
Hotflow 3/xx
PDF-Page
Plant designation
0,50
BU
BU
0,50
=HF
+HM2
/130.02 / -9X2.2:5
Temperatur Umlüfter
Vorheizzonen unten ok
thermo control
in motor integrated
-4SM8
TW
TW
OG
88
OG
88
4
-4X2.2
GY
-4XM8.1
99
GY
-4XM8.2
99
5
thermo control
in motor integrated
-4SM9
TW
TW
OG
88
OG
88
GY
-4XM9.1
99
GY
-4XM9.2
99
thermo control
in motor integrated
-4SM10
TW
TW
-4W10
Kaufteil
1,00
2
BK BK
OG
88
OG
88
GY
-4XM10.1
99
GY
-4XM10.2
99
-4WM8
Kaufteil
1,00
7
5 4
-4WM9
Kaufteil
1,00
7
5 4
-4WM10
Kaufteil
1,00
7
5 4
thermo control
in motor integrated
-4SM6
TW
TW
thermo control
in motor integrated
-4SM7
TW
TW
-4WM6
Kaufteil
1,00
7
5 4
-4WM7
Kaufteil
1,00
7
5 4
OG
88
GY
-4XM6.1
99
OG
88
GY
-4XM7.1
99
OG
88
GY
-4XM7.2
99
OG
88
GY
-4XM6.2
99
HF3/14 HF3/20
-4W7
Kaufteil
1,00
2
BK BK
-A2
X20DM9324
8xDI / 4xDO
/10.00
IF6.ST2.DI.02
thermo control fan bottom side
21
thermocontrol
bottom side OK
-9K10
12
11
14
.08
A1
A2
/135.09 / -1K10:11 -1K10:11 / /150.08
-9K10
.02
thermocontrol
bottom side OK
12
11
14
/135.02 / -G2:GND -G2:GND / /150.06
0 1 2 3 4 5 6 7 8 9