N7205A110B00.pdf - 第128页
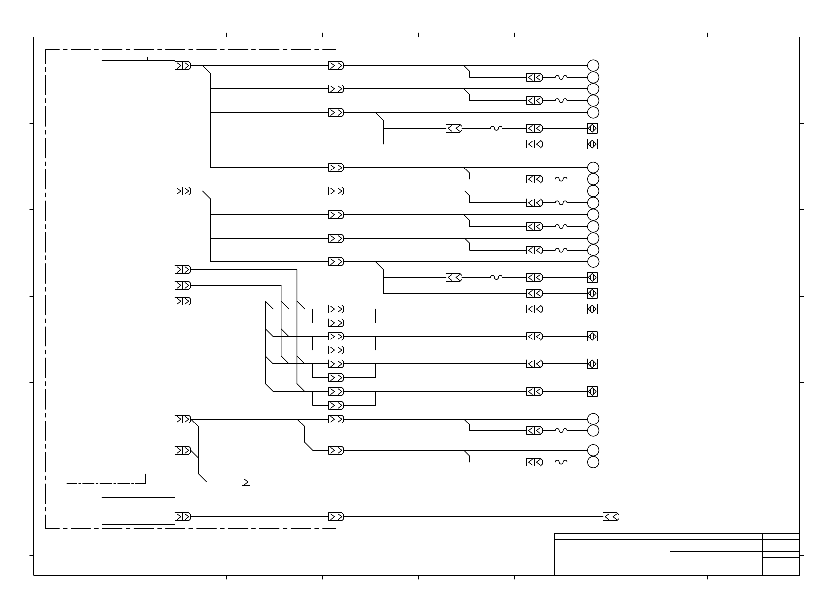
-K321 PNF0B4 POWER UNIT -A02 ILK Board PNF0B3 I/O Board #1 Main Body Wiring:NPM-W2 CNUP2 CN30 CN31 -B1235,-B1236 L1 PCB Support Upper,Lower (Left Side) -R4134, -R4135 L1 PCB Support Up,Down (Right Side) CN30R -B1244,-B12…

-K321
CNTM1
-M604
L1 Width Adjustment ORG Detection
PNF0B4
POWER UNIT
-A02
L1 Right Transfer Motor (Fixed Side)
ILK Board
1M604R
-M609 L1 Width Adjustment Axis Motor
1M609R
1M634R
L1 Width Adjustment Single Mode Detection
1M603R
-M603 L1 Mount Position1 Transfer Motor (Fixed Side)
PNF0B3
I/O Board #1
N610169329**:Main Body Wiring:NPM-W2
L1 Support Pin Detection (Receiver,Projector) -B1C01
-B1C00,
-M634 L2 Right Transfer Motor (Fixed Side)
CNTM2 -M601 L1 Left Transfer Motor (Fixed Side)
1M631R
-M633 L2 Mount Position1 Transfer Motor (Fixed Side)
CNTL
1B1127R
L1 Wait For Loading(Left Side) PCB Detection 1,2 -B1127,-B1131
L1 Mount Position 1 PCB Detection 5,4 -B1115,-B1122
1B1120R
CNTR1
1B1133R
L2 Wait For Loading(Left Side) PCB Detection 1,2 -B1133,-B1132
1B1130R
CNTR2
-M631 L2 Left Transfer Motor (Fixed Side)
1M639R
M
-M639 L2 Width Adjustment Axis Motor
-B1D01 L2 Support Pin Detection (Receiver,Projector)
1M601R
CNTL
1B1223R
-B1223,-B1225
Transfer Specification
-K322
-B1C02
-B1C03
-B1227,Spare
-B1012,-B1123
-B1D00
-B1134,-B1112
L2 Width Adjustment ORG Detection
-B1113,-B1136
-M608 L1 Right Transfer Motor (Movable Side)
-M638 L2 Right Transfer Motor (Movable Side)
-M635 L2 Left Transfer Motor (Movable Side)
-M605 L1 Left Transfer Motor (Movable Side)
M
M
1M633R
M
M
-M637 L2 Mount Position1 Transfer Motor (Movable Side)
M
M
M
M
M
M
M
-M607 L1 Mount Position1 Transfer Motor (Movable Side)
M
M
L2 Mount Position 2 PCB Detection 1,2
L1 Mount Position 2 PCB Detection 4,5
L1 Mount Position 2 PCB Detection 2,1
L1 Wait For Loading(Right Side) PCB Detection 2,1 -B1120,-B1121
L2 Mount Position 2 PCB Detection 5,4 -B1125,-B1107
-B1117,-B1124 L2 Mount Position 1 PCB Detection 5,4
L2 Wait For Loading(Right Side) PCB Detection 2,1 -B1130,-B1126
-M602
1M602R
-M606
M
M
-M632
1M632R
-M636
M
M
L1 Mount Position2 Transfer Motor (Fixed Side)
L1 Mount Position2 Transfer Motor (Movable Side)
L2 Mount Position2 Transfer Motor (Fixed Side)
L2 Mount Position2 Transfer Motor (Movable Side)
CNEXR-M
CNEXR-S
-B1136,-B1113 L1 Mount Position 2 PCB Detection 1,2
CNEXR
1B1012R
1B1115R
1B1134R
1B1125R
1
1
1
1
Panasonic Factory Solutions Co.,Ltd. パナソニック ファクトリーソリューションズ株式会社
Name
Drawing No.
Loc. No.
F4K1020-05A
1 2 3 4 5 6 7 8
A
B
C
D
E
F
1 2 3 4 5 6 7 8
A
B
C
D
E
F
Page. No.
NPM-W2:Dual Conveyor Unit
Block Diagram 1
N610163964+002AB
P002
1

-K321
PNF0B4
POWER UNIT
-A02
ILK Board
PNF0B3
I/O Board #1
Main Body Wiring:NPM-W2
CNUP2
CN30
CN31
-B1235,-B1236
L1 PCB Support Upper,Lower (Left Side)
-R4134, -R4135 L1 PCB Support Up,Down (Right Side)
CN30R
-B1244,-B1245
L1 PCB Support Upper,Lower (Right Side)
-R4136, -R4137
L1 PCB Support Up,Down (Left Side)
CN31R
CNSPOT2
-B1540,-B1541
L2 PCB Support Upper,Lower (Left Side)
-R4503, -R4513
L2 PCB Support Up,Down (Right Side)
-B1533,-B1534
L2 PCB Support Upper,Lower (Right Side)
-R4504, -R4505 L2 PCB Support Up,Down (Left Side2)
PNF0B3
I/O Board #2
CN31
CNSPOT2
CN32
-K324
CN5
-K322
CNVLB
CNUP1
L1 Speed Change (Left Side)
-R4223
-R4222 L1 Speed Change (Right Side)
-R4526 L2 Speed Change (Right Side)
L2 Speed Change (Left Side2) -R4531
NCIO Board
CN3
CN4
CN7
CN3
CN4
CN6
OPT1
OPT2
PNFCAC
-K302
Panasonic Factory Solutions Co.,Ltd. パナソニック ファクトリーソリューションズ株式会社
Name
Drawing No.
Loc. No.
F4K1020-05A
1 2 3 4 5 6 7 8
A
B
C
D
E
F
1 2 3 4 5 6 7 8
A
B
C
D
E
F
Page. No.
NPM-W2:Dual Conveyor Unit
Block Diagram 2
N610163964+003AB
P003
N610169329**:
1

Note1) Connector pin arrangement is not sequential.
+V24(M)
GND(M)
+V24(C)
GND(C)
M-REV03
OUT112
M-SPD03
EMG11
D+MAIN
D-MAIN
N.C.
GND(C)
1
2
3
14
6
4
5
7
8
9
12
13
10
11
15
16
17
18
-M601/-M604
N610163984AB
JST
M601R/M604R(M634R)
PHDR-18VS
18
17
16
15
11
10
13
12
9
8
7
5
4
6
14
3
2
1
Note1)
1
2
3
14
6
4
5
7
8
9
12
13
10
11
15
16
17
18
-M605/-M608
T/2464-3599 BK LF 6P×24AWG
VT
PK
GY
BK
LB
BN
GN
OG
BU
RD
WH
YE
1
2
3
4
5
6
7
8
9
10
11
12 12
11
10
9
8
7
6
5
4
3
2
1
N610164146AB
2464-1061/ⅡA(PF) LF 6P×24AWG
BN/WH
BN
BU/WH
BU
YE/WH
YE
GN/WH
GN
BK/WH
BK
RD/WH
RD
JST
M605R/M608R(M638R)
PHDR-18VS
18
17
16
15
11
10
13
12
9
8
7
5
4
6
14
3
2
1
AMP
1M605P/1M608P(1M638P)
177913-1
AMP
1M605R/1M608R(1M638R)
177905-1
P24(M)
GND(M)
P24(C)
GND(C)
Revers
STR/STP
SPD_H/L
EMG
DATA+
DATA-
CW/CCW
BUSY
OUT1
OUTPUT COM
NC
NC
NC
NC
P24(M)
GND(M)
P24(C)
GND(C)
Revers
STR/STP
SPD_H/L
EMG
DATA+
DATA-
CW/CCW
BUSY
OUT1
OUTPUT COM
NC
NC
NC
NC
L1 Left
L1 Left
Note1)
1M601R : Dual Conveyor L1 [White Mark Tube]
/1M604R : Single Conveyor (Rear Reference) [White Mark Tube]
(1M634R) : Dual Conveyor L2 [Yellow Mark Tube]
Single Conveyor (Front Reference) [White Mark Tube]
※Relation Between Connector Name and Conveyor Specification
2464-1061/ⅡA(PF) LF 6P×24AWG
BN/WH
BN
BU/WH
BU
YE/WH
YE
GN/WH
GN
BK/WH
BK
RD/WH
RD
MOLEX
1M601R/1M604R(1M634R)
5557-12R-210
1
2
3
4
5
6
7
8
9
10
11
12
MOLEX
1M601P
5559-12P-210
12
11
10
9
8
7
6
5
4
3
2
1
1
1
1
1
Main Body Wiring:NPM-W2
N610169329**:
Transfer Motor
Transfer Motor
(Movable Side)
(Fixed Side)
-R101
SEIWA
E04SR200932
-R102
SEIWA
E04SR200932
1
1
Panasonic Factory Solutions Co.,Ltd. パナソニック ファクトリーソリューションズ株式会社
Name
Drawing No.
Loc. No.
F4K1020-05A
1
2 3 4 5 6 7 8
A
B
C
D
E
F
1 2 3 4 5 6 7 8
A
B
C
D
E
F
Page. No.
NPM-W2:Dual Conveyor Unit
Conveyor Motor 1
N610163964+004AC
P004
2