N7205A110B00.pdf - 第232页
在线预览 N7205A110B00.pdf PDF 文档。

4.
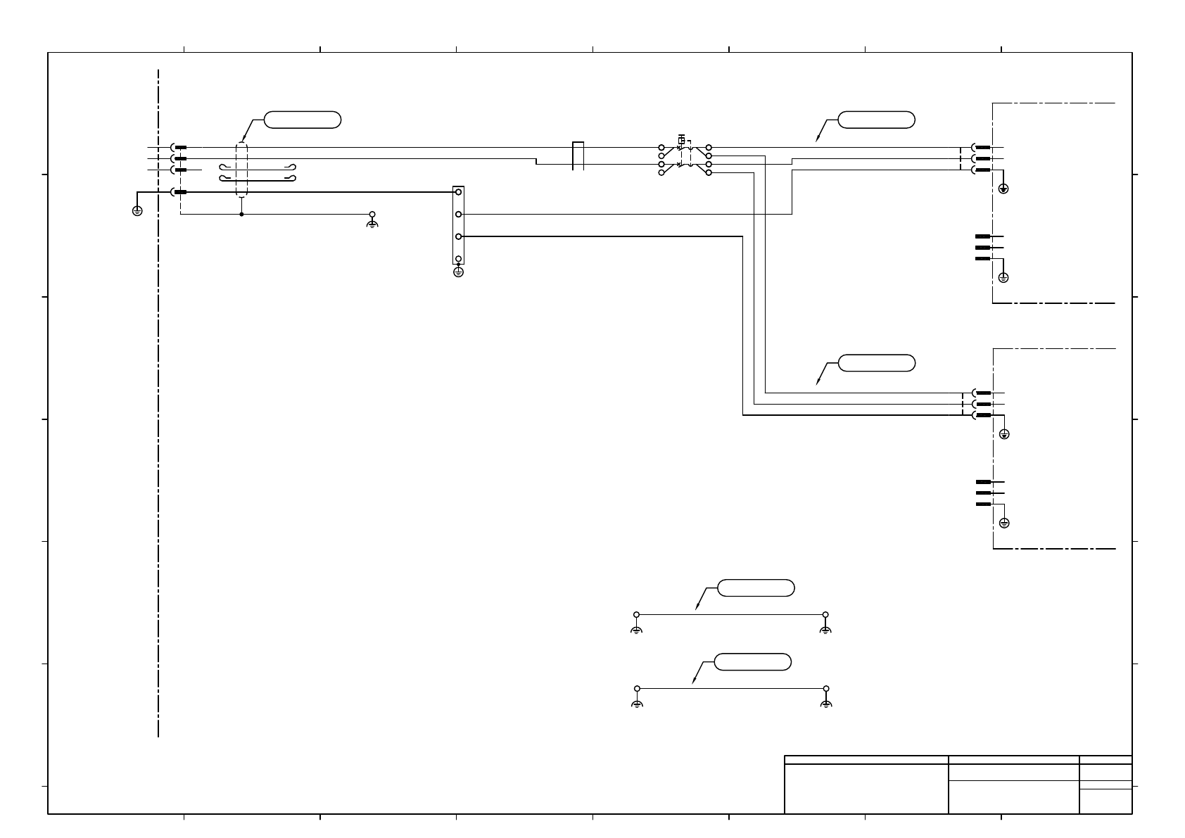
LOAD WIRING DIAGRAM OPTION
負荷配線図 オプション
4-6 TWIN TRAY FEEDER WIRING
ツイントレイフィーダ配線
EJM7DB-10-406-00

M/C FRAME
L1
L2
N.C
TRAY.PR
A1
A2
B1
B2
RD
WH
BK
-F101
NF100-SRU 2P 5A
1 2
3 4
Mitsubishi Electric
2aF101
FK2-5
JAPAN SOLDERLESS TER
1aF101
FK2-5
JAPAN SOLDERLESS TER
3aF101 4aF101
TRAY.AC
L11
L21
Magazine
door A
Tray
frame
-A05
Tray control unit A
R1.25-4
JAPAN SOLDERLESS TER
FAN
1
2
3
L111
L21
1
2
3
s
-X120
N210001550AA
R2-4
JAPAN SOLDERLESS TER
GN/YE
BN
TRAY.AC
L11
L21
-A06
Tray control unit B
FAN
1
2
3
L111
L21
1
2
3
s
Magazine
door B
Tray
frame
R1.25-4
JAPAN SOLDERLESS TER
2bF101
4bF101
HRNVV-SLABLA(2464)AWG16-5C
(1.25mm2-5C)
N610121572AC N610121573AB
A1
A2
B1
MOLEX
TRAY.P
55887-0474
B2
UL#16 105/600-1.25mm2
BK
BK
UL#16 105/600-1.25mm2
UL#16 105/600-1.25mm2
GN/YE
UL#16 105/600-1.25mm2
BK
UL#16 105/600-1.25mm2
BK
GN/YE
UL#16 105/600-1.25mm2
1
2
3
AMP
TRAY.AC1
1-179958-3
1
2
3
AMP
TRAY.AC2
1-179958-3
N610121574AC
KXFP6FKAA00
KXFP6FKAA00
R5.5-4
JAPAN SOLDERLESS TER
BK
5
3
TDK
ZCAT3035-1330
4
4
NF50-SWU 2P 5A
Panasonic Factory Solutions Co.,Ltd. パナソニック ファクトリーソリューションズ株式会社
Name
Drawing No.
Loc. No.
F4K1020-05A
1
2 3 4 5 6 7 8
A
B
C
D
E
F
1 2 3 4 5 6 7 8
A
B
C
D
E
F
Page. No.
NPM-W:Twin Tray Feeder Wiring
(AC Power input)
N610117733+002AF
P002