N7205A110B00.pdf - 第299页
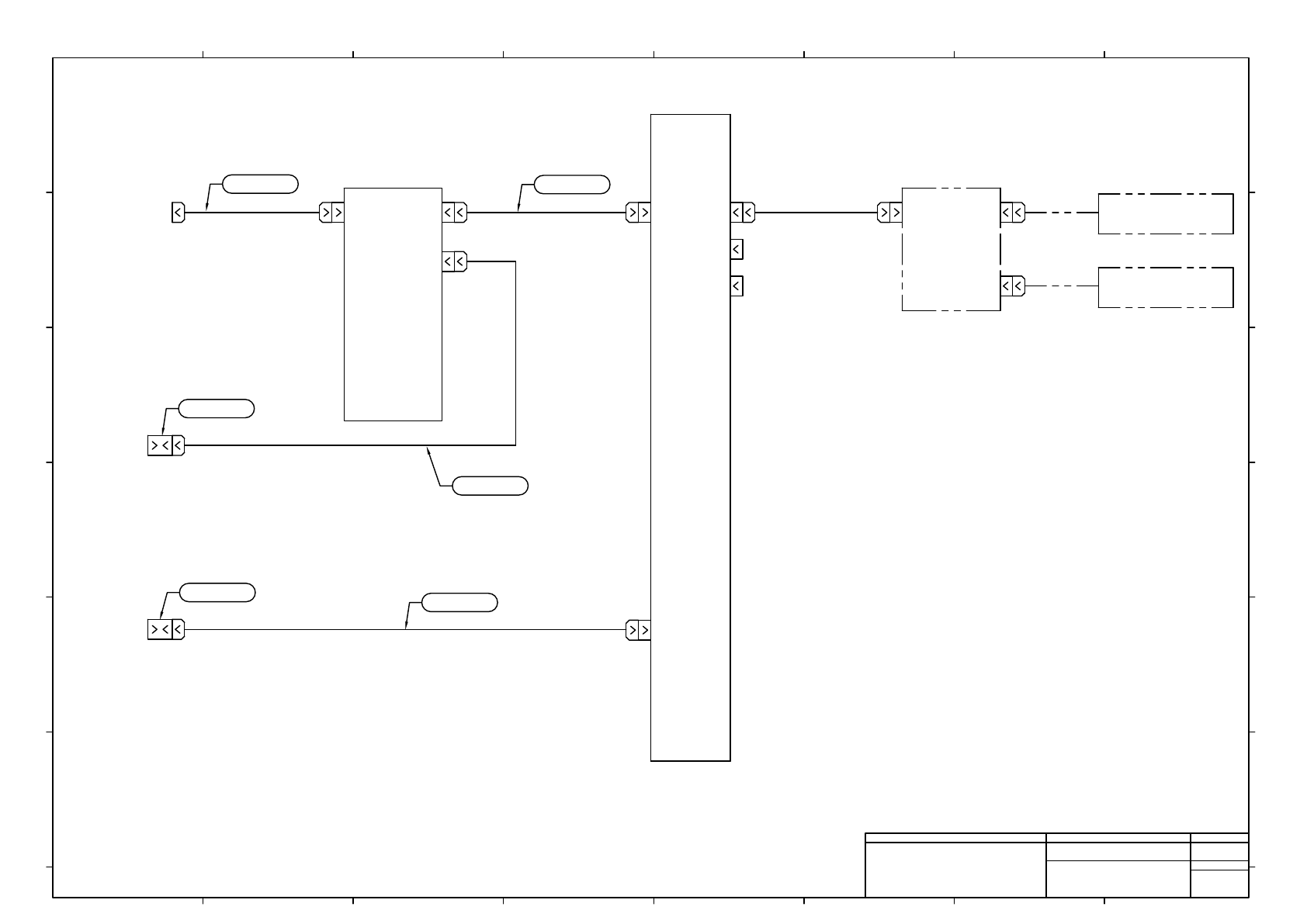
4. LOAD WIRING DI AGRAM OPTION 負荷配線図 オプション 4-16 WIRING A SSY OP FOR NPM-W_2D 配線付属:NPM-W(2D) EJM7DB- 10-416- 00

Nihon Electric Wire & Cable
STPC26-5E(LB)-S100C
-A01
FC-E25/HY2CG1
NEC
USB1
MOUSE
PC
Key board
Mouse
Nihon Electric Wire & Cable
STPC26-5E(W)-S114C
for LAN(D/B)
-S401
-S402
LAN1
KEYBOARD
USB HUB
USB cable
LAN2
-K901
DGS-1016D
D-Link
Ethernet
HUB
NPM CNLAN1
Nihon Electric Wire & Cable
STPC26-5E(W)-S086C
for LAN(NPM)
Nihon Electric Wire & Cable
STPC26-5E(LB)-S124C
PHOENIX CONTACT
VSS-F1/LAN4/C1
(prepared by customer)
(prepared by customer)
(prepared by customer)
1 8
4
(prepared by customer)
-K902
KANEKO CORD
B841S-88GF-H001
No use
No use
for LAN(LNB)
NPM CNLAN2
ETHERNET
4
2
2
N510051861AA
MTNW000188AA
N510069218AA
MTNW000191AA
MTNW000192AA
MTNW000189AA
3
Panasonic Factory Solutions Co.,Ltd. パナソニック ファクトリーソリューションズ株式会社
Name
Drawing No.
Loc. No.
F4K1020-05A
1
2 3 4 5 6 7 8
A
B
C
D
E
F
1 2 3 4 5 6 7 8
A
B
C
D
E
F
Page. No.
Wiring for Inspection Box:NPM
(PC-Load wiring)
N610090439+007AE
P007
4
4 4
4
4
4
4

4.
LOAD WIRING DIAGRAM OPTION
負荷配線図 オプション
4-16 WIRING ASSY OP FOR NPM-W_2D
配線付属:NPM-W(2D)
EJM7DB-10-416-00