N7205A110B00.pdf - 第153页
-K301 PNF0AT +24V +24V 24G 24G N.C N.C N.C FG P-IN 1 5 2 6 BRKSW GND MBR0 24G N.C N.C RBKSW 1 2 3 4 5 6 8 4 7 3 6 2 5 1 43025-0800 P-INK301 MOLEX 3 7 4 8 UL#20 80/300-0.5mm2 BU UL#20 80/300-0.5mm2 BU UL#20 80/300-0.5mm2 …

BK UL#16 105/600-1.25mm2
-K201
SD-Q12 DC24V
1 2
3 4
5 6
13 14
21 22
A1 A2
MITSUBISHI ELECTRIC
CNP2-L
54927-0570
MOLEX
CNP1-L
54928-0670
L1
L2
L3
N
P1
P2
MOLEX
L1CNP1L
AI 1,5-10 BK
PHOENIX CONTACT
L2CNP1L
L11CNP2L
L21CNP2L
BK UL#16 105/600-1.25mm2
BK
UL#16 105/600-1.25mm2
BK UL#16 105/600-1.25mm2
TP-axis
CNP2-P
54927-0570
MOLEX
CNP1-P
54928-0670
L1
L2
L3
N
P1
P2
MOLEX
L1CNP1P
AI 1,5-10 BK
PHOENIX CONTACT
L2CNP1P
L11CNP2P
L21CNP2P
BK UL#16 105/600-1.25mm2
BK
UL#16 105/600-1.25mm2
BK
UL#16 105/600-1.25mm2
BK UL#16 105/600-1.25mm2
UL#16 105/600-1.25mm2
N610067177+004AE-4D PON
TL-axis
GN/YE UL#16 105/600-1.25mm2
GN/YE UL#16 105/600-1.25mm2
TMEE1.25-4
NICHIFU
TMEE1.25-4
NICHIFU
BK
UL#16 105/600-1.25mm2
21aK201
TMEE1.25-3.5
NICHIFU
22aK201
TMEE1.25-3.5
NICHIFU
1aK201
TMEE2-3.5
NICHIFU
3aK201 4aK201
2aK201
TMEE2-3.5
NICHIFU
2bK201
4bK201
MOTOR DRIVER
P2
P1
N
L3
L2
L1
CNP1
D
C
P
L21
L11
CNP2
-K402
MR-J3-20A
MITSUBISHI ELECTRIC
MOTOR DRIVER
P2
P1
N
L3
L2
L1
CNP1
D
C
P
L21
L11
CNP2
-K401
MR-J3-20A
MITSUBISHI ELECTRIC
N610067177+004AE-4D G24
N610067177+004AE-4D RESET_COM
N610067177+004AE-4D RESET
A2aK201 A1aK201
1
1
BK
N610067177+002AD-5B L21(K201)
N610067177+002AD-5A L11(K201)
N610067177+002AD-5A L11(K401)
N610067177+002AD-5B L21(K401)
N610067177+002AD-5B E(K401)
N610067177+002AD-5A L11(K402)
N610067177+002AD-5B L21(K402)
N610067177+002AD-5B E(K402)
BK
UL#16 105/600-1.25mm2
BK
UL#16 105/600-1.25mm2
P1CNP1L
P2CNP1L
PCNP2L
DCNP2L
BK
UL#16 105/600-1.25mm2
BK
UL#16 105/600-1.25mm2
P1CNP1P
P2CNP1P
PCNP2P
DCNP2P
1
1
1
1
Panasonic Factory Solutions Co.,Ltd. パナソニック ファクトリーソリューションズ株式会社
Name
Drawing No.
Loc. No.
F4K1020-05A
1
2 3 4 5 6 7 8
A
B
C
D
E
F
1 2 3 4 5 6 7 8
A
B
C
D
E
F
Page. No.
TRAY BOX
(Driver wiring)
N610067177+003AB
P003

-K301
PNF0AT
+24V
+24V
24G
24G
N.C
N.C
N.C
FG
P-IN
1
5
2
6
BRKSW
GND
MBR0
24G
N.C
N.C
RBKSW
1
2
3
4
5
6
8
4
7
3
6
2
5
1
43025-0800
P-INK301
MOLEX
3
7
4
8
UL#20 80/300-0.5mm2 BU
UL#20 80/300-0.5mm2 BU
UL#20 80/300-0.5mm2 BU
UL#20 80/300-0.5mm2 BU
UL#16 105/600-1.25mm2 BK
UL#16 105/600-1.25mm2 BK
GN/YE UL#16 105/600-1.25mm2
+VaT101
TMEE1.25-3
NICHIFU
AC(N)aT101
+VbT101
-VaT101
-VbT101
AC(L)aT101
TMEE2-3
NICHIFU
Tray control board
N610067177+002AD-5E L11(T101)
N610067177+002AD-5E L21(T101)
N610067177+002AD-5F E(T101)
UL#20 80/300-0.5mm2 BK
RESET
RESET_COM
MCOUT
GND
1
2
3
4
MC
N610067177+003AB-5C RESET
TMEE1.25-4
NICHIFU
FG
N610067177+003AB-5B RESET_COM
UL#20 105/600-0.5mm2 BU
5557-04R-210
MCK301
MOLEX
4
3
2
1
UL#20 105/600-0.5mm2 BU
N610067177+003AB-5B PON
N610067177+003AB-5B G24
UL#20 105/600-0.5mm2 BU
UL#20 105/600-0.5mm2 BU
2
2
2
+VaT102
TMEE1.25-3
NICHIFU
-VaT102 AC(N)aT102
AC(L)aT102
TMEE2-3
NICHIFU
UL#16 105/600-1.25mm2 BK
UL#16 105/600-1.25mm2 BK
GN/YE
UL#16 105/600-1.25mm2
UL#16 105/600-1.25mm2 BK
UL#20 80/300-0.5mm2 BK
UL#20 80/300-0.5mm2 BK
N610067177+002AD-5F E(T102-1)
N610067177+002AD-5F E(T102-2)
3
3
3
AC(L)bT101
AC(N)bT101
2
1
5557-02R-210
CN24V_LVK301
MOLEX
P24_LV
G24_LV
1
2
CN24V_LV
3
3
(0.7A)
-T102
PBA15F-24-N
AC(L)
AC(N)
FG
+V
-V
COSEL
4
( )
-T101
PBA50F-24-N
AC(L)
AC(N)
FG
+V
-V
COSEL
4
Panasonic Factory Solutions Co.,Ltd. パナソニック ファクトリーソリューションズ株式会社
Name
Drawing No.
Loc. No.
F4K1020-05A
1
2 3 4 5 6 7 8
A
B
C
D
E
F
1 2 3 4 5 6 7 8
A
B
C
D
E
F
Page. No.
TRAY BOX
(DC Power wiring)
N610067177+004AE
P004

-K301
PNF0AT
Tray control board
TRYSON
1
2
3
4
TSONSW
GND
P24(SW)
-K101
G9SC-400-CNP4E-PF
OMRON
CN1
1
2
3
4
5
6
7
8
9
10
11
12
13
14
15
16
T22
T12T13
N.C
N.C
T21
T32
N.C
N.C
COM
T11
N.C
N.C
N.C
N.C
A2
A1
CN2
1
2
3
4
5
6
7
8
9
10
13
23
33
43
N.C
14
24
34
44
N.C
P24(SW)
P24(SW)
N.C
N.C
N.C
RESET
N.C
N.C
N.C
P24(T11)
N.C
N.C
N.C
N.C
G24
P24(EMGHST)
/PPONC
EMGSTL_IN
N.C
+24V
N.C
MCOUT
EMGSTL_OUT
N.C
24V_CHK
N.C
SAFETY RELAY
CN22
1
2
3
4
5
6
7
8
9
10
CN19
1
2
3
4
5
6
7
8
9
10
11
12
13
14
15
16
TRYEMG
1
2
3
4
TEMGSW
GND
MDRSW
1
2
3
4
MDRSW
GND
P24(T11)
For
Magazine exchange door key-SW
For
Tray EMG SW
For
Tray Servo SW
For
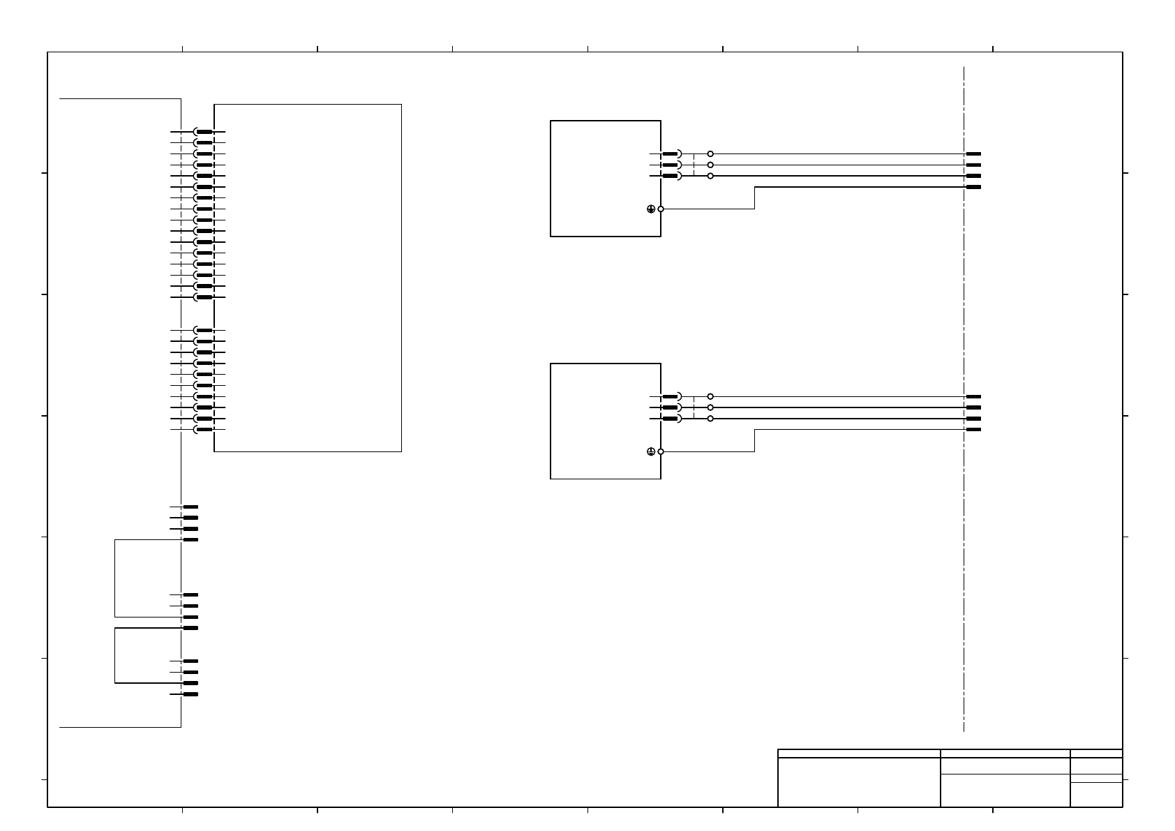
TL-axis
Motor
2
1
3
4
1-179553-4
TLM-P
AMP
BK UL#16 105/600-1.25mm2
BK
UL#16 105/600-1.25mm2
GN/YE
UL#16 105/600-1.25mm2
BK
UL#16 105/600-1.25mm2
TMEE1.25-4
NICHIFU
W
V
U
CNP3
-K401
MOTOR DRIVER
TL-axis
CNP3K401
54928-0310
U
V
W
MOLEX
V-CNP3K401
U-CNP3K401
AI 1,5-10 BK
PHOENIX CONTACT
W-CNP3K401
For
TP-axis
Motor
2
1
3
4
1-179553-4
TPM-P
AMP
BK
UL#16 105/600-1.25mm2
BK
UL#16 105/600-1.25mm2
GN/YE
UL#16 105/600-1.25mm2
BK UL#16 105/600-1.25mm2
TMEE1.25-4
NICHIFU
W
V
U
CNP3
-K402
MOTOR DRIVER
TP-axis
CNP3K402
54928-0310
U
V
W
MOLEX
V-CNP3K402
U-CNP3K402
AI 1,5-10 BK
PHOENIX CONTACT
W-CNP3K402
1
1
1
2
3
1
2
3
2
Panasonic Factory Solutions Co.,Ltd. パナソニック ファクトリーソリューションズ株式会社
Name
Drawing No.
Loc. No.
F4K1020-05A
1
2 3 4 5 6 7 8
A
B
C
D
E
F
1 2 3 4 5 6 7 8
A
B
C
D
E
F
Page. No.
TRAY BOX
(SAFETY RELAY wiring)
N610067177+005AC
P005