N7205A110B00.pdf - 第61页
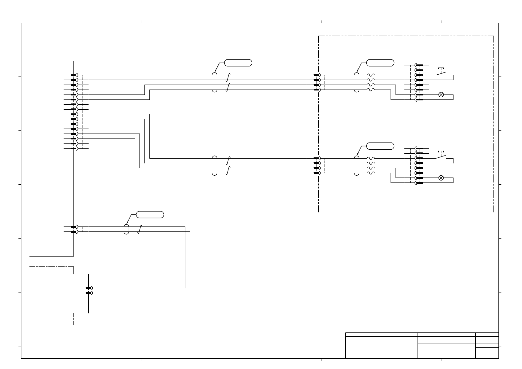
-A02 Power Unit -K321 PNF0B4 ILK Board CN-SRV IN046 G24 -K328 PNF0A5 CN11 1 2 3 4 5 6 7 8 G12 START SWF G12 CONNECTION STATUS SWF P12 START LPF P12 CONNECTION STATUS LPF CN15 SERVO COM 9 10 11 12 13 14 15 16 G12 START SW…

12
1
2
5
3
6
4
10
7
11
8
9
P12
G12
IN1
OUT1
IN2
OUT2
IN3
OUT3
IN4
OUT4
IN5
IN6
CN12
12
1
2
5
3
6
4
10
7
11
8
9
P12
G12
SELECT SW
SELECT LAMP
ENABLING SW
OPTION LAMP
STOP
STOP LAMP
EXCHANGE SW
EXCHANGE LAMP
OPTION SW
SERVO SW
CN1
1
2
3
4
CN2
G12
SERVO SW
N.C
N.C
1
2
3
4
CN4
G12
EXCHANGE SW
P12
EXCHANGE LAMP
Operation SW Board
(Rear)
-K330
LW6W-33-TK2504
IDEC
-K328
PNF0A5
Panel Control Board
N610169555AA
N610112967AA
N610112965AA
MOLEX
CN12K328
43025-1200
12
1
2
5
3
6
4
10
7
11
8
9
MOLEX
CN1K330
43025-1200
9
8
11
7
10
4
6
3
5
2
1
12
MOLEX
CN2K330
5557-04R-210
4
3
2
1
MOLEX
CN4K330
43025-0400
4
3
2
1
AMP
S111R
2-1318119-4
B1
A1
B2
A2
B3
A3
B4
A4
AMP
S113R
2-1318119-4
B1
A1
B2
A2
B3
A3
B4
A4
1376009-2
AMP
A4
B4
A3
B3
A2
B2
A1
B1
IDEC
LW6S-2C2V-BC-TK2504
-S111
1376009-2
AMP
A4
B4
A3
B3
A2
B2
A1
B1
IDEC
LW6L-M1C13VW-BC-TK2504-B
-S113
UL1007 20AWG BU BU
UL1007 20AWG BU BU
BK/WH
BK
RD/WH
RD
2464-1061/ⅡA(PF) LF 2P×24AWG
2464-1061/ⅡA(PF) LF 6P×24AWG
BU/WH
BU
BN/WH
BN
YE/WH
YE
GN/WH
GN
BK/WH
BK
RD/WH
RD
R Servo SW
R Exchange SW
Note1)
Note1) Connector Pin arrangement is not sequential.
Note1)
Note1)
Note1)
Panasonic Factory Solutions Co.,Ltd. パナソニック ファクトリーソリューションズ株式会社
Name
Drawing No.
Loc. No.
F4K1020-05A
1 2 3 4 5 6 7 8
A
B
C
D
E
F
1 2 3 4 5 6 7 8
A
B
C
D
E
F
Page. No.
NPM-W2:Main Body Wiring
(Servo Switch Wiring Rear)
N610169329+015AB
P015
1

-A02
Power Unit
-K321
PNF0B4
ILK Board
CN-SRV
IN046
G24
-K328
PNF0A5
CN11
1
2
3
4
5
6
7
8
G12
START SWF
G12
CONNECTION STATUS SWF
P12
START LPF
P12
CONNECTION STATUS LPF
CN15
SERVO
COM
9
10
11
12
13
14
15
16
G12
START SWR
G12
CONNECTION STATUS SWR
P12
START LPR
P12
CONNECTION STATUS LPR
Panel Control Board
1
2
2
1
T/2464-3599 BK LF 4×24AWG
GN
RD
BK
WH
T/2464-3599 BK LF 4×24AWG
GN
RD
BK
WH
N610169543AA
N610169552AB
N610119309AB
N610119310AB
BK/WH
BK
RD/WH
RD
2464-1061/ⅡA(PF) LF 2P×24AWG
BK/WH
BK
RD/WH
RD
2464-1061/ⅡA(PF) LF 2P×24AWG
BK/WH
BK
2464-1061/ⅡA(PF) LF 1P×22AWG
MOLEX
CN11K328
43025-1600
1
2
3
4
5
6
7
8
9
10
11
12
13
14
15
16
MOLEX
CN15K328
5557-02R-210
2
1
MOLEX
1S114R
5557-04R-210
4
3
2
1
MOLEX
1S114P
5559-04P-210
4
3
2
1
JST
CN-SRV
PAP-02V-S
2
1
MOLEX
1S104R
5557-04R-210
4
3
2
1
MOLEX
1S104P
5559-04P-210
4
3
2
1
AMP
S104R
2-1318119-4
B1
A1
B2
A2
B3
A3
B4
A4
1376009-2
AMP
A4
B4
A3
B3
A2
B2
A1
B1
IDEC
LW6L-M1C13VG-BC-TK2504-A
-S104
F Start SW
AMP
S114R
2-1318119-4
B1
A1
B2
A2
B3
A3
B4
A4
1376009-2
AMP
A4
B4
A3
B3
A2
B2
A1
B1
IDEC
LW6L-M1C13VG-BC-TK2504-A
-S114
R Start SW
Note1)
Note1) Connector Pin arrangement is not sequential.
Note1)
N610117727** : Wole Cover(H):NPM-W
1
1
Panasonic Factory Solutions Co.,Ltd. パナソニック ファクトリーソリューションズ株式会社
Name
Drawing No.
Loc. No.
F4K1020-05A
1
2 3 4 5 6 7 8
A
B
C
D
E
F
1 2 3 4 5 6 7 8
A
B
C
D
E
F
Page. No.
NPM-W2:Main Body Wiring
(Operation Switch Wiring)
N610169329+016AC
P016
2

-A01
CPU Box
-K301
CPU Board
LAN1K301
For
LNB
Station
Kaneko cord
B841S-88GF-H001
CNLN
STPC26-5E(LB)-S220C
USB1
Y-E DATA
YD-8V76-00000001
-C101
Card
Reader
KUSB2-AM-MBM L=2400 L
N510051861AA
MTNW000200AA
N510034122AA
LAN1K301
USB1
CNLN
1
2
2
Panasonic Factory Solutions Co.,Ltd. パナソニック ファクトリーソリューションズ株式会社
Name
Drawing No.
Loc. No.
F4K1020-05A
1
2 3 4 5 6 7 8
A
B
C
D
E
F
1 2 3 4 5 6 7 8
A
B
C
D
E
F
Page. No.
NPM-W2:Main Body Wiring
(LAN,USB Wiring)
N610169329+017AC
P017