N7205A110B00.pdf - 第48页
UL1015 12AWG BK UL1015 12AWG BK UL1015 12AWG BK UL1015 12AWG BK UL1015 12AWG BK UL1015 12AWG BK BK UL1015 12AWG BK BK -X001 N510013513AA Asada Metal Industry 4aF101 6aF101 2aF101 JST 1aF101 FK5.5-5 JST 3aF101 5aF101 -F10…

M
Vacuum Pump
-G201
Line Signals
EMG SW
-S201,-S202
Head
-S101,-S103
Main SW
System
Breaker
Trans
3~ 200 V
Power
Unit
-A02
CPU
Box
-A01
3~ 200 V
M
1~ 200 V
Pump Cooling Fan
-G111
Cart Unit
(Front,Rear)
-F101
24 V
1~ 200 V
1~ 200 V
(Front)
-A42
Valve
-R4*
Sensor
-B1*
-T001
24 V
-A03
Safety Cover SW
-S301,-S302,-S303,-S304
Multi Recognition Camera
-A41
Main Air Valve
-R5001
-XL,-XR
Main Air Pressure
-B1033
Out of Work Light
-B2002,-B2003
Signal Tower
-B2001
3~ 200 V
Panel
Control
-K328
Touch Panel
(Front)
-K329
Operation SW Board
(Front)
-A04
Touch Panel
(Rear)
-K330
Operation SW Board
(Rear)
Start SW
-S104,-S114
-A31,-A32
-A51
-A11,-A12
Scanner
-A61,-A62
Nozzle Changer
-A47,-A48
1~ 200 V
-S111,-S113
Conveyor
Unit
-A23,-A24
24 V
24 V
-B1020,-B1021
Transportation Opening
Sensor
I/O Board
-K322
M
Roof Cooling Fan
-G103,-G104
24 V
(Rear)
Multi Recognition Camera
Tray Unit
(Rear)
Board
Motor
Driver
-K501
-K502
Motor
Driver
-K512
Motor
Driver
-K503
-K504
Motor
Driver
-K514
Linear Motor
FY-Axis
Linear Motor
Linear Motor
FX-Axis
FY-Axis
-M501
-M502
-M506
Linear Motor
RY-Axis
Linear Motor
Linear Motor
RX-Axis
RY-Axis
-M503
-M504
-M508
Panasonic Factory Solutions Co.,Ltd. パナソニック ファクトリーソリューションズ株式会社
Name
Drawing No.
Loc. No.
F4K1020-05A
1 2 3 4 5 6 7 8
A
B
C
D
E
F
1 2 3 4 5 6 7 8
A
B
C
D
E
F
Page. No.
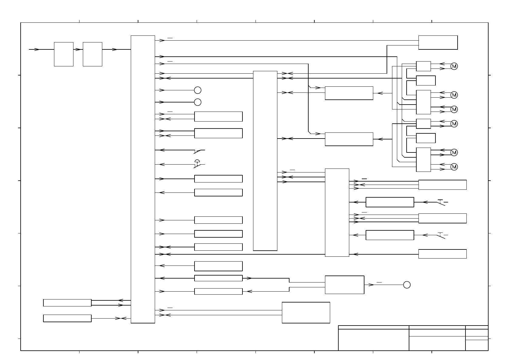
NPM-W2:Main Body Wiring
(Block Diagram)
N610169329+002AA
P002
3~200,220,380
,400,420,480 V
24 V
24 V
24 V
Capacitor
Capacitor

UL1015 12AWG BK UL1015 12AWG BK
UL1015 12AWG BK
UL1015 12AWG BK
UL1015 12AWG BK
UL1015 12AWG BK BK
UL1015 12AWG BK BK
-X001
N510013513AA
Asada Metal Industry
4aF101
6aF101
2aF101
JST
1aF101
FK5.5-5
JST
3aF101
5aF101
-F101
NF100-SRU 3P 15A
(15A)
1
2
3
4
5
6
Mitsubishi Electric
UaT001
AI4-10GY
PHOENIX CONTACT
VaT001
AI4-10GY
PHOENIX CONTACT
WaT001
AI4-10GY
PHOENIX CONTACT
CPTUT001
AI4-10GY
PHOENIX CONTACT
CPTVT001
CPTWT001
-A02
Power Unit
L11cX1
AI4-10GY
PHOENIX CONTACT
L21cX1
L31cX1
EdX1
L1
L2
L3
L11cX1
L21cX1
L31cX1
PE
EaX1
L1
L2
L3
-X101
TB-X101(F000035)
1 1
2 2
3 3
4 4
PHOENIX CONTACT
L1bX101
AI4-12GY
PHOENIX CONTACT
L2bX101
L3bX101
EX101
ET001
AI4-10GY
PHOENIX CONTACT
EV01
R5.5-4
JST
2aV01 5aV01
4aV01
FK5.5-S4
JST
1aV01
FK5.5-S4
JST
3aV01 6aV01
E4X001
5.5-S4
JST
4bF101
6bF101
-V01
NF3020C-SVB
1
2
3
4
5
6
SOSHIN ELECTRIC
-X111
1
3
5
7
8
CPT
CP1(15A)
TB-A
TB-A
TB-A
PRI
SEC
CPT
TB-A
TB-A
TB-A
-T001
TE3N-4.8K-GR/TD-16672-A
U1 480V
U2 420V
U3 400V
U4 380V
U5 220V
U6 200V
V1 480V
V2 420V
V3 400V
V4 380V
V5 220V
V6 200V
W1 480V
W2 420V
W3 400V
W4 380V
W5 220V
W6 200V
N1
CPTU
CPTV
CPTW
N1
TAISEI DENKI
2bF101
FK5.5-5
E3X001
5.5-S4
JST
E2X001
5.5-S4
JST
E1X001
5.5-S4
JST
-F201
LV550DI-U4(250)
BK
BK
BK
GN/YE
Okaya Electric Industries
AH-6 BLACK AWG6/16in
AH-6 ORANGE AWG6/16in
AH-6 BLACK AWG5/16in
-R101
TDK
ZCAT3035-1330
EaX1
EdX1
N610169567AA
N610169409AA
N610169410AA
N610161405AB
N610169568AA N610169411AA
UL1015 12AWG BK BK
UL1015 12AWG GN/YE GN/YE
UL1015 12AWG GN/YE GN/YE
BK
UL1015 12AWG BK BK
BK
UL1015 12AWG GN/YE GN/YE
BK
BK
UL1015 12AWG BK BK
UL1015 12AWG GN/YE
UL1015 12AWG BK BK
GN/YE
BK
UL1015 12AWG BK BK
N610169410**
N610169410**
1
1
Panasonic Factory Solutions Co.,Ltd. パナソニック ファクトリーソリューションズ株式会社
Name
Drawing No.
Loc. No.
F4K1020-05A
1
2 3 4 5 6 7 8
A
B
C
D
E
F
1 2 3 4 5 6 7 8
A
B
C
D
E
F
Page. No.
NPM-W2:Main Body Wiring
(AC200V Input)
N610169329+003AB
P003

Main Air Valve
1R
AI1-6RD
PHOENIX CONTACT
2R
(1.0mm2-3C)
1
W
CPUAC
S8G0307
BN
BU
GN/YE
Kawasaki Electric Wire
L11bX2
L31bX2
1
W
ER5001
EhX2
L11cX2
L21hX2
EjX2
-R5001
AC30X-03-X2655
SMC
Power Unit
CPU Box
-A02
-A01
BK
WH
N610119879**
GN/YE
Panasonic Factory Solutions Co.,Ltd. パナソニック ファクトリーソリューションズ株式会社
Name
Drawing No.
Loc. No.
F4K1020-05A
1 2 3 4 5 6 7 8
A
B
C
D
E
F
1 2 3 4 5 6 7 8
A
B
C
D
E
F
Page. No.
NPM-W2:Main Body Wiring
(CPU Box, Main Air Valve)
N610169329+004AA
P004
N610169437**
B4010AC
1
2
3
4
L11-3
L31-3
EnX1
L21-3
STO(A)/TC LF 3E×18AWG
For
Inspection Box