N7205A110B00.pdf - 第251页
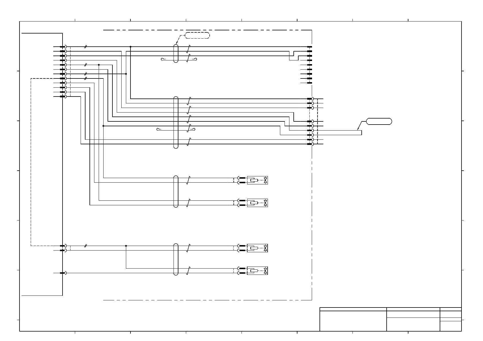
-K322 PNF0B3 I/O Board #1 CNCLR 1 3 2 7 6 8 4 5 9 10 11 12 P24 GND IN216 IN217 P24 G24 N.C. OUT210 OUT211 IN214 IN215 CNTCR 1 2 OUT212 AMP CNCLRK322 177905-1 1 3 2 7 6 8 4 5 9 10 11 12 AMP 1B1216TP 177911-1 9 8 7 6 5 4 3…

-K322
PNF0B3
I/O Board #1
CNCLR
1
3
2
7
6
8
4
5
9
10
11
12
P24
GND
IN216
IN217
P24
G24
N.C.
OUT210
OUT211
IN214
IN215
CNTCR
1
2
OUT212
AMP
CNCLRK322
177905-1
1
3
2
7
6
8
4
5
9
10
11
12
AMP
1B1216TP
177911-1
9
8
7
6
5
4
3
2
1
AMP
1B1216P
177911-1
9
8
7
6
5
4
3
2
1
BK/WH
BK
RD/WH
RD
2464-1061/ⅡA(PF) LF 2P×24AWG
-R4210
R Cart Lock
-R4211
R Cart Lock Release
CKD
R4211
4G-SOCKET-SET-FL388859
-
+
CKD
R4210
4G-SOCKET-SET-FL388859
-
+
BK/WH
BK
RD/WH
RD
2464-1061/ⅡA(PF) LF 2P×24AWG
AMP
1B1216TR
177903-1
9
8
7
6
5
4
3
2
1
UL1007 24AWG BU BU
N610169329** : Main Body Wiring:NPM-W2
N610169432AA
-R4212
R Tape Cutter
-R4213
R2 Tape Cutter
CKD
R4213
4G-SOCKET-SET-FL388859
-
+
CKD
R4212
4G-SOCKET-SET-FL388859
-
+
AMP
CNTCRR
177898-1
2
1
BK/WH
BK
2464-1061/ⅡA(PF) LF 2P×24AWG
RD/WH
RD
2
CNSPOT2
OUT213
MOLEX
CNSPOT2R
43025-1600
Panasonic Factory Solutions Co.,Ltd. パナソニック ファクトリーソリューションズ株式会社
Name
Drawing No.
Loc. No.
F4K1020-05A
1 2 3 4 5 6 7 8
A
B
C
D
E
F
1 2 3 4 5 6 7 8
A
B
C
D
E
F
Page. No.
Single Tray Feeder Support Wiring
(Cart Sensor Rear)
N610169274+002AA
P002
N610169429**
BN/WH
BN
YE/WH
YE
GN/WH
GN
BK/WH
BK
RD/WH
RD
2464-1061/ⅡA(PF) LF 5P×24AWG

-A02
Power Unit
CNFDCVRP
1
2
3
4
5
6
7
8
9
10
11
12
24GND
IN106
CHECK1
CHECK3
CHECK2
CHECK4
RD
RD/WH
BK
BK/WH
GN
GN/WH
YE
YE/WH
BN
BN/WH
BU
BU/WH
2464-1061/ⅡA(PF) LF 6P×24AWG
MOLEX
FDCVRP
5559-12P-210
12
11
10
9
8
7
6
5
4
3
2
1
MOLEX
CNFDCVRR
5557-12R-210
1
2
3
4
5
6
7
8
9
10
11
12
N610127743AB
MOLEX
FDCVRR
5557-12R-210
1
2
3
4
5
6
7
8
9
10
11
12
UL1007 24AWG BU BU
UL1007 24AWG BU BU
UL1007 24AWG BU BU
UL1007 24AWG BU BU
UL1007 24AWG BU BU
UL1007 24AWG BU BU
CHECK1
CHECK3
CHECK2
CHECK4
N610169329** : Main Body Wiring:NPM-W2
Panasonic Factory Solutions Co.,Ltd. パナソニック ファクトリーソリューションズ株式会社
Name
Drawing No.
Loc. No.
F4K1020-05A
1 2 3 4 5 6 7 8
A
B
C
D
E
F
1 2 3 4 5 6 7 8
A
B
C
D
E
F
Page. No.
Single Tray Feeder Support Wiring
(Feeder Cover Wiring Rear)
N610169274+003AA
P003
N610123994**