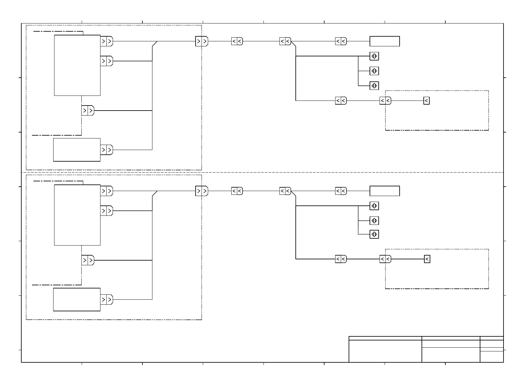
N7205A110B00.pdf - 第263页
-K321 CNEXR-M Transpotasion opening sensor PNF0B4 POWER UNIT -A02 ILK board -B1021T CNEXR F PCB stop sensor -B1114 N610117721AA:Main Body wiring -B1021 CNEXR-S RS232C Interface BOX(OPTION) -A03 CNEXR CNEXL CNEXR01R -K322…

-K321
CNEXR-M
Transpotasion opening sensor
PNF0B4
POWER UNIT
-A02
ILK board
-B1021T
CNEXR
F PCB stop sensor
-B1114
N610117721AA:Main Body wiring
-B1021
CNEXR-S
RS232C Interface BOX(OPTION)
-A03
CNEXR CNEXL
CNEXR01R
-K322
IO board
PNF0B3
CNIOA
Next to machine(Right side)
-K321
CNEXL-M
Transpotasion opening sensor
PNF0B4
POWER UNIT
-A02
ILK board
-B1020T
CNEXL
F PCB stop sensor
-B1135
N610117721AA:Main Body wiring
-B1020
CNEXL-S
RS232C Interface BOX(OPTION)
-A03
CNEXL CNEXR
CNEXL01R
-K322
IO board
PNF0B3
CNIOA
Next to machine(Left side)
For Right side Extension Conveyor
For Left side Extension Conveyor
R PCB stop sensor
-B1116
R PCB stop sensor
-B1137
N610104591AA:Machine Connection Signals Harness
N610104591AA:Machine Connection Signals Harness
1
1
1B1020L
1B1020R
CNEXL
CNEXR
2
Panasonic Factory Solutions Co.,Ltd. パナソニック ファクトリーソリューションズ株式会社
Name
Drawing No.
Loc. No.
F4K1020-05A
1
2 3 4 5 6 7 8
A
B
C
D
E
F
1 2 3 4 5 6 7 8
A
B
C
D
E
F
Page. No.
NPM-W:Extension Conveyor
(Block Diagram)
N610117734+002AC
P002

A1
A2
A5
MOLEX
CNEXL
51238-5011
A6
B1
B2
B3
B4
B5
B6
D6
C7
B7
B8
B9
C8
C9
E7
E6
E5
D2
B10
A8
A7
D4
D1
D7
D8
D9
D10
E10
A3
A4
C1
C2
C3
C4
C5
C6
D5
C10
E8
E9
E1
E2
E3
E4
A9
D3
A10
V24(M)
GND(M)
V24(C)
GND(C)
M-REV21
OT122
M-SPD21
EMG11
D+Main
D-Main
N.C.
+24V
N610117721AA:
P044
Main Body wiring
E5
A10
D3
C6
C5
C9
C8
D5
A4
A3
C4
C3
C2
C1
B9
D7
D2
B10
A8
A7
D6
D4
B7
D1
B8
C7
B6
B5
B4
B3
B2
B1
A6
MOLEX
CNEXL
55836-5001
A5
A2
A1
E6
E7
E9
E8
C10
A9
E4
E3
E2
E1
E10
D10
D9
D8
F 基板検出センサ
F PCB Stop sensor
-B1135
4
AMP
B1135/B1114R
177900-1
3
2
1
Left side
Transportation opening
sensor (projection)
-B1020T
BN
BK
BU
Left side
Transportation opening
sensor (Receive)
-B1020
BN
PK
BK
BU
BK
BK/WH
RD
(OPTION)
-A03
1
2
3
4
5
6
P24
GND
D-
D+
RS485
RS232C Interface Box
RD/WH
1
2
3
AMP
B1020/B1021R
177900-1
4
1
2
3
AMP
B1020/B1021TR
177900-1
4
1
2
3
AMP
B1020/B1021TP
177908-1
4
1
2
3
AMP
L:B1135 R:B1114
177908-1
4
1
2
3
AMP
B1020/B1021P
177908-1
4
1
2
3
MOLEX
RS485
5557-06R-210
4
5
6
1
2
3
MOLEX
1RS485R
5557-06R-210
4
5
6
1
2
3
MOLEX
1RS485P
5559-06P-210
4
5
6
2464-1061/ⅡA(PF) LF 2P×24AWG
UL#24 80/300-0.2mm2 BU
UL#24 80/300-0.2mm2 BU
BK/WH
BK
RD/WH
RD
UL#24 80/300-0.2mm2 BU
N610120400AA
N610133887AB
OUT107
OUT214
OUT215
OUT216
OUT217
N.C.
N.C.
S-REV21
OUT123
S-SPD21
EMG20
V24(M)
GND(M)
N.C.
N.C.
D+SUB
D-SUB
IN230
IN231
IN042
G24
IN237
PH135
P24
G24
CNEXL01R-3
CNEXL01R-4
CNEXL01R-5
CNEXL01R-6
CNEXL01R-7
N.C.
PH137
N.C.
P24XLR
G24XLR
OPENXL
UL#24 80/300-0.2mm2 BU
UL#24 80/300-0.2mm2 BU
BU
UL#24 80/300-0.2mm2
GN/WH
GN
YE/WH
YE
1
2
3
AMP
L:B1137 R:1116
177908-1
4
1
2
3
AMP
B1137/B1114R
177900-1
4
R 基板検出センサ
R PCB Stop sensor
-B1137
BU UL#24 80/300-0.2mm2
UL#24 80/300-0.2mm2 BU
BN
UL#24 80/300-0.2mm2 BU
BU
UL#24 80/300-0.2mm2
5
4
Extension Conveyor (Dual) : NPM-W
UL#24 80/300-0.2mm2 BU
UL#24 80/300-0.2mm2 BU
A1
A2
A5
MOLEX
CNEXR
51238-5011
A6
B1
B2
B3
B4
B5
B6
D6
C7
B7
B8
B9
C8
C9
E7
E6
E5
D2
B10
A8
A7
D4
D1
D7
D8
D9
D10
E10
A3
A4
C1
C2
C3
C4
C5
C6
D5
C10
E8
E9
E1
E2
E3
E4
A9
D3
A10
E5
A10
D3
C6
C5
C9
C8
D5
A4
A3
C4
C3
C2
C1
B9
D7
D2
B10
A8
A7
D6
D4
B7
D1
B8
C7
B6
B5
B4
B3
B2
B1
A6
MOLEX
CNEXR/
55836-5001
A5
A2
A1
E6
E7
E9
E8
C10
A9
E4
E3
E2
E1
E10
D10
D9
D8
BK/WH
BK
RD/WH
RD
YE/WH
YE
BU/WH
BU
GY/WH
OG/WH
2464-1061/ⅡA(PF) LF 12P×24AWG
UL#24 80/300-0.2mm2 BU
GY
OG
BN/WH
BN
From
N610133885AB N610133884AB
GN/WH
GN
VL
VL/WH
LG/WH
LG
※For Left side Extension Conveyor
1
2
3
MOLEX
1B1020R
5557-12R-210
4
5
6
7
8
9
10
11
12
12
11
10
9
8
7
6
5
4
MOLEX
1B1020R/L
5559-12P-210
3
2
1
1
2
3
MOLEX
1B1020L/R
5559-12P-210
4
5
6
7
8
9
10
11
12
BN/WH
UL#24 80/300-0.2mm2 BU
BU
UL#24 80/300-0.2mm2
UL#24 80/300-0.2mm2 BU
2464-1061/ⅡA(PF) LF 6P×24AWG
BK/WH
BK
RD/WH
RD
GN/WH
GN
YE/WH
YE
BN/WH
BN
BU/WH
BU
PK/WH
PK
LB/WH
LB
B1114/B1135P
B1116/B1137P
6
B1114/B1135R
6
6
To P004
B1135/B1116R
Extension Conveyor (Dual) : NPM-W
B1116/B1137P
6
2464-1061/ⅡA(PF) LF 5P×24AWG
4
6
Panasonic Factory Solutions Co.,Ltd. パナソニック ファクトリーソリューションズ株式会社
Name
Drawing No.
Loc. No.
F4K1020-05A
1
2 3 4 5 6 7 8
A
B
C
D
E
F
1 2 3 4 5 6 7 8
A
B
C
D
E
F
Page. No.
NPM-W:Extension Conveyor
(Left Extension Conveyer I/F1)
N610117734+003AG
P003