FX-1R_操作手册.pdf - 第146页

第 4 章 生产程序编辑 Rev03 ⑩坏板标记位置 输入从电路原点(电路位置基准)起到基准电路的坏板标记中心位置的距离。 <坏板标记使用方法与流 程> ⅰ) 在基板数据里输入坏板标记坐标。 ⅱ)传送基板前,在不良电路的坏板 标记坐标处上打上坏板标记。 电路原点 坏 板标记坐标 上述情况时,输入 X=a、Y=b 。 对坏板标记的要求条件 :坏板标记与基板颜色反差要大、 大小直径要 1.5mm 以上。 注意:识别坏板标记需 要…

100%1 / 330
4 章 生产程序编辑 Rev03
①基板尺寸
输入包括所有电路基板的外形尺寸。
②定位孔位置
与单电路板相同,输入由基板原点到基准针的位置的尺寸。
③基板设计偏移量
与单电路板相同,输入由基板原点到基板端点位置的尺寸。
④电路尺寸:输入电路的外形尺寸(贴片坐标都包括在内的尺寸)。
⑤电路设计偏移量:输入从基准电路的电路原点到基准电路的左下角(与基板的流动方向无关
为常定点)的尺寸。
⑥首电路位置:为电路原点根据基板原点确定基准电路(即电路原点)位置,输入该电路原点
尺寸。
※多电路矩阵板,可分别设定基板原点和电路原点(也是贴片基板原点)。即通过“定位孔位
置”和“基板设计偏移量”设定基板原点,把“首电路位置”指定为电路原点。
⑦电路数目
以传送方向为 X,与传送垂直的方向为 Y,输入 XY 各方向上的电路数。
多电路矩阵板能够建立的电路数达 1200。
⑧电路间距
以传送方向为 X,与传送垂直方向为 Y,输入 XY 各方向上电路间的尺寸(输入电路原点间的尺
寸时,注意区别正负值)。
⑨BOC 标记位置
输入从基板原点,或电路原点到各 BOC 标记中心位置的尺寸。
「基本设置」中选择 “使用基板标记”时,是指从基板原点到 BOC 标记中心位
置的尺寸;
选择“使用每条电路标记”时,是指从电路原点到 BOC 标记中心位置的尺寸。
例)
基准电路
电路外形尺寸 Y
电路外形尺寸 X
电路设计偏移
4-19
4 章 生产程序编辑 Rev03
⑩坏板标记位置
输入从电路原点(电路位置基准)起到基准电路的坏板标记中心位置的距离。
<坏板标记使用方法与流程>
ⅰ)在基板数据里输入坏板标记坐标。
ⅱ)传送基板前,在不良电路的坏板
标记坐标处上打上坏板标记。
电路原点 板标记坐标
上述情况时,输入
X=a、Y=b
对坏板标记的要求条件:坏板标记与基板颜色反差要大、大小直径要 1.5mm 以上。
注意:识别坏板标记需要一定时间,故节拍速率会相应减慢。
基板高度、基板厚度、背面高
输入方法与单电路板相同。
ⅲ)生产前,坏板标记感应器将读取
各电路的坏板标记,对被识别出有坏
板标记的电路予以忽略,不进行贴
片。
b
a
4-20
4 章 生产程序编辑 Rev03
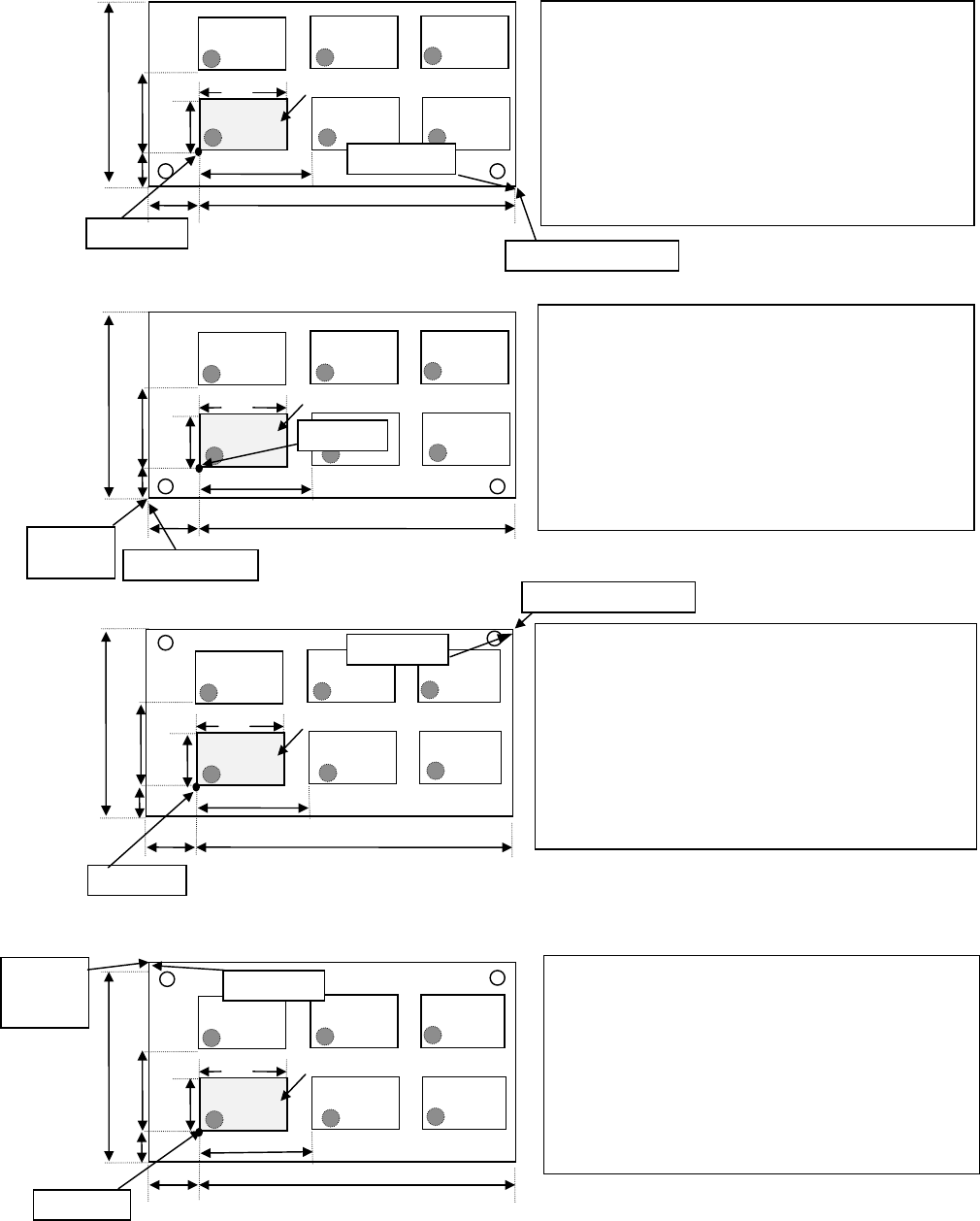
1)多电路矩阵板的数据输入示例
以左下的电路作为基准电路、以电路的左下角作为电路原点时:
①前侧基准、左→右时(外形基准)
120 50
50 30
20 60
25 175
②前侧基准、右→左(外形基准)
120 50
50 30
20 60
25 175
③后侧基准、左→右(外形基准)
120 50
50 30
20 60
25 175
④后侧基准、右→左(外形基准)
120 50
50 30
20 60
25 175
基板外形尺寸 X=200 Y=120
定位孔位置 X=* Y=*
基板设计偏移量 X=0 Y=0
电路外形尺寸 X=50 Y=30
电路设计偏移量 X=0 Y=0
首电路位置 X=-175 Y=20
电路数目 X=3 Y=2
电路间距 X=60 Y=50
基准电路
基板原点
电路原点
基板设计端点
基板外形尺寸 X=200 Y=120
定位孔位置 X=* Y=*
基板设计偏移量 X=0 Y=0
基准电路
电路外形尺寸 X=50 Y=30
电路设计偏移量 X=0 Y=0
首电路位置 X=25 Y=20
电路数目 X=3 Y=2
电路间距 X=60 Y=50
电路原点
基板设计
端点
基板原点
基板设计端点
基板外形尺寸 X=200 Y=120
基板原点
定位孔位置 X=* Y=*
基板设计偏移量 X=0 Y=0
电路外形尺寸 X=50 Y=30
基准电路
电路设计偏移量 X=0 Y=0
首电路位置 X=-175 Y=-100
电路数目 X=3 Y=2
电路间距 X=60 Y=50
电路原点
基板外形尺寸 X=200 Y=120
基板设计
端点
基板原点
定位孔位置 X=* Y=*
基板设计偏移量 X=0 Y=0
电路外形尺寸 X=50 Y=30
基准电路
电路设计偏移量 X=0 Y=0
首电路位置 X=25 Y=-100
电路数目 X=3 Y=2
电路间距 X=60 Y=50
电路原点
4-21