FX-1R_操作手册.pdf - 第177页

第 4 章 生产程序编辑 Rev03 5)激光识别算法 激光识别的算法,及其主要用途如下。 并请参见下页“激光定心的流程”。 算法 操作 用 途 1 芯片元件 测出阴影宽度最小的边(第1最小阴影边 A),把 该边旋转+9 0 ° 后,再测出次边(第2最小阴影宽度 B),把位置偏移、角度偏移校正后,进行贴片。 2 SOP 等带引脚的元件 测出阴影宽度最小的边(第1最小阴影边 A),从 该边向 + 方向边照射激光、 边旋转调整, 再测出小 …

100%1 / 330
4 章 生产程序编辑 Rev03
4)激光高度
设定激光定心时的测量高度。输入从吸嘴端点到激光照射的测量位置距离。
根据元件高度与元件种类,自动决定初始值,但不同的元件(激光测量位置是圆筒形或透
明色等等)有时需要变更初始值。请设定可以稳定识别的高度。
レーザ光
+Z
0
ズル
吸嘴
部品
レーザ高さ
ズル高さ
吸嘴高度
元件
激光高度
激光
-Z
◆默认值
激光高度,有的是根据元件种类与元件高度设定默认值。现将一些有代表性的元件种类、元
件高度与激光高度默认值的关系列表如下。
元件种类 测量位置 测量高度(mm)
レーザ測定位置
部品高さ
 t
t
--
2
方形芯片
2
t
-
元件高度
激光测量位置
铝电解电容器
レーザ測定位置
部品高さ
 t
β
-(t-β)
-(t - β)
β = 0.35
元件高度
激光测量位置
SOT
レーザ測定位置
モールド部
部品高さ
t
-γ
γ=0.25
模块部
元件高度
激光测量位置
SOP
HSOP
レーザ測定位置
モールド部
部品高さ
t
-0.7t
-0.7 × t
元件高
模块部
元件高度
激光测量位置
4-50
4 章 生产程序编辑 Rev03
5)激光识别算法
激光识别的算法,及其主要用途如下。
并请参见下页“激光定心的流程”。
算法 操作 用 途
1
芯片元件
测出阴影宽度最小的边(第1最小阴影边 A),把
该边旋转+90°后,再测出次边(第2最小阴影宽度
B),把位置偏移、角度偏移校正后,进行贴片。
2
SOP 等带引脚的元件
测出阴影宽度最小的边(第1最小阴影边 A),从
该边向 + 方向边照射激光、边旋转调整,再测出小
边(次小阴影边宽度 B),对位置偏移,把角度偏
移校正后,进行贴片。
3
用于没有角的圆筒形元件。
圆筒形元件,可忽略角度(忽
略极性)仅求出元件中心。
保持吸取姿势,照出阴影,测出第1最小阴影宽度
A,再把该边选转 +90°,测出次小阴 B,把位置偏
移进行校正后进行贴片。
4 不进行激光定心(只检查是否有元件),把其吸取
姿势,旋转到贴片角度,进行贴片。
用于激光定心不稳定的元件
(超出规格的极端薄小的元
件)不定心的贴片。因此,
贴片位置会受吸取位置的影
响。
算法因元件类型不同,初始值不尽相同。通常情况下,变更后错误率势
必增加。因此,除特殊情况外,请勿变更。
注意
6)预旋转
对已吸取的激光识别元件在定心之前需要旋转多少度进行设置。
初始输入外形尺寸时,自动设置预旋转初始值。变更外形尺寸时,不自动设置预旋转初始值。
初始值设定为 30°(只有短边不足 0.45mm 的元件为 40°)。变更后,定心的稳定性会有变
化(多数情况下,定心变得不稳定)。
注意
预旋转的设置会影响贴片精度,如无 JUKI 的指示,切勿变更。
4-51
4 章 生产程序编辑 Rev03
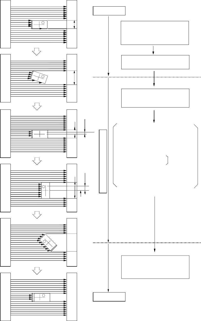
●激光定心的流程
A
D
d X
B
C
d Y
E
A
D
d X
B
C
d Y
E
元件吸取
驱动 Z 轴吸收元件,将元件对
准激光照射线高度
预旋转
(
-
)
旋转
(预旋转)
接着,使θ按(-)方向旋转
(预旋转)
使θ轴向(+)方向旋转、
激光线开始测量定心
(
+
)
旋转
(
)
在测量中找出阴影宽度最小的③④。
(元件中心)
因吸嘴中心已知,故可从与元件中心的差距中
激光
线测量
Y方向偏移 dX
(
+
)
旋转
X方向偏移 dy 作出判断。
同时从③或④上的θ马达的编码器的输出
也可知角度偏移 dθ。
(
+
)
旋转
修正 位置偏移 (dX, dY)
角度偏移 (dθ)
修正
后,进行贴片
贴片
4-52