JX-100_SPE_EN06.pdf - 第36页
9. SAFETY SPECIFICATIONS 9.1 Standards specifications An emergency stop switch is provided in the front section. (However , when the rear bank is selected as an option, another emergency stop switch is provided in the re…

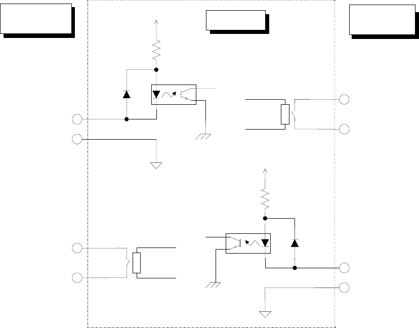
8.2.2 Input and Output Signal Interfaces
Figure 14 Signal interfaces and connection terminals
8.2.3 Connection cable specifications
A connection cable shall conform to the JIS B 8438 Industrial Robot – Electric Equipment.
The cable length shall be 10 m or less.
8.3 Data interface
● Equivalent to USB 2.0, two ports
● As data interfaces, FDD, DVD/CD-ROM, and others are connected. (USB connection,
option)
8.4 Utility Connections
● Piping joint
One-touch type piping joint plug for φ8 ×φ12
Pin No. 1 :
Carryout permit input signal
Pin No. 2 :
Carryout permit common signal
Relay contact point
Downstream-
side devices
Mounte
r
Upstream-
side devices
Pin No. 3 :
Carryout request output signal
Pin No. 4 :
Carryout request common signal
Pin No. 1 :
Carryout permit output signal
Pin No. 2 :
Carryout permit common signal
Pin No. 3 :
Carryout request input signal
Pin No. 4 :
Carryout request common signal
Relay contact point
+24V
+24V
31
9. SAFETY SPECIFICATIONS
9.1 Standards specifications
An emergency stop switch is provided in the front section. (However, when the rear bank
is selected as an option, another emergency stop switch is provided in the rear section.
When the emergency stop switch is pressed, each axis is stopped immediately and the
servo motor driving power supply is cut off (servo free status).
9.2 Safety covers
● A cover is provided at the front of the machine. When cover open/close status is
detected by cover open switch and the cover is opened, the machine is put in a servo
free status and stopped immediately. With the cover open, the machine cannot be
started.
● The EN machine has the "Switch key" used to switch between the two modes, the
"Maintenance mode" and the "Operation mode" on the operation panel, and the key is
used for the switching operation of the safety cover according to each mode.
・Operation mode
It usually controls the switching operation of the safety cover during the production.
The servomotor becomes free when the safety cover is opened.
・Maintenance mode
Low-speed operation becomes enabled when the safety cover is open. It is a mode
used for maintenance of the machine.
9.3 CE marking specifications (for EN machine)
This shall comply with the following EC (European committee) instructions
・EC Machinery Directive 2006/42/EC
・EC EMC Directive 2004/108/EC
Applicable standard
・Machinery Directive :
EN ISO12100-1:2003+A1:2009, EN ISO12100-2:2003+A1:2009,
EN ISO14121-1:2007, EN ISO13849-1:2008, EN60204-1:2006+A1:2009
・EMC Directive:
EN61000-6-4:2007, EN55016-1-2:2004, EN55016-2-1:2004,EN55016-2-3:2004,
EN61000-6-2-1:2005, EN61000-4-2-1:2009, EN61000-4-3:2006/A1:2008,
EN61000-4-4:2004, EN61000-4-5:2006, EN61000-4-6:2009,
EN61000-4-8:1993/A1:2001, EN61000-4-11:2004,
32
32
9. SAFETY SPECIFICATIONS
9.1 Standards specifications
An emergency stop switch is provided in the front section. (However, when the rear bank
is selected as an option, another emergency stop switch is provided in the rear section.
When the emergency stop switch is pressed, each axis is stopped immediately and the
servo motor driving power supply is cut off (servo free status).
9.2 Safety covers
● A cover is provided at the front of the machine. When cover open/close status is
detected by cover open switch and the cover is opened, the machine is put in a servo
free status and stopped immediately. With the cover open, the machine cannot be
started.
● The EN machine has the "Switch key" used to switch between the two modes, the
"Maintenance mode" and the "Operation mode" on the operation panel, and the key is
used for the switching operation of the safety cover according to each mode.
・Operation mode
It usually controls the switching operation of the safety cover during the production.
The servomotor becomes free when the safety cover is opened.
・Maintenance mode
Low-speed operation becomes enabled when the safety cover is open. It is a mode
used for maintenance of the machine.
9.3 CE marking specifications (for EN machine)
This shall comply with the following EC (European committee) instructions
・EC Machinery Directive 2006/42/EC
・EC EMC Directive 2004/108/EC
Applicable standard
・Machinery Directive :
EN ISO12100-1:2010,
EN ISO14121-1:2007, EN ISO13849-1:2008, EN60204-1:2006+A1:2009
・EMC Directive:
EN61000-6-4:2007, EN55016-1-2:2004, EN55016-2-1:2004,EN55016-2-3:2004,
EN61000-6-2-1:2005, EN61000-4-2-1:2009, EN61000-4-3:2006/A1:2008,
EN61000-4-4:2004, EN61000-4-5:2006, EN61000-4-6:2009,
EN61000-4-8:1993/A1:2001, EN61000-4-11:2004,