RP-1-Rev00.pdf - 第155页
B4-2 ヘッド周り検出器配 線図 W i ring diagram sensors around the head イラスト番 号 Ref.No. 部品コード Parts Code 部品名 Parts Name Serial No. 個数 Q'ty 備考 Remarks 同期 Repl. 10 EZ1- 968 - 910 - 11 ハ - ネス (PC CAN) HARNESS 1 17 EZ1- 968 - 888 - …

B4-2
ヘッド周り検出器配線図
Wiring diagram sensors around the head
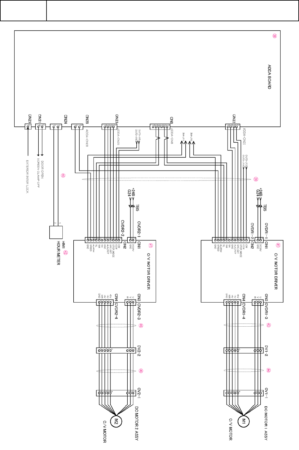
B-42

B4-2
ヘッド周り検出器配線図
Wiring diagram sensors around the head
イラスト番号
Ref.No.
部品コード
Parts Code
部品名
Parts Name
Serial
No.
個数
Q'ty
備考
Remarks
同期
Repl.
10 EZ1-968-910-11
ハ-ネス
(PC CAN)
HARNESS
1
17 EZ1-968-888-11
ハ-ネス
(ADDA1)
HARNESS
35 EZ1-968-943-12
ハ-ネス
(
アツリヨク
SW)
HARNESS
1
36 EZ1-968-889-11
ハ-ネス
(ADDA2)
HARNESS
1
37 EZ1-846-573-11
ケ-ブル
(OP-87056)
CABLE (OP-87056)
1
B-43

B4-3
コンベアモーター配線図
Wiring diagram conveyor motor
B-44