RP-1-Rev00.pdf - 第159页
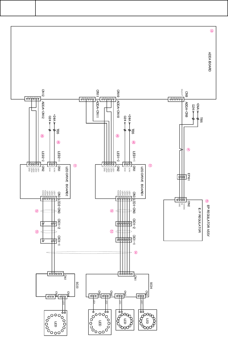
B4-4 カメラ LED 照明配線図 W i ring diagram LED cam era illumination イラスト番 号 Ref.No. 部品コード Parts Code 部品名 Parts Name Serial No. 個数 Q'ty 備考 Remarks 同期 Repl. 38 EZA- 191 1 - 473 -A CAN ADDA COMPL CAN ADDA COMPL 1 47 EZ1- 968 …

B4-4
カメラ
LED
照明配線図
Wiring diagram LED camera illumination
B-46

B4-4
カメラ
LED
照明配線図
Wiring diagram LED camera illumination
イラスト番号
Ref.No.
部品コード
Parts Code
部品名
Parts Name
Serial
No.
個数
Q'ty
備考
Remarks
同期
Repl.
38 EZA-1911-473-A
CAN ADDA COMPL
CAN ADDA COMPL
1
47 EZ1-968-898-11
ハ-ネス
(E/P)
HARNESS
1
48 EZ1-968-886-11
ハ-ネス
(LED
デンゲン
)
HARNESS
1
49 EZ1-968-884-11
ハ-ネス
(ADDA LED)
HARNESS
1
50 EZ1-492-015-13
デンクウ レギユレ-タ
ASSY
REGULATOR ASSY, E PNEUMATIC
1
51 EZA-1923-197-A
LED DRIVE COMPL
LED DRIVE COMPL
1
52 EZ1-968-896-12
ハ-ネス
(
カメラ
IO3)
HARNESS
1
53 EZ1-968-925-12
ハ-ネス
(
カメラ
IO2)
HARNESS
1
54 EZ1-968-921-11
ハ-ネス
(
カメラ
IO)
HARNESS
B-47
保証範囲について
次の場合に発生したトラブルおよび損害は保証の対象外となります。
•
使用中発生した天災による事故
•
本機の無断改造
•
当社指定外部品を用いた保守
•
当社以外から入手した部品を用いた保守
•
当社指定部品による保守が行われた場合でも、交換部品の欠陥に起因する内容の場合
•
取扱説明書記載内容にしたがわない操作および使用
•
取扱説明書への無断修正および変更が行われた内容による操作
•
安全教育を受けていないオペレーターによる使用
•
仕向地以外での使用
部品の保有期間について
当社は、本機の補修用性能部品(製品の機能を維持するために必要な部品)を製造打ち切り後、原則として
7 年間保有しています。
この部品保有期間を経過した後も、故障箇所によっては修理可能の場合がありますので、お買い求めになっ
た販売会社、または、当社サービス窓口にご相談くだい。
Disclaimer
Problems and losses occurred in the following cases are outside of the warranty:
•
Accident caused by a natural disaster during operation
•
Modification of the machine without permission
•
Maintenance using parts other than those specified by JUKI
•
Maintenance using parts not obtained from JUKI
•
Problems caused by the defect in the replacement parts even if maintenance was done with the parts
specified by JUKI
•
Operation or use not following the content described in this Operation Manual
•
Operation performed according to the description in the Operation Manual in which correction or
modification is made without permission
•
Use by an operator without safety education
•
Use outside of destination countries
Stock-keeping Period for Parts
As a rule, we will keep stock of spare performance parts of the machine (parts needed to maintain the
functions of the product) for seven years after the machine is discontinued.
Depending on the locations of failures, the machine may be repairable after the expiration of this stock-
keeping period for parts. Please consult the company you purchased your machine from, or call our
customer service hotline.
EZ4-532-760-01