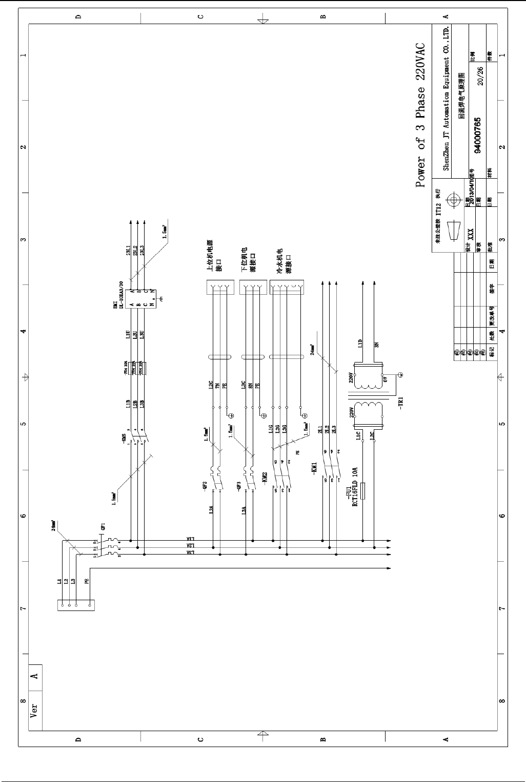
JTR系列说明书.pdf - 第107页
附图 J T R 系列无铅回流焊机用户手册 - 106 - 1 15

附图 JTR系列无铅回流焊机用户手册
- 105 - 115

附图 JTR系列无铅回流焊机用户手册
- 106 - 115

附图 JTR系列无铅回流焊机用户手册
- 107 - 115