JTR系列说明书.pdf - 第89页
附图 J T R 系列无铅回流焊机用户手册 - 8 8 - 1 1 5 8.2 控制示意图

附图 JTR系列无铅回流焊机用户手册
- 87 - 115

附图 JTR系列无铅回流焊机用户手册
- 88 - 115
8.2 控制示意图

附图 JTR系列无铅回流焊机用户手册
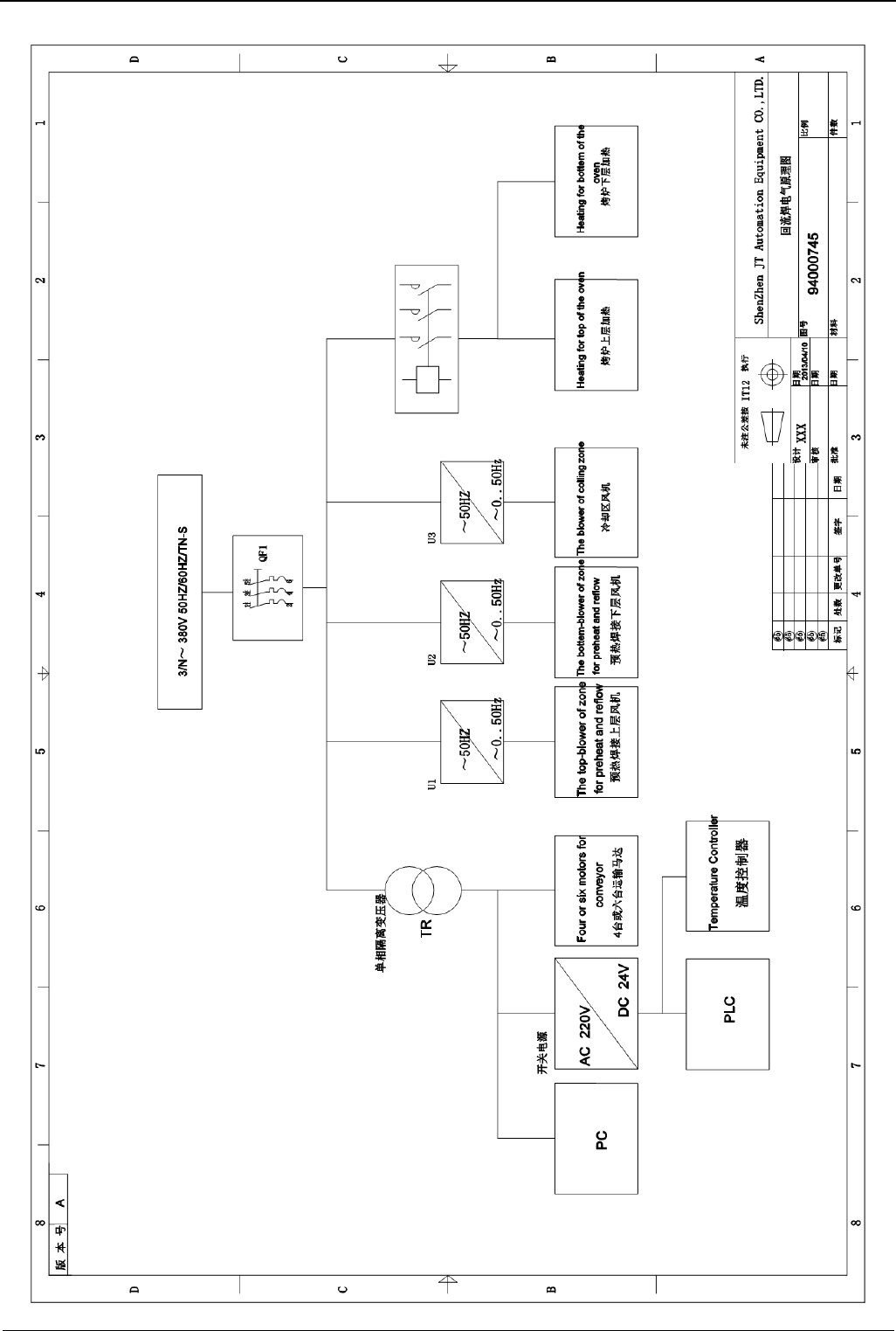
- 89 - 115
8.3 电器原理图