JTR系列说明书.pdf - 第110页
附图 J T R 系列无铅回流焊机用户手册 - 109 - 1 15

附图 JTR系列无铅回流焊机用户手册
- 108 - 115

附图 JTR系列无铅回流焊机用户手册
- 109 - 115

附图 JTR系列无铅回流焊机用户手册
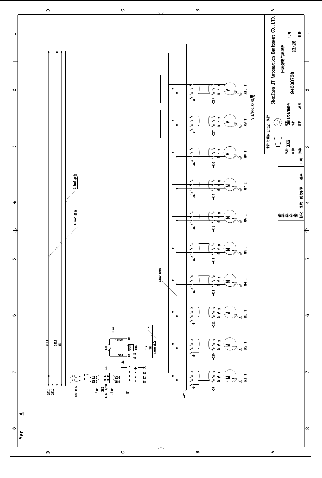
- 110 - 115