OM-1753-001w_GS-F600.pdf - 第169页
OM-1753 5-13 ノイズフィルタ Z サーボモータドライバ A ステッピングモータ ドライバ A スピードコント ロールパック A スイッチング電源 G サーボモータ用 ブレーキ電源 G 雷サージプロテクタ F ユニット基板 U ハードディスク ドライブ D フロッピーディスク ドライブ D A その他ユニット 図記号は一般的にユニットを表します。 回路記号は電気部品の分類により異なり ます。 備 考 図 記 号 名 称 記 号…

OM-1753
5-12
備 考
図 記 号
名 称 記 号
ソレノイド
Y
電磁式ブレーキ
(OFFブレーキ)
ポジションスイッチ
真空センサ
S
近接センサ
B
モニタディスプレー
タッチパネル
フォトセンサ
B
カメラ
B
電圧計
P
ジャンパー
ユニット基板内のジャンパーソケット
(ジャンパー実装)を表します。
電磁ロック式ドアスイッチ
のソレノイドには、左図を
使用します。
電磁弁
Y
電池
測定器
トランジスタ
F
P
V
NPN
PNP
1303-001
4.1 電気回路図で使用する記号

OM-1753
5-13
ノイズフィルタ
Z
サーボモータドライバ
A
ステッピングモータ
ドライバ
A
スピードコント
ロールパック
A
スイッチング電源
G
サーボモータ用
ブレーキ電源
G
雷サージプロテクタ
F
ユニット基板
U
ハードディスク
ドライブ
D
フロッピーディスク
ドライブ
D
A
その他ユニット
図記号は一般的にユニットを表します。
回路記号は電気部品の分類により異なり
ます。
備 考
図 記 号
名 称 記 号
インバータ
変換器
U
U
1303-001
4.1 電気回路図で使用する記号

5-14
OM-1753
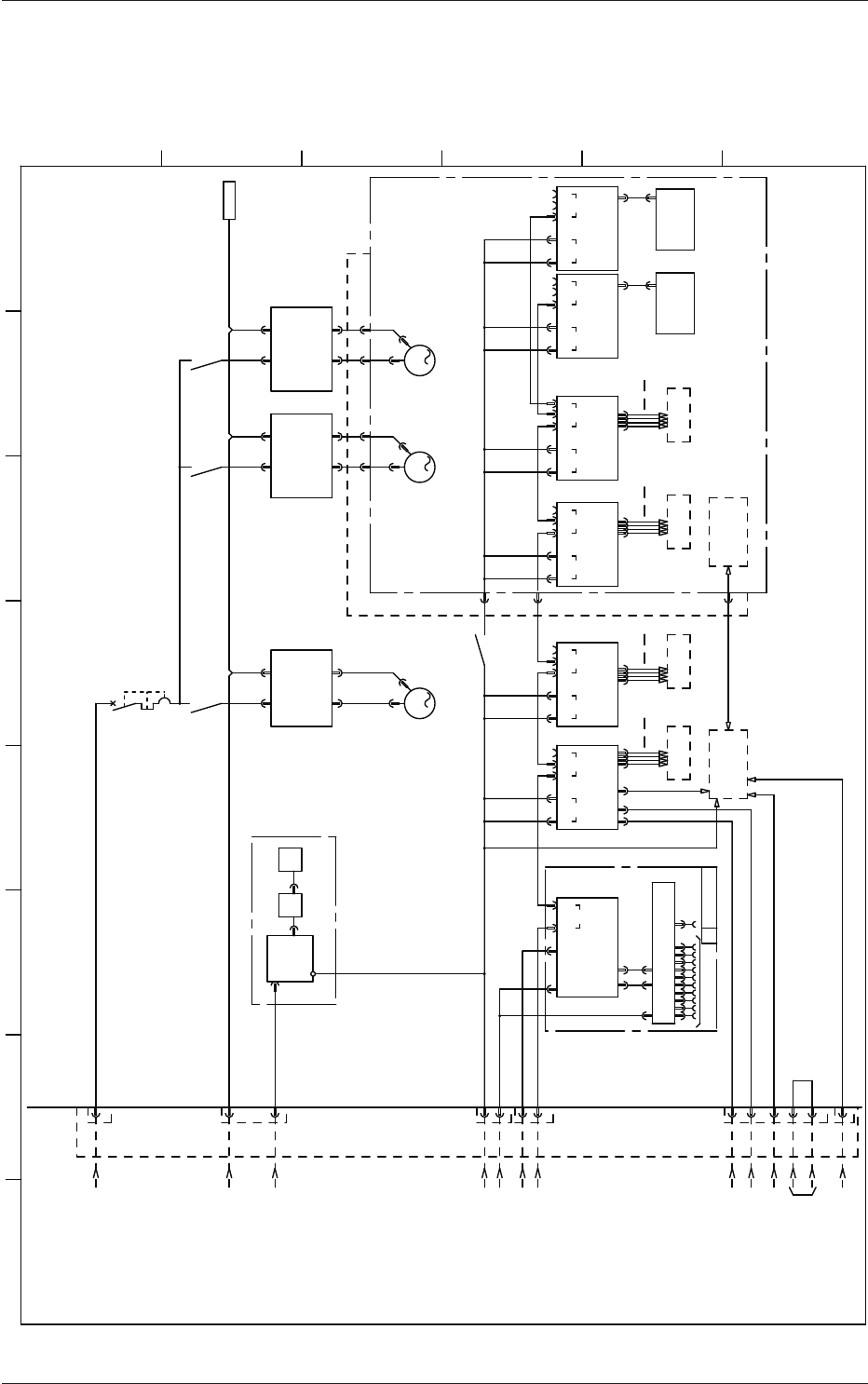
1 2 3 4 5 6 7 8
A
B
C
D
E
F
CN1 CN3X2
U69
STLT_FB
U68
安全回路
CN100
SV-NET
【本体側】
テープフィーダ10レーン
X30D
各リレー・
【トラバース側】
K101
Q101
A01
CN1 CN2
A03
CN1 CN2
M01
3
M
CN3 CN5
M03
U156
SW-DN
X30A
フルトレイ接続確認
高速IO
安全回路電源(24A2)
センサ・負荷電源(24G)
フィーダ電源(24G)
非常停止検出(本体より)
TV,EV電源投入(本体より)
センサ・負荷
X1
X30A
X30A
安全スイッチ
CN3 CN5
3
M
AC200V
RS232C
X30C
X30
TV EL2
FB-SRS
U
一括コネクタ
終端抵抗
高速IO
センサ 負荷
PWR
RS-232C
PWR
【ACV:OP】
インターロック信号(本体ILBへ)
ACV IDCtr
U150
ILB-TV1
CN1
アンプ アンテナ
CN01 - 10
CN101 CN102
CN16
CN1 CN3
PWR
ILB-TV2 ILB-EL1
センサ・負荷
センサ・負荷
U151 U152
PWR PWR
高速IO
CN9CN8CN6CN1
PWR
RS232C
X2X1 X2X1
センサ 負荷 センサ 負荷
U157
SW-UP
CN1
ILB-EL2
U153
PWR
X2X1
センサ 負荷
A02
CN1 CN2
CN3 CN5
EL1
M02
3
M
ILB-SWDN
U154
PWR
X2X1
センサ 負荷
ILB-SWUP
U155
PWR
X2X1
センサ 負荷
センサ・負荷
【エレベータ側】
K201 K301
UP
T
DN
UP DN
CN2 CN1 CN3
高速IO
UP
T
DN
CN2 CN1 CN3
高速IO
UP
T
DN
CN2 CN1 CN3
高速IO
UP
T
DN
CN2 CN1 CN3
高速IO
UP
T
DN
CN2 CN1 CN3
高速IO
UP
T
DN
CN2
一括コネクタ
K505
X30D
XACV
X35
4.2 電気回路図
G5S フルトレイ ブロック図
1303-001-(1015WA---1001)
4.2 電気回路図