OM-1753-001w_GS-F600.pdf - 第182页
5-26 OM-1753 1303-001-(1015WB---101 1) G5S フルトレイ 部品補給 SW1( 下 ) 1 2 3 4 5 6 7 8 A B C D E F LED01 R01 LED02 R02 LED03 R03 LED04 R04 LED05 R05 LED06 R06 LED07 R07 LED08 R08 LED09 R09 LED10 R10 LED1 1 R 11 LED12 R12 LED13 R…

5-25
OM-1753
1303-001-(1015WB---1010)
G5S フルトレイ エレベータ ILB OUT
1 2 3 4 5 6 7 8
A
B
C
D
E
F
ILB_EL1
U152
1
2
2
1
2
1
2
1
1
2
1
2
1
2
2
1
CN17
CN16
CN15
CN14
CN13
CN12
CN11
CN10
1
2
2
1
2
1
2
1
1
2
1
2
1
2
2
1
CN20
CN21
CN22
CN23
CN24
CN25
CN18
CN19
準備完了スイッチ(下)ランプ
シャッタ開閉シリンダバルブ(開)
X15216
X15215
X15214
X15211
X15210
下マガジン
Y15210
:1
:2
Y15210
24G1
Y15211
:1
:2
Y15211
シャッタ開閉シリンダバルブ(開)
上マガジン
S15337
:1
:2
H15214
準備完了スイッチ(上)ランプ
S15338
:1
:2
H15215
マガジン交換スイッチ(中扉)ランプ
S15339
:1
:2
H15216
24G1
24G1
24G1
24G1
EV1インターロック信号
X15212
X15038
[B-/05/7B]
U150(ILB TV1)
EV2インターロック信号
X15213
X15039
[B-/05/7B]
U150(ILB TV1)
211
2
3
4
10 10
10
24G1 24G1
24G1
2-EV24G
X1
X2
[B/13/4E]
X35
10
10
10
10
10
10
10
EVD-B
:7
:8
EVU-B
:7
:8
EVD
EVU
:B6
:B7
:B6
:B7
G5S フルトレイ エレベータ ILB OUT

5-26
OM-1753
1303-001-(1015WB---1011)
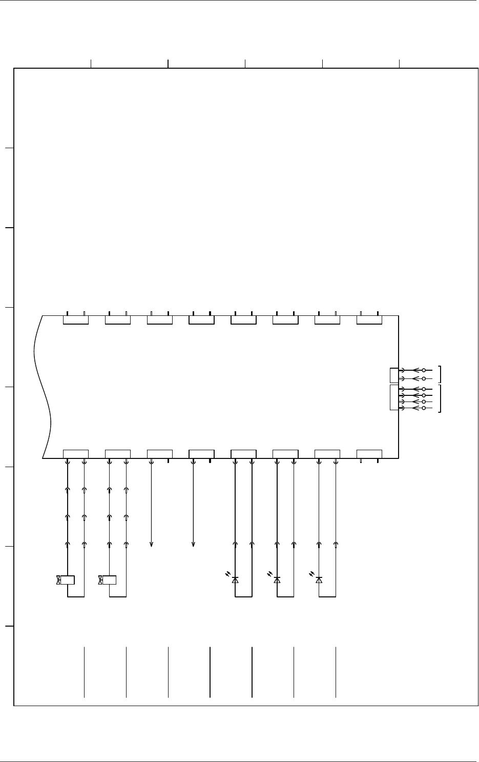
G5S フルトレイ 部品補給 SW1( 下 )
1 2 3 4 5 6 7 8
A
B
C
D
E
F
LED01 R01
LED02 R02
LED03 R03
LED04 R04
LED05 R05
LED06 R06
LED07 R07
LED08 R08
LED09 R09
LED10 R10
LED11 R11
LED12 R12
LED13 R13
LED14
LED15
LED16 R16
材料切れ表示ランプ 8
材料切れ表示ランプ 9
材料切れ表示ランプ 7
材料切れ表示ランプ 6
材料切れ表示ランプ 1
材料切れ表示ランプ 2
材料切れ表示ランプ 3
材料切れ表示ランプ 4
材料切れ表示ランプ 5
SW-DN(下)
U156
OUT
S01
S02
S03
S04
S05
S06
S07
S08
S09
S10
S11
S12
S13
S14
S15
S16
全補給スイッチ
補給スイッチ 11
CN1
IN
CN1
CN10-2
CN26
CN27
CN46
CN47
材料切れ表示ランプ 10
材料切れ表示ランプ 11
材料切れ表示ランプ 12
材料切れ表示ランプ 13
材料切れ表示ランプ 14
材料切れ表示ランプ 15
全補給表示ランプ
補給スイッチ 12
補給スイッチ 13
補給スイッチ 14
補給スイッチ 15
補給スイッチ 10
補給スイッチ 9
補給スイッチ 8
補給スイッチ 7
補給スイッチ 6
補給スイッチ 5
補給スイッチ 4
補給スイッチ 3
補給スイッチ 2
補給スイッチ 1
ILB SWDN(下)
U154
ILB_SWDN (下)
U154
01
03
05
07
09
11
13
15
17
19
31
29
27
25
23
21
33
02
04
06
08
10
12
14
16
18
20
22
24
26
28
30
32
34
24G1
10
01
02
03
04
05
06
07
08
01
02
03
04
05
06
07
08
02
01
02
03
04
05
06
07
08
01
02
03
04
05
06
07
08
09
09
/RX
RX
/TX
TX
SG
4
3 61
2
6
4 23
1
SG
TX
/TX
RX
/RX
CN1(UP)
CN2(DN)
/RX
RX
/TX
TX
FG
4
3 61
2
CN3(T)
X15401
[B-/11/3A]
211
2
3
4
X1
X2
10 10 10
24G1 24G1 24G1
X15303(CN3)
[B/13/4E]
TV/EL接続一括コネクタ
G5S フルトレイ 部品補給 SW1( 下 )

5-27
OM-1753
1303-001-(1015WB---1012)
G5S フルトレイ 部品補給 SW2( 上 )
1 2 3 4 5 6 7 8
A
B
C
D
E
F
LED01 R01
LED02 R02
LED03 R03
LED04 R04
LED05 R05
LED06 R06
LED07 R07
LED08 R08
LED09 R09
LED10 R10
LED11 R11
LED12 R12
LED13 R13
LED14 R14
LED15 R15
LED16 R16
31
33
材料切れ表示ランプ 8
材料切れ表示ランプ 9
材料切れ表示ランプ 7
材料切れ表示ランプ 6
材料切れ表示ランプ 1
材料切れ表示ランプ 2
材料切れ表示ランプ 3
材料切れ表示ランプ 4
材料切れ表示ランプ 5
29
27
25
23
21
19
17
15
13
11
09
07
05
03
01
24G1
SW-UP
U157
OUT
S01
S02
S03
S04
S05
S06
S07
S08
S09
S10
S11
S12
S13
S14
S15
S16
10
32
34
30
28
26
24
22
20
18
16
14
12
10
08
06
04
02
全補給スイッチ
補給スイッチ 11
CN1
IN
CN1
CN10-2
CN26
CN27
CN46
CN47
材料切れ表示ランプ 10
材料切れ表示ランプ 11
材料切れ表示ランプ 12
材料切れ表示ランプ 13
材料切れ表示ランプ 14
材料切れ表示ランプ 15
全補給表示ランプ
補給スイッチ 12
補給スイッチ 13
補給スイッチ 14
補給スイッチ 15
補給スイッチ 10
補給スイッチ 9
補給スイッチ 8
補給スイッチ 7
補給スイッチ 6
補給スイッチ 5
補給スイッチ 4
補給スイッチ 3
補給スイッチ 2
補給スイッチ 1
ILB SWUP
U155
ILB_SWUP
U155
01
02
03
04
05
06
07
08
01
02
03
04
05
06
07
08
09
09
01
02
03
04
05
06
07
08
01
02
03
04
05
06
07
08
02
6
4 23
1
SG
TX
/TX
RX
/RX
CN1(UP)
[B-/11/3A]
X15501
X15303(CN3)
211
2
3
4
X1
X2
10 10 10
24G1 24G1 24G1
[B/13/4E]
TV/EL接続一括コネクタ
/RX
RX
/TX
TX
SG
4
3 61
2
CN2(DN)
/RX
RX
/TX
TX
FG
4
3 61
2
CN3(T)
G5S フルトレイ 部品補給 SW2( 上 )