00196614-03_AI_Vakuumpumpe_SXDX12_de_en.pdf - 第61页
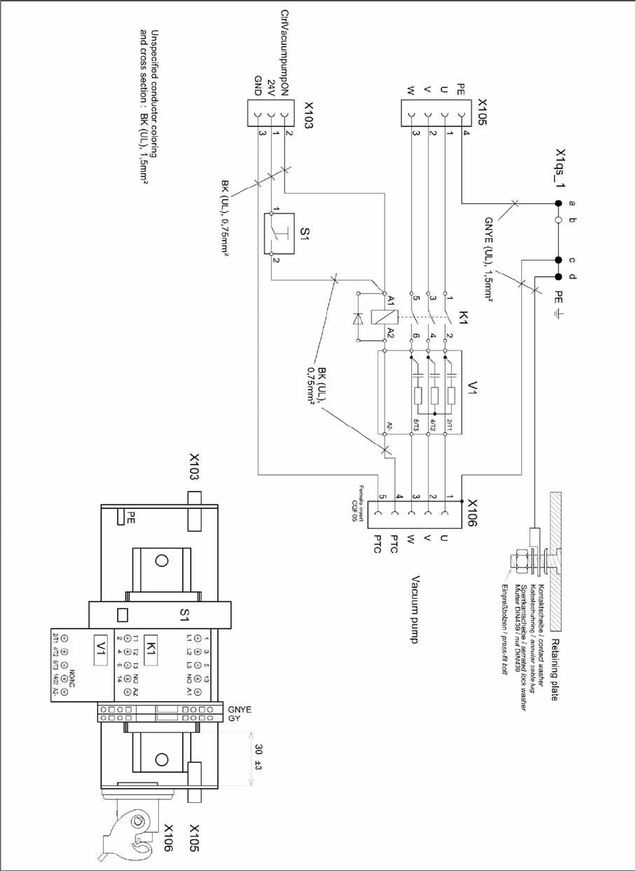
Anhang Stromlaufplan Anschlusseinheit Vakuumpumpe SX1/SX2 (für Maschin en bis Nr. Vacuum Pump Vakuumpumpe 61 5 5 A n h a n g Anhang 5.1 5 . 1 S t r o m la u f p la n A n s c h lu s s e in h e it V a k u u m p u m p e S X…

Instandhaltung
Instandhaltungstätigkeiten Vakuumpumpe 4.1.5 Abschließende Arbeiten
60 Vacuum Pump Vakuumpumpe
4.1.5
4.1.5 Abschließende Arbeiten
Abschließende Arbeiten
► Der Einbau erfolgt in umgekehrter Reihenfolge. Beachten Sie dabei folgende Hinweise:
BE-Zuführung – manuelle Tische – Sicherungen montieren – SW-Version
SXDX12V1 V2 – Schneidgerät – Gurtabfallrutsche – auf Kunsts toffstreifen achten – SW-Version
Nur manuelle Tische:
WARNUNG!
An manuellen Tischen besteht ohne die beiden Sicherun-
gen Verletzungsgefahr.
► Montieren Sie die beiden Sicherungen.
VORSICHT!
Achten Sie darauf, dass sich der Kunststoffstreifen (1)
(wenn vorhanden) beim Einhängen der Gurtabfallrutsche
hinter dem Blech (2) befindet.
Der schwarz-gelb-schraffierte Aufkleber muss komplett
sichtbar sein.

Anhang
Stromlaufplan Anschlusseinheit Vakuumpumpe SX1/SX2 (für Maschinen bis Nr.
Vacuum Pump Vakuumpumpe 61
5
5 Anhang
Anhang
5.1
5.1 Stromlaufplan Anschlusseinheit Vakuumpumpe SX1/SX2 (für Maschinen bis Nr. Mxxx)
Stromlaufplan Anschlusseinheit Vakuumpumpe SX1/SX2 (für
Maschinen bis Nr. Mxxx)

Anhang
Stromlaufplan Vacuum Pump Control (für Maschinen Lxxx - Mxxx (Kxxx))
62 Vacuum Pump Vakuumpumpe
5.2
5.2 Stromlaufplan Vacuum Pump Control (für Maschinen Lxxx - Mxxx (Kxxx))
Stromlaufplan Vacuum Pump Control (für Maschinen Lxxx -
Mxxx (Kxxx))
Vacuum Pump Control SX12V2 0915