NXT 安装手册QD023-07.pdf - 第120页
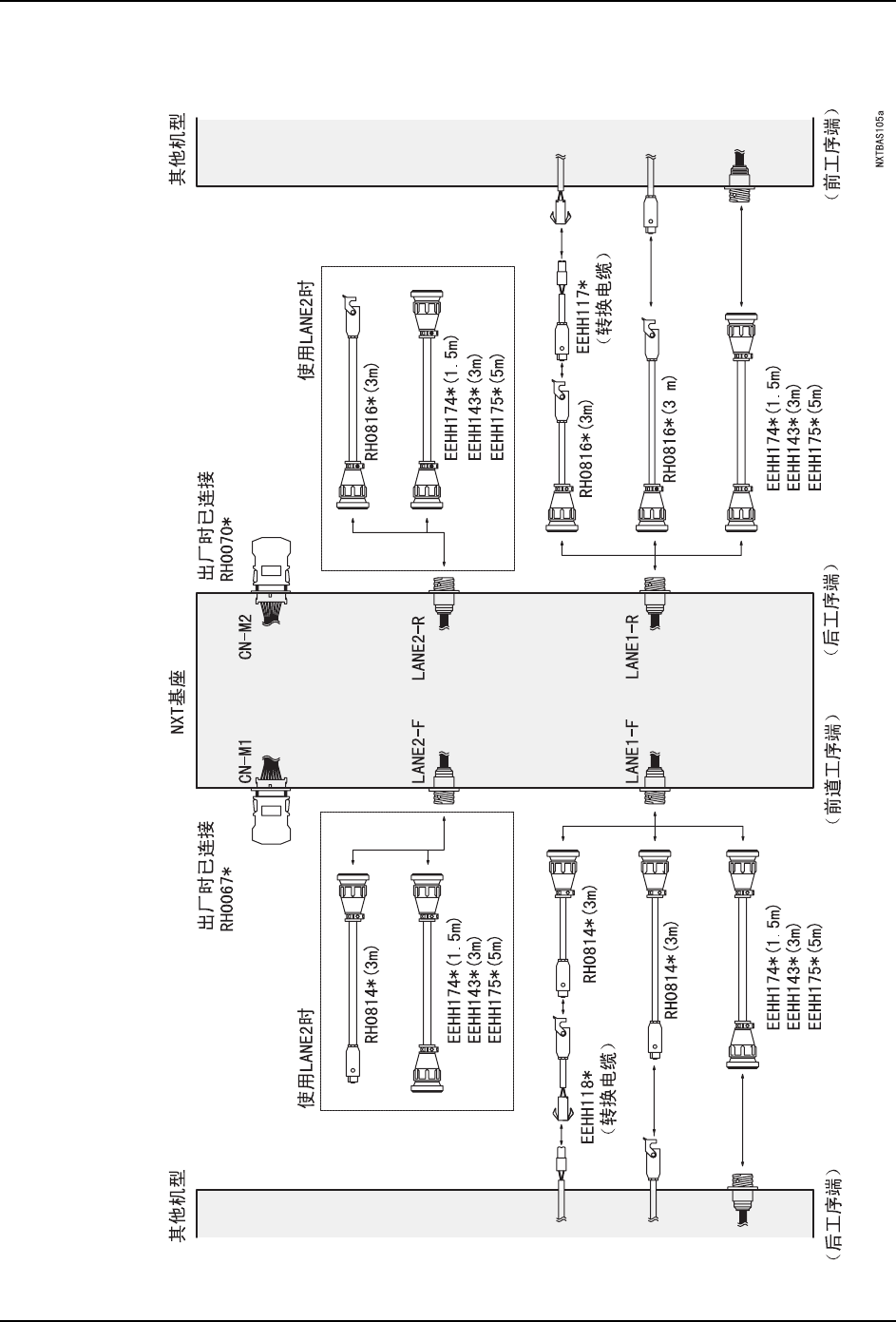
3. 机器的安装 QD023-07 110 NXT 安装手册 3.9.2 信号电缆连接图 ( 其他机型 -NXT- 其他机型)

QD023-07 3. 机器的安装
NXT 安装手册 109
3.9.1 连接方法
1. 打开基座前罩,或取下基座侧罩。
2. 将连接电缆 (A 型或 B 型)安装到以下的接插件上。
·前工序电路板搬运 I/F 盒的 LANE1 接插件和 LANE2 接插件上。(使用通道 2 时)
·后工序电路板搬运 I/F 盒的 LANE1 接插件和 LANE2 接插件上。(使用通道 2 时)
备注 ) 对照前后工序的机器,请灵活使用连接电缆 (A 型或 B 型)和转换导线。
3. 在前工序电路板搬运 I/F 盒的 CN-M1 和后工序电路板搬运 I/F 盒的 CN-M2 上保持接插件
(RH0067* 和 RH0070*)的连接。
4. 将连接好的电缆 (左右各 1 根或 2 根)从基座侧面的孔中慢慢取出,连接至前工序机器
上用于 “向后工序传送输入信号”的端口或后工序机器上用于 “从前工序接收输出信
号”的端口。
注意
连接及取下接插件时,必须切断电源。
插入接插件时,请确认接插件名称注意不要搞错。接插件要完全插入及准
确连接。
接插件要完全插入及准确连接。
CN-M1 CN-M2
CN-CV1F CN-CV1F
LANE1
LANE2
LANE1
LANE2

3. 机器的安装 QD023-07
110 NXT 安装手册
3.9.2 信号电缆连接图 (其他机型 -NXT- 其他机型)

QD023-07 3. 机器的安装
NXT 安装手册 111
3.10 料盘单元 -L
在新安装了料盘单元 -L 或者移置了料盘单元 -L 后,请按照下述步骤调整料盘单元 -L 的高
度和倾斜度。如果已经调整完毕,那么在安装到机器本体或从机器机器本体上拆下时就不需
要重新调整。
3.10.1 高度和倾斜度的调整
该作业需要使用水平仪 (2 个)。首先,在从机器本体上拆下了料盘单元 -L 的状态下,预
调整高度和倾斜度。接着,在料盘单元 -L 被夹紧在机器本体的状态下进行主调整。
1. 逆时针拧松料盘单元 -L 下方的左右锁定杆。
2. 旋转折叠式手柄,使料盘单元 -L 的滚轮与模组端料站基座槽的大致高度相一致。此时,
请不要将料盘单元 -L 插入机器本体。
䫕ᅮᴚ
1;7078