HF Circuit .pdf - 第101页
2 - 51 DPCP03 -0101 01LD3 DP axi s, Colle ct&Place head, g antry 3, HF an d HF/3 (Sh. 3 o f 3) = Date Check. Stand. Author Sheet Orig. Repl. f. Repl. by Name Date Modified Status Sh. + 2 F 3 F 8 A 2 D 3 C B A 5 B 4 1…

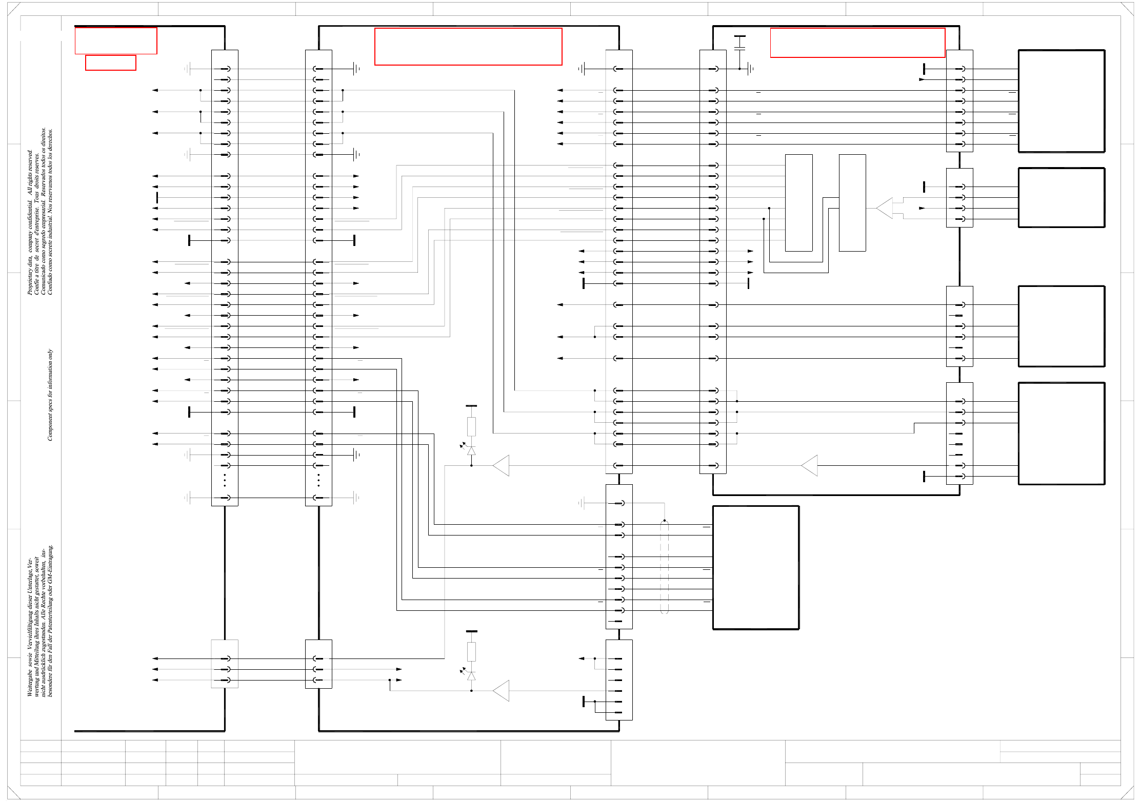
2 - 50
DPCP03-010101LD3 DP axis, Collect&Place head, gantry 3, HF and HF/3 (Sh. 2 of 3)
20a,c
18c
26c
24a,c
22c
16c
12c
14c
12A
10c
X1uz
8c
10A
8A
6A
6c
Servo amplifier
SDS 60/1 D1
03002142-xx A16 (un)
12
6
10
11
9
7
8
3
4
5
1
2
X2uz
6
X5uz
5
4
3
1
2
13
16
17
18
14
15
19
20
n.u.
n.u.
n.u.
n.u.
J²t
PE
Servo Enable +
Servo Enable -
Servo Ready
Inom W
AGND
Inom U
Link voltage impressed
ADR2
ADR1
ADR3
ADR4
X3uz
DP motor W
DP motor V
DP motor U
03002164-W2
(Cable)
20
18
19
17
15
16
X4up
4
5
6
1
2
3
=
Date
Check.
Stand.
Author
Sheet
Orig. Repl. f. Repl. byNameDateModifiedStatus
Sh.
+
2
F
3
F
8
A
2
D
3
C
B
A
5
B
41
E
5
41
C
D
E
DP axis, Collect&Place head
Function st.
s
A&D EA
678
76
1.
1.
1.
22.09.05
22.09.05
22.09.05
22.09.2005
Hi
DPCP03-010101LD3
2
3
Hi
Hi
Hi
Product st.
Document st.
SIPLACE HF series
DPCP03-010101LD3_SH02.DWG
CAD file :
Mat. no. :
18a
28a,c
32a,c
30a,c
X21
13
Power supply
00354626-xx
X13
1
1
03009786-xx W1+W2
(Cable)
4c
4a
2a
2c
-15V
+15V
GND
ADR1
ADR2
ADR3
ADR4
Link voltage impressed
Servo Ready
AGND
Inom W
Inom U
Servo Enable
J²t
R31
L3
L2
R21
L1
R11
DP motor V
DP motor U
DP motor W
Gantry 3
C1
R12
R22
C2
R32
C3
Z/DP+ link voltage
Star+ link voltage
Star+
36
38
37
X22
35
bn
rd
bk
wh
vi
bu
or
wh
142
3
vi11
PE
1
6
4
2
4
3
9
7
12
11
10
9
8
13
14
PE
Flat ribbon cable
20x0.09mm²
X5wo
3d
3e
3c
3b
3A
4a
4d
4b
4c
3f
4e
4f
A42 (uz)
00353484-xx
DP axis / Collect&Place head
Servo backplane
n.u.
n.u.
Link voltage impressed
AGND
Inom W
Inom U
n.u.
Servo Ready
n.u.
Servo Enable -
Servo Enable +
A45 (up)
Axis distributor I/O
00353487-xx
1
2
3
00353449-xx
5V/15V
DC/DC converter
A17
X2wo
d6
d10
or +15V (Servo)
bu -15V (Servo)
Sheet 3 / B7
Sheet 1 / A2
n.u.
n.u.
n.u.
n.u.
n.u.
n.u.
n.u.
n.u.
X4uz
Z/DP+5
4
3
1
2
n.u.
n.u.
n.u.
n.u.
-15V
+15V
GND
bu
or
wh
n.u.
X23
7
bk
wh
bk
16
25
23
n.u.
(W1)
(W1)
(W1)
(W1)
(W1)
(W2)
(W2)
gnye
Z/DP+ link voltage
Star+ link voltage
PE
Z/DP- link voltage
Vin_axis+
Vin_axis-
Z/DP+
4e
4f
3e
4b
4d
4c
4a
3f
X4wo
3b
vi
3d
3c
3A
X3wo:Z28, X2wo:Z28
X3wo:D30, X2wo:Z30
(DC/DC converter)
(DC/DC converter)
12
vi
HF and HF/3
See page 5-19
See page 3-7
See page 5-27
See page 5-22
See page 5-25
See page 5-25

2 - 51
DPCP03-010101LD3 DP axis, Collect&Place head, gantry 3, HF and HF/3 (Sh. 3 of 3)
=
Date
Check.
Stand.
Author
Sheet
Orig. Repl. f. Repl. byNameDateModifiedStatus
Sh.
+
2
F
3
F
8
A
2
D
3
C
B
A
5
B
41
E
5
41
C
D
DP axis, Collect&Place head
Function st.
s
A&D EA
E
678
76
1.
1.
1.
22.09.05
22.09.05
22.09.05
22.09.2005
Hi
DPCP03-010101LD3
3
3
Hi
Hi
Hi
Product st.
Document st.
SIPLACE HF series
DPCP03-010101LD3_SH03.DWG
CAD file :
Mat. no. :
Servo Enable +
Servo Enable -
Servo Ready
Inom W
AGND
Inom U
Link voltage impressed
20
18
19
17
15
16
X4up
4
5
6
1
2
3
7
12
11
10
9
8
13
14
PE
n.u.
n.u.
n.u.
n.u.
n.u.
Flat ribbon cable
20x0.09mm²
n.u.
n.u.
Link voltage impressed
AGND
Inom W
Inom U
n.u.
Servo Ready
n.u.
Servo Enable -
Servo Enable +
A45 (up)
Axis distributor I/O
00353487-xx
PE
1
20
19
17
18
16
14
15
13
7
10
11
12
8
9
4
6
5
3
2
X3up
25
23
24
22
21
26
C21
C19
A13
A12
A19
A20
B14
A14
C18
C16
B16
B20
C20
X7up
B12
A13
A12
DP track A
DP track N
DP track B
DP track N
DP track B
DP track A
A19
C19
A20
B14
C21
A14
C18
C16
B16
B20
C20
Link voltage impressed
Inom W
AGND
Inom U
Servo Ready
Servo Enable -
Servo Enable +
PE
PE
PE
PE
PE
PE
PE
PE
PE
PE
GND
03009815-xx
Act. value, DP1 axis
Gantry 3
GNDA28
GNDA28
Gantry 3
C&P head
C15
+5V
C15
+5V
+5V
HF and HF/3
Axis unitAxis unit
12
5
03010054-xx
n.u.
9
GND
CAN_H
CAN_INT
RESET
7
8
6
X30_1sq
X30_2sq
Flat ribbon cable
03010054-xx
Sheet 1 / D2
Sheet 2 / E3
6
X10sq
3
5
4
2
1
-15V
+15V
GND
VCC
Power failure
Power failure
rd
bk
bk
dkbu
wh
pk
X23
Ground bus bar
DC/DC converter
00353450-xx
±15V
A18
2d
dkbu
dkbu
d22
X3wo
z20
2b
2c
pk
2a
X5wo
1d
1c
1A
1b
dkbu
Z4
d6
pk
pk
+15V axis
-15V axis
-15V / X21:19
+15V / X21:17
5V/15V
00353449-xx A17
DC/DC converter
X2wo
z16 rd VCC
X21
21 bk
12 bk
Power failure
Power failure
S1
ON
OFF
B15
A16
A15
C13
C12
B13
B13
B12
C13
C12
A16
A15
B15
DP track A
DP track A
DP track B
DP track B
DP track N
DP track N
n.u.
PE
n.u.
n.u.
n.u.
n.u.
n.u.
n.u.
n.u.
n.u.
n.u.
n.u.
DP track B
DP track N
DP track N
DP track B
DP track A
DP track A
X6sq
X6sqX2ub
X1ub
A/B/C1
X2sq
A/B/C32
A/B/C2
A/B/C3
SMP bus
A44 (sq)
Backplane, axis
00353485-xx
Axis board, DP axis
A24 (ub)
00350575-xx
13
35
36
37
19
22
23
34
21
20
16
18
17
15
14
X3ub
9
1
VCC
-15V
+15V
TRIG
CAN_L
CAN_H
VREG
GND
INDEX
End signal
COUNT B
COUNT A
Inom
Vnom
RxD
TxD
AGND
CAN bus
RESET
Power failure
1
CAN_L
GND
1-Wire
3
4
2
CAN bus
9
n.u.
Power failure
CAN_INT
GND
CAN_H
8
7
6
5
1-Wire
CAN_L
GND
4
3
2
1
HF: HF/3:
2
S1
1
OFF
ON
See page 5-20
See page 5-19
See page 5-25
See page 4-20
See page 5-27
See page 5-23
See page 5-13

2 - 52
ZTH031-010201LD3 Z1 axis, TwinHead, P&P module 1, gantry 3, HF and HF/3 (Sh. 1 of 4)
8
9
11
10
12
13
14
17
16
20
19
18
21
23
22
24
26
25
15
2
1
3
4
6
7
5
X8cd
30
28
29
27
8
15
25
26
24
22
23
21
18
19
20
16
17
14
13
12
10
11
9
5
7
6
4
3
X8ce
1
2
03005289-xx
DP unit control cable
PE PE
DP1 track N
DP1 track N
DP1 track B
DP1 track B
DP1 track A
DP1 track A
GND
X30cd:32
C600 head main board, P&P module 1
00352833-xx (cd) 00352809-xx (ce)
TwinHead C700 force meas. board, P&P module 1
Force sensor
X30cd:33
X30cd:30
X30cd:29
X30cd:26
X30cd:27
DP1 track N
DP1 track B
DP1 track B
DP1 track A
DP1 track N
DP1 track A
GND
Z1-Force-DATA
Z1-Force-DATA
Z1-Force-CS
Z1-Force-CS
Z1-Force-Dir
Z1-Force-Dir
Z1-Force-SCLK
Z1-Force-SCLK
-15V
+15V
+5V
-15V
+15V
+5V
DP1 motor U
DP1 motor V2
DP1 motor V1
DP1 motor W
Z1 motor V
Z1 motor U
Z1 motor W
Z1 temperature sensor
X30cd:6, 7
=
Date
Check.
Stand.
Author
Sheet
Orig. Repl. f. Repl. byNameDateModifiedStatus
Sh.
+
2
F
3
F
8
A
2
D
3
C
B
A
5
B
41
E
5
41
C
D
Z1 axis, TwinHead, P&P module 1
Function st.
E
678
76
1.
2.
1.
09.02.04
22.09.05
22.09.05
09.02.2004
Hi
ZTH031-010201LD3
1
4
Hi
Hi
Hi
Product st.
Document st.
SIPLACE HF series
ZTH031-010201LD3_SH01.DWG
CAD file :
Mat. no. :
27
29
28
30
Z1 track A
Z1 track A
PE
d6green
X30cd
24
21 Z1 reference point
Z1 temperature sensor
X2cd:78
Z1 reference point
Sheet 2
03004332-W1
Twin flat ribbon cable loom
23
Z1 clamping
X30cr
24
23
21
Z1 temperature sensor
Z1 clamping
Z1 reference point
Gantry 3
HF and HF/3
A&D EA
s
X30cd:4, 5
X30cd:2, 3
Z1 motor V
Z1 motor U
Z1 motor W
Z1 temperature sensor
DP1 motor W
DP1 motor V
DP1 motor U
or D15
C37
220n
DP1 axis
7
8
1
3
2
4
6
5
T1
RSF encoder
+5V
GND
X18ce
03000046-xx
+5V
GND
T2
T2
T1
RI
RI
2
1
3
4
X16ce
6
5
DP1 axis
03001556-xx
DISC-Magnetic-Motor
A+ (U)
A- (V)
B+ (V)
B- (W)
Key
Key
gy
bu
bn
ye
8
5
7
6
4
3
X17ce
GND
1
2
Key
Key
Key
ye
bn
00353135-xx
Linear motor
Z1 motor
gy
wh
bu
Temperature sensor
4
3
X15ce
1
2
Force transducer
03000100-xx
OUT -
U-Sensor +
GND
OUT +
J13 J12
7
2
1
6
14
10
9
15
3
2
GND
U-Sensor+
-
1
28
30
29
25
26
27
24
6
22
23
21
19
20
16
18
17
11
14
15
13
12
8
10
9
7
1
3
5
4
2
X31cd
50
35
33
34
32
31
PE
PE
Key
PE
GND
Z1-Force-Dir
Z1-Force-Dir
Z1-Force-CS
Z1-Force-CS
Z1-Force-DATA
Z1-Force-DATA
Z1-Force-SCLK
Z1-Force-SCLK
+5V
-15V
+15V
Gantry-ID-Bit 0
Gantry-ID-Bit 1
Power-Fail
P&P-Head-ID-Bit
Z1 motor W
Z1 motor V
Z1 motor U
Twin flat ribbon cable loom
03004332-W2
X31cr
28
29
25
27
26
24
6
22
23
21
20
19
17
18
16
11
14
15
12
13
8
9
10
7
1
3
5
4
2
30
31
32
35
34
33
50
+5V7
RI
2
3
4
X5cd
GND
1
8
GND
T1
T2
T2
T1
1
4
6
5
3
2
X4cd
Z1 axis
03000102-xx
Encoder
10
9
RI
6
5
bk
gy
bn
gn
wh
rd
pk
ye
whgn
Key
Key
+5V
PE
03000902-xx (cr)
P&P head adapter
Key
Z1 motor U
Z1 motor V
Z1 motor W
PE
Gantry-ID-Bit 0
Gantry-ID-Bit 1
Gantry-ID-Bit 2
Power-Fail
Z1-Force-Dir
Z1-Force-Dir
GND
GND
VCC
-15V
+15V
Z1-Force-CS
Z1-Force-CS
Z1-Force-SCLK
Z1-Force-SCLK
Z1-Force-DATA
Z1-Force-DATA
PE
n.u.n.u.
PE
PE
GNDGND
+24V+24V
Z1 track N
Z1 track N
Z1 track B
Z1 track B
Z1 track A
Z1 track A
Z1 track N
Z1 track N
Z1 track B
Z1 track B
Z1 track A
Z1 track A
Z1 track N
Z1 track N
Z1 track B
Z1 track B
See page 5-46
See page 5-16
See page 5-15