HF Circuit .pdf - 第26页
1 - 13 9001013 3-010 501LD3 SIPLACE HF/3 b asic mod ule (Sh. 7 of 7) Crash signal X31aa X13aa X14aa X15aa X16aa X13aa X14aa X15aa X16aa X40aa CAN bus Test Test sc ree n Tes t acce ss 0300344 8 X13da X14da X15da X16da X4v…

1 - 12
90010133-010501LD3 SIPLACE HF/3 basic module (Sh. 6 of 7)
Test screen
X1caX2caX3ca X60ca X61ca
Test access
03003448
X24ca X26ca X25caX12ca X11ca X21ca X31caX22ca X23ca
X12ca X13ca X14ca X15ca X16ca
X36yo
X4ur X4ut
X4tr X4tt X1to X3to X5to X1tp X3tp X5tp X35yo
Gantry 3
Carrier cable
Carrier cable
Carrier cable
X3qc
Vision DC/DC converter
0300 2280 (qc)
X50ca X90ca
X4qc
03009809
Illumination
X5qa
03009808
Power supply
X4qa
Power supply
Illumination
X4qa
X3qc
X5qa
X21
X22
X10X11X12
X10X11X12 X13
X13
Power supply
00354 626
Carrier cable 1=3 and 2=4
03009782
03009783
03009784
03009785
03009786-W1,W2,W3
03009807
03009800
03009811
03009801
03009812
03009813
03009814
03009815
03009816
03009817
03009802
03009803
03009804
03009805
03009786-W4,W5
Gantry, X motor
Gantry, Y motor
Actual value
Actual value
Actual value
Actual value
Actual value
Actual value
Res/DP2 axis
Crash signal
03009790
03009810
S/Z2 motor Z1 motor DP2 motor DP1 motor
Gantry interface 00363 330 (cb)
Scanning head
X axis
Motor
X axis
Reference point
X axis
End pos. sensor
X axis
03003361-W2
03003361-W1
Head interface
0300 0901 (cc)
X11cc X12cc X15cc X16cc X17cc
X4cc
86543
21 786543
A
B
C
D
E
F
A
B
C
D
E
F
Designer 9
14.11.2001
Tekin
SIPLACE HF/3 basic module
90010133-010501LD3
7
Tek
19.05.05RS03 401582
Tek
27.07.05RS04 401892
Tek01.09.05RS05 402006
X13ca X14ca X15ca X16ca
21 7
X4ur X4ut X1uo X3uo X5uo X1up X3up X5up
Motor
Y axis
End pos. sensor 2
Y axis
End pos. sensor 1
Y axis
Scanning head
Y axis
Temperature sensor
Gantry
X4cb X8cb X6cb X7cb X5cb X9cb X10cb X11cb X12cb
X1cbX2cbX3cb
Temperature sensor
Y motor Sensor 2 Sensor 1Distance sensor
Test
Y track signalsY track signals
X motor
Encoder
Temperature sensor
Gantry
Main distributor
0301 0004
X1cbX2cbX3cb
03006767-W1
03004107
03004106
03006767-W2
X4caX5caX6caX7caX8ca X40ca
CAN busTest
Proprietary data, company confidential. All rights reserved.
Confie a titre de secret d'entreprise. Tous droits reserves.
Confiado como secrete industrial. Nos reservamos todos los derechos.
Comunicado como segredo empresarial. Reservados todos os direitos.
Weitergabe sowie Vervielfältigung dieser Unterlage, Verwertung und
Mitteilung ihres Inhalts nicht gestattet, soweit nicht ausdrücklich zugestanden.
insbesondere für den Fall der Patenterteilung oder GM-Eintragung.
Zuwiderhandlungen verpflichten zu Schadenersatz. Alle Rechte vorbehalten,
Status Modified Date Name Stand.
Check.
Author
Date
Orig. Repl. f. Repl. by
Siemens AG
A&D
Designation
SIPLACE HF series
Document number:
Sheet
Sh.
X motor
Y motor
Y motor
Y motor
Cable carrier interface
X axis
Y axis
S/Z2 axis
Z1 axis
DP1 axis
X5ccX6ccX7ccX8cc
Temperature sensor
X motor
Computer unit
Carrier cable
Carrier cable
X motor
Carrier cable
S/Z2 motor
Carrier cable
Z1/DP1 motor
Carrier cable
DP1/DP2 motor
X24cc
X motor
Tap
X1uo X3uo X5uo X1up X3up X5up X36yo
X13ba X14ba X15ba X16ba
X24ca X26ca X25caX11ca X21ca X31caX22ca X23ca
X4ccX5ccX6ccX7ccX8cc
X4caX5caX6caX7caX8ca
X11cc X12cc X15cc X16cc X17cc
X1caX2caX3ca X60ca X61ca
X50ca X90ca
X4cb X8cb X6cb X7cb X10cb X12cb
6
0300 2110
PCB camera
Component camera
X80ca X70ca
X80ca X70ca
X6pu
X6pu
03002508-W1
03002508-W2
ICOS 2
00315224
Camera
Sub-gantry camera
Illumination
Vision board
0300 0900 (cu)
X6cu X4cu
X9cc
X13cu
X6cu X4cu
X9cu
03001721
03001722
03001723
03001724
03001725
03001726
03001727
03001728
X22cc
Universal head interface
X9ca
X9ca
Carrier cable
Cameras
03001729
X9cu
Cable carrier interface 1/3
0301 0612 (ca)
Axis unit, ganty 3
0301 6110
03003751
03006472
03004108
03004109
See page 4-9
See page 5-58
See page 3-16
See page 3-7
See page 5-51
See page 3-8
See page 5-51
See page 5-44
See page 5-43

1 - 13
90010133-010501LD3 SIPLACE HF/3 basic module (Sh. 7 of 7)
Crash signal
X31aa
X13aa X14aa X15aa X16aa
X13aa X14aa X15aa X16aa
X40aa
CAN busTest Test screen
Test access
03003448
X13da X14da X15da X16da
X4vr X4vt X1vo X3vo X5vo X1vp X3vp X5vp
Motor
Y axis
End pos. sensor 2
Y axis
End pos. sensor 1
Y axis
Scanning head
Y axis
Temperature sensor
Gantry
X4db X8db X6db X7db X5db X9db X10db X11db X12db
X1dbX2dbX3db
Temperature sensor
Y motor Sensor 2 Sensor 1Distance sensor
Test
Y track signals
Y track signals
X motor
Encoder
Temperature sensor
Gantry
Sub-distributor
0301 0005
Cable carrier interface 1/3
0301 0612 (aa)
X1aaX2aaX3aa
X60aa X61aa
X1abX2abX3ab
X4ab X8ab X6ab X7ab X10ab X12ab
X12aa X11aa X21aa X31aaX22aa
X22aa
X23aa
X24aa X26aa X25aa
X60aa X61aa
X1dbX2dbX3db
X4db X8db X6db X7db X10db
86543
21 786543
A
B
C
D
E
F
A
B
C
D
E
F
Designer 9
14.11.2001
Tekin
SIPLACE HF/3 basic module
90010133-010501LD3
7
Tek
19.05.05RS03 401582
Tek
27.07.05RS04 401892
Tek01.09.05RS05 402006
7
X12aa
X4aaX5aaX6aaX7aa
03004109
03003751
03006472
03004108
03004109
21 7
X8aa
X1aa
Carrier cable
X2aaX3aa
X1abX2abX3ab
03006767-W1
03004107
Temperature sensor
Y motor
Motor
Y axis
03004106
03006767-W2
X4ab X8ab X6ab X7ab
End pos. sensor 2
Y axis
End pos. sensor 1
Y axis
Scanning head
Y axis
Sensor 2 Sensor 1
X5ab
Distance sensor
X9ab
Test
Y track signals
X10ab
Y track signals
X11ab
X motor
Encoder
X12ab
Temperature sensor
Gantry
Temperature sensor
Gantry
X11aa
Gantry
Gantry
Actual value
X21aa X23aa
Actual value
Actual value
X24aa
Actual value
X26aa X25aa
Actual value
Actual value
Res/DP2 axis
X12db
03006767-W1
03004107
03004106
03006767-W2
X4daX5daX6daX7daX8da X40da
CAN busTest Test screen
X1daX2daX3da X60da X61da
X1daX2daX3da X60da X61da
Test access
03003448
X24da X26da X25daX12da X11da X21da X31daX22da X23da
X24da X26da X25daX12da X11da X21da X31daX22da X23da X13da X14da X15da X16da
Carrier cable
Carrier cable
X36wo
X4vr X4vt X1vo X3vo X5vo X1vp X3vp X5vp X36wo
X4sr X4st X1so X3so X5so X1sp X3sp X5sp X35wo
X4sr X4st X1so X3so X5so X1sp X3sp X5sp X35wo
Gantry 1Gantry 4
Cable carrier interface 2/4
0301 0622 (da)
Carrier cable
Carrier cable
Carrier cable
X4rc
X50aa
X5ra
Vision DC distributor
0300 5920 (rc)
03009768
Power supply
X90aa
03009769
Illumination
X50da X90da
X3rc
X50aaX90aa
03009829
Illumination
X90daX50da
X6ra
03009828
Power supply
X4ra
Power supply
Illumination
Power supply
Illumination
X3rc
X4ra
X4rc
X6ra
X31
X32
X10X11X12
X10X11X12 X14
X14
Power supply
00354 626
Carrier cable 1=3 and 2=4
03009760
03009761
03009771
03009772
03009773
03009774
03009775
03009776
03009777
03009762
03009763
03009764
03009765
03009766-W1,W2,W3
03009827
03009820
03009831
03009821
03009832
03009833
03009834
03009835
03009836
03009837
03009822
03009823
03009824
03009825
03009766-W4,W5
Gantry
Gantry
Actual value
Actual value
Actual value
Actual value
Actual value
Actual value
Res/DP2 axis
Crash signal
Axis unit, gantry 1/4
0301 6110
X5ra
03009770
03009830
S/Z2 motor Z1 motor DP2 motor DP1 motor
S/Z2 motor Z1 motor DP2 motor DP1 motor
Gantry interface 0300 6531 (db)
Gantry interface 00363 330 (ab)
03012522
X5db
Distance sensor
LMB
03003361-W2
Scanning head
X axis
Temperature sensor X motor
03003361-W1
Motor
X axis
Reference point
X axis
End pos. sensor
X axis
Head interface
0300 0901 (ac)
X11ac X12ac X15ac X16ac X17ac
X4acX5acX6acX7ac
X motor
Carrier cable
X motor
Carrier cable
S/Z2 motor
Carrier cable
Z1/DP1 motor
Carrier cable
DP1/DP2 motor
X8ac
Scanning head
X axis
Motor
X axis
Reference point
X axis
End pos. sensor
X axis
03003361-W2
03003361-W1
Head interface
0300 0901 (dc)
X11dc X12dc X15dc X16dc X17dc
X4dcX5dcX6dcX7dcX8dc
X4acX5acX6acX7acX8ac
X11ac X12ac X15ac X16ac X17ac
X4aaX5aaX6aaX7aaX8aa
X4daX5daX6daX7daX8da
Temperature sensor
X motor
X11dc X12dc X15dc X16dc X17dc
X4dcX5dcX6dcX7dcX8dc
Computer unit
Carrier cable
Carrier cable
X motor
Carrier cable
S/Z2 motor
Carrier cable
Z1/DP1 motor
Carrier cable
DP1/DP2 motor
X24ac
X motor
Tap
X24dc
X motor
Tap
0300 2110
PCB camera
Component camera
X80da X70da
X80da X70da
X7pt
X7pt
03010608-W1
03010608-W2
X6pt
X6pt
ICOS 1
X80aaX70aa
PCB camera
Component camera
03010607-W2
03010607-W1
X80aaX70aa
X9da
00315224
Camera
Sub-gantry camera
Illumination
X9da
Carrier cable
Cameras
03013629
Vision board
0300 0900 (du)
X6du X4du
X9dc
X13du
X6du X4du
X9du
X9du
X9aa
Vision board
0300 0900 (au)
00315224
X6au
Camera
Sub-gantry camera
03013619
Carrier cable
Cameras
X4au
Illumination
X9au
X6au X4au
X9aa
X9ac
X13au X9au
03013611
03013612
03013613
03013614
03013615
03013616
03013617
03013618
03013621
03013622
03013623
03013624
03013625
03013626
03013627
03013628
X22dc
Universal head interface
Universal head interface
X22ac
03003751
03006472
03004108
Proprietary data, company confidential. All rights reserved.
Confie a titre de secret d'entreprise. Tous droits reserves.
Confiado como secrete industrial. Nos reservamos todos los derechos.
Comunicado como segredo empresarial. Reservados todos os direitos.
Weitergabe sowie Vervielfältigung dieser Unterlage, Verwertung und
Mitteilung ihres Inhalts nicht gestattet, soweit nicht ausdrücklich zugestanden.
insbesondere für den Fall der Patenterteilung oder GM-Eintragung.
Zuwiderhandlungen verpflichten zu Schadenersatz. Alle Rechte vorbehalten,
Status Modified Date Name Stand.
Check.
Author
Date
Orig. Repl. f. Repl. by
Siemens AG
A&D
Designation
SIPLACE HF series
Document number:
Sheet
Sh.
Cable carrier interface
Cable carrier interface
X motor
Y motor
Y motor
Y motor Y motor
Y motor
Y motor
DP1 axis
Z1 axis
S/Z2 axis
Y axis
X axis
Y motor
X motorX motor
Y motor
X axis
Y axis
S/Z2 axis
Z1 axis
DP1 axis
Carrier cable
See page 4-9
See page 5-58
See page 5-57
See page 3-16
See page 3-7
See page 5-51
See page 3-12
See page 5-35
See page 5-44
See page 5-43
See page 5-51
See page 5-44
See page 5-43

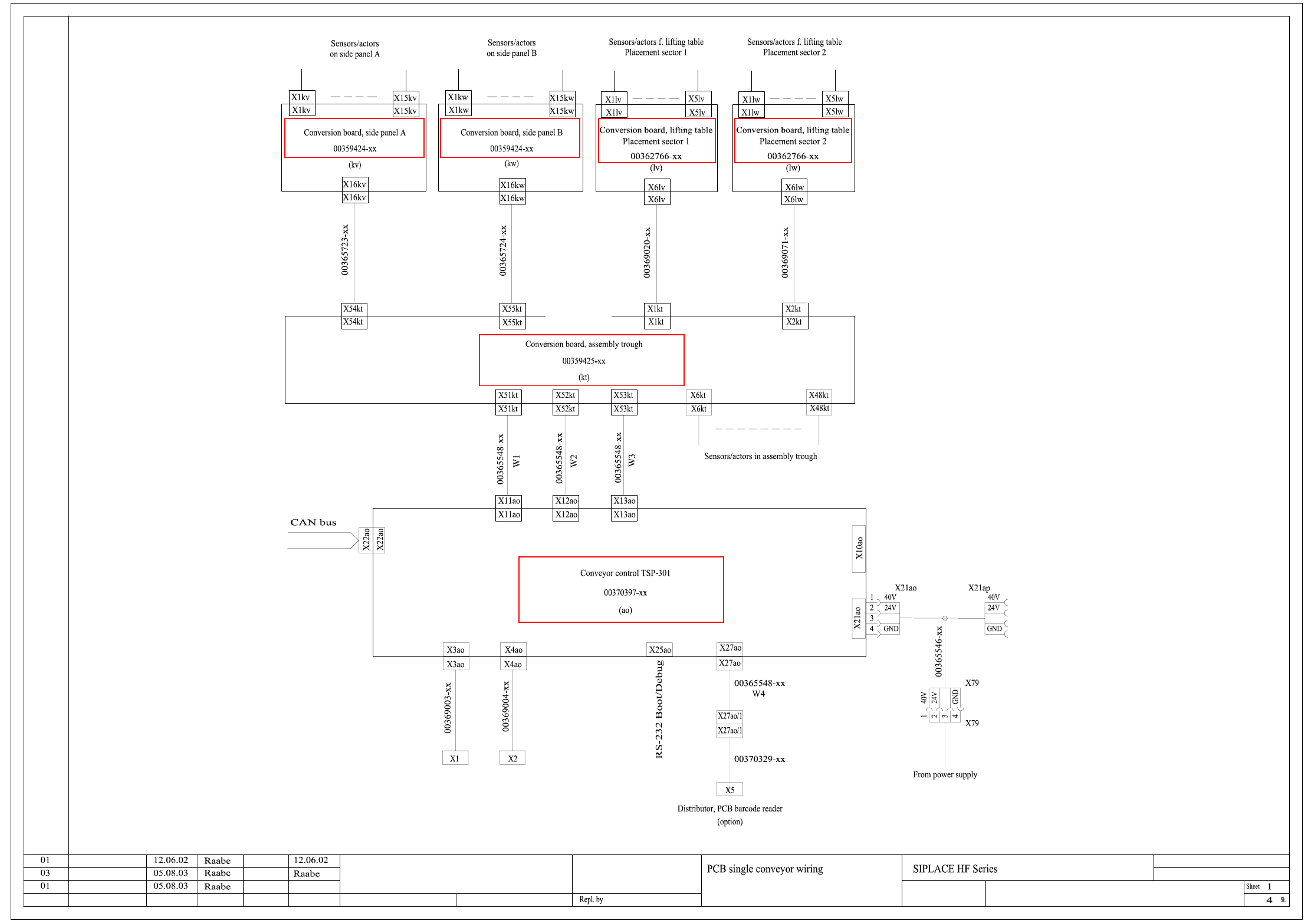
1 - 14
00119625-010301LD3 Wiring for PCB single conveyor (Sh. 1 of 4)
A&D EA
00119625-010301LD3
Status Modified
Document stat.
Product status
Function status
Date Name Stand.
Check.
Author
Date
Orig. Repl. f.
Upstream station
Machine interface, track 1 (SMEMA)
Downstream station
SIEMENS
besondere für den Fall der Patenterteilung oder GM-Eintragung
pflichten zu Schadenersatz. Alle Rechte vorbehalten, ins
nicht ausdrücklich zugestanden. Zuwiderhandlungen ver-
wertung und Mitteilung ihres Inhalts nicht gestattet, soweit
Weitergabe sowie Vervielfältigung dieser Unterlage,Ver-
Confiado como secrete industrial. Nos reservamos todos los derechos.
Comunicado como segredo empresarial. Reservados todos os direitos.
Confie a titre de secret d'entreprise. Tous droits reserves.
Proprietary date, company confidential. All rights reserved.
See page 5-39
See page 5-32
See page 5-31 See page 5-31
See page 5-35 See page 5-35