JX-300LED_使用说明书.pdf - 第297页
第 1 部 基本篇 第 4 章 制作生产程序 2) 非矩阵 电路板 各电路角度和各电路间的距离 ( 间距 ) 不固定的基板 ( 请参照下页例子 ) 。 以基板位置基准为基准,分别指定 X 、 Y 角度,配置各电路。 因此,即使电路间的间距和角度不同也能个别处理。 当然,通过固定电路间距和角度,也能制作矩阵电路基板数据。 图 4-3-3-2-3 基板数据 尺寸设置画面 ( 非矩阵电路板 ) 图 4 -3-3-2-4 基板数据 电路配置画面…

第 1 部 基本篇 第 4 章 制作生产程序
例) 矩阵电路板的数据输入示例
以左下方的电路为基准电路,以电路的左下方的角为电路原点时
① L→R 时(外形基准时)
② R→L 时(外形基准时)
基板外形尺寸 X=200 Y=120
基板设计偏移量 X=5 Y=-5
电路外形尺寸 X=50 Y=30
电路设计偏移量 X=0 Y=0
首电路位置 X=-170 Y=15
电路数量 X=3 Y=2
电路间距 X=60 Y=50
电路原点
基准电路
基板位置基准(原点)
基板设计端点
120
50
30
20
25
60
175
50
基板外形尺寸 X=200 Y=120
基板设计偏移量 X=-5 Y=-5
电路外形尺寸 X=50 Y=30
电路设计偏移量 X=0 Y=0
首电路位置 X=20 Y=15
电路数量 X=3 Y=2
电路间距 X=60 Y=50
电路原点
基准电路
基板位置基准(原点)
基板设
计端点
50
120
50
30
20
25
60
175
4-23

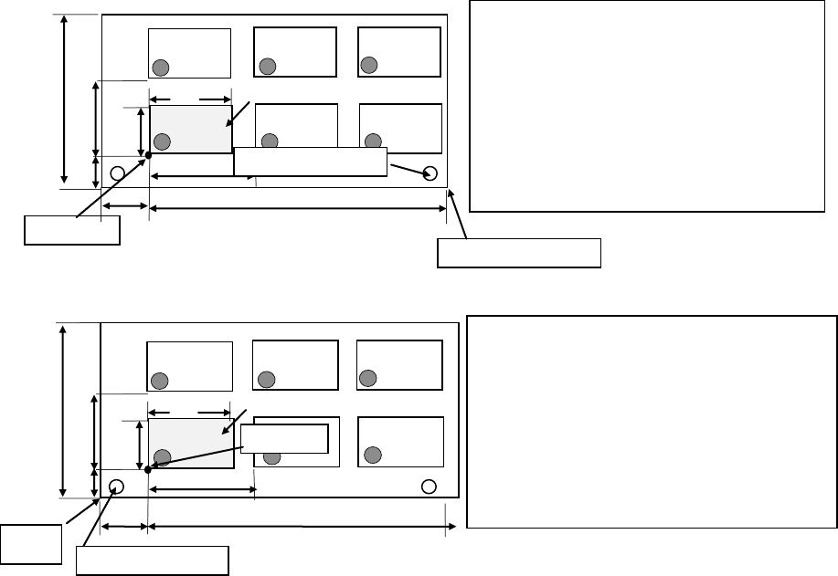
第 1 部 基本篇 第 4 章 制作生产程序
2) 非矩阵电路板
各电路角度和各电路间的距离(间距)不固定的基板(请参照下页例子)。
以基板位置基准为基准,分别指定X、Y角度,配置各电路。
因此,即使电路间的间距和角度不同也能个别处理。
当然,通过固定电路间距和角度,也能制作矩阵电路基板数据。
图 4-3-3-2-3 基板数据 尺寸设置画面(非矩阵电路板)
图 4-3-3-2-4 基板数据 电路配置画面(非矩阵电路板)
4-24

第 1 部 基本篇 第 4 章 制作生产程序
① 基板外形尺寸
输入包括所有电路在内的基板外形尺寸。
② 定位孔位置
不设置。
③ 基板设计偏移量
与单板基板相同,输入从基板位置基准(原点)来看的基板设计端点的位置。
④ 电路外形尺寸
输入电路的外形尺寸(包括所有贴片坐标在内的尺寸)。
例)
⑤ 电路设计偏移量
输入从基准电路的
电路原点到基准电路左下角
(与基板的流动方向无关,通常恒定)的尺寸。
⑥ BOC 标记位置
输入从基板位置基准或电路原点到各BOC标记的中心位置的尺寸。
在“基本设置”中选择“使用基板标记”时,是指从基板位置基准开始的尺寸,选择
“使用各电路标记”时,则是指从电路原点开始的尺寸。
电路外形
尺寸 X
电路外形尺寸 Y
电路设计偏移量
基准电路
4-25