JX-300LED_使用说明书.pdf - 第94页

第 1 部 基本篇 第 2 章 生产 2-2 概要 使用已制作的生产程序,检查贴片、进行生产。 制作完新程序后, 在实际生产前需要进行试生产, 确认贴片坐标、 吸取坐标等,并对新建的程序 进行最后检查。 2-2-1 生产模式 生产中有以下 3 种生产模式。 No. 生产模式 内容  1 基板生产 指定生产数量,实际生产基板的模式。 2 试打 试生产模式。 可选择吸取位置跟踪和贴片后的贴片位置跟踪。 ※ 1 3 空打 不使用元件而确认吸…

100%1 / 718
1 基本篇 2 生产
2
生产
2-1 程图
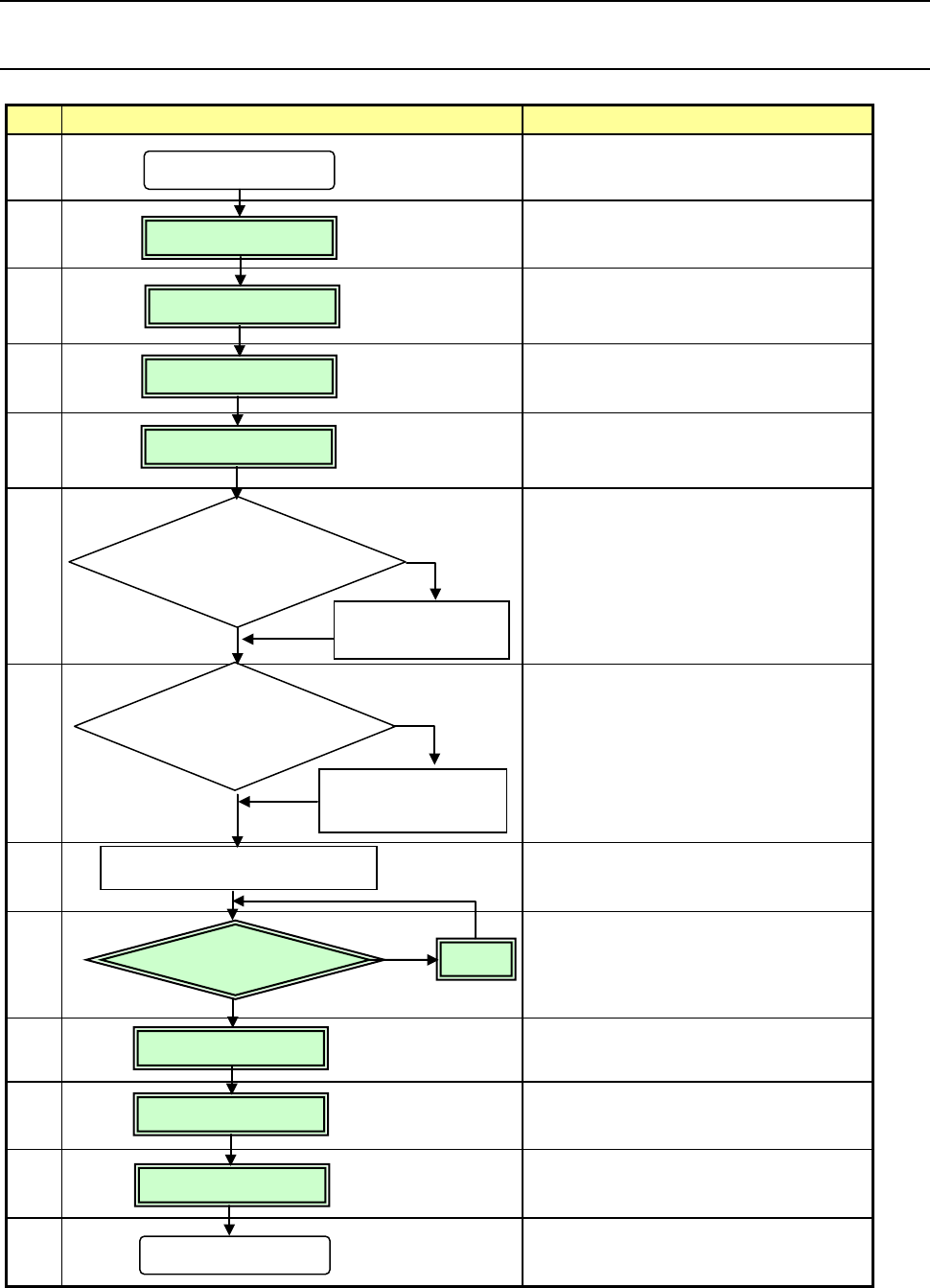
本章将对 No2No5No9No12 加以说明。
No. 流程图 备注
1
实施日常检查,确认 ATC 周围等。
2
确认主气压(0.5MPa)。
3
返回原点前,确认装置内部没有放置
物等。
4
节假日结束后以及在寒冷地区,必须
预热10 分钟左右)
5
6
在日常检查或安装基板,清扫吸嘴或
改变外形基准位置,使机器的初始设
定状态改变时,请重新设定“机器设
”。
(参见“第 7 机器设置”)
7
参见“第 5 章数据库”
8
9
若发生贴片位置偏移、定心不良等,
贴片不正常时,可在“编辑程序”中
进行修正。但部分元件数据可在“生
产”中进行修正。
10
11
12
13
定期实施
(参见“第 3 维护”)
接通电源
装置检查
预热
修改
机器设置
制作元件数据库
在“数据库”中
制作元件数据
确认贴片
有问题时
生产
退出生产
关闭电源
无异常
必要时
必要时
不必时
不必时
修正
制作、编辑生产程序
日常检查
返回原点
设置基板
在“机器设置”中
设置变更的部分
2-1
1 基本篇 2 生产
2-2 概要
使用已制作的生产程序,检查贴片、进行生产。
制作完新程序后,在实际生产前需要进行试生产,确认贴片坐标、吸取坐标等,并对新建的程序
进行最后检查。
2-2-1 生产模式
生产中有以下 3 种生产模式。
No.
生产模式 内容
基板生产
指定生产数量,实际生产基板的模式。
试打
试生产模式。
可选择吸取位置跟踪和贴片后的贴片位置跟踪。
1
空打
不使用元件而确认吸取贴片动作的模式。
可进行吸取位置跟踪和贴片位置跟踪。
1
1:参见第 4 章“4-5-4-4 确认”的贴片位置跟踪与吸取位置跟踪。
基板生产、试打、空打中,可分别设定生产条件、试打条件及空打条件。
2-2
1 基本篇 2 生产
2-2-2 生产流程
START
生産条件を
選択して起動
終了
生産条件?
生産条件設定
部品数設定
基板生産
空打
空打条件設定
試打条件設定
部品数設定
試打
終了か?
実行モード指定
END
空打試打
基板生産
実行モード指定
実行モード指定
2-2-2-1 生产概略流程
START
选择生产条件
并起动
设置试打条件 设置生产条件 设置空打条件
指定运行模式 指定运行模式
试打
空打
设置元件数 设置元件数
试打 基板生产 空打
结束?
结束
END
N
Y
指定运行模式
生产条件?
生产基板
2-3