JX-300LED_使用说明书.pdf - 第320页
第 1 部 基本篇 第 4 章 制作生产程序 5) 元件供应角度 该设置是为了消除本装置规定的元件供应角度与实际供给元件的供应角度的差。 < 帮助您理解 > ① 贴片角度 本装置以“贴片元件的姿势”为基准来定义元件的角度。 贴片角度= 0 度 ( 当贴片数据中“角度”设置为 0 度时 ) 的状态如下图。 ( 按各元件种类定义 ) 注意 ) 根据生产基板的规格,当 CAD 数据的贴片角度定义与本装置的贴片角度定义不一致 时,需…

第 1 部 基本篇 第 4 章 制作生产程序
4) 散件的输入方法
图 4-3-5-2-5 元件数据(散件)
① 类型
设置散装供料器的类型。
② 供料等待时间
用百分比设置实际等待时间相对于从上一个元件吸取完成后到吸取下一个元件之间的等待时
间(根据各供料器型号设置的值)的比例。
初始值为100%。
③ 供应角度
输入散装供料器上的元件包装方式相对于基准姿势0°(贴片角度0°)的供应角度。
JUKI推荐元件姿势,请参见(2)包装方式的5)元件供应角度。
4-46

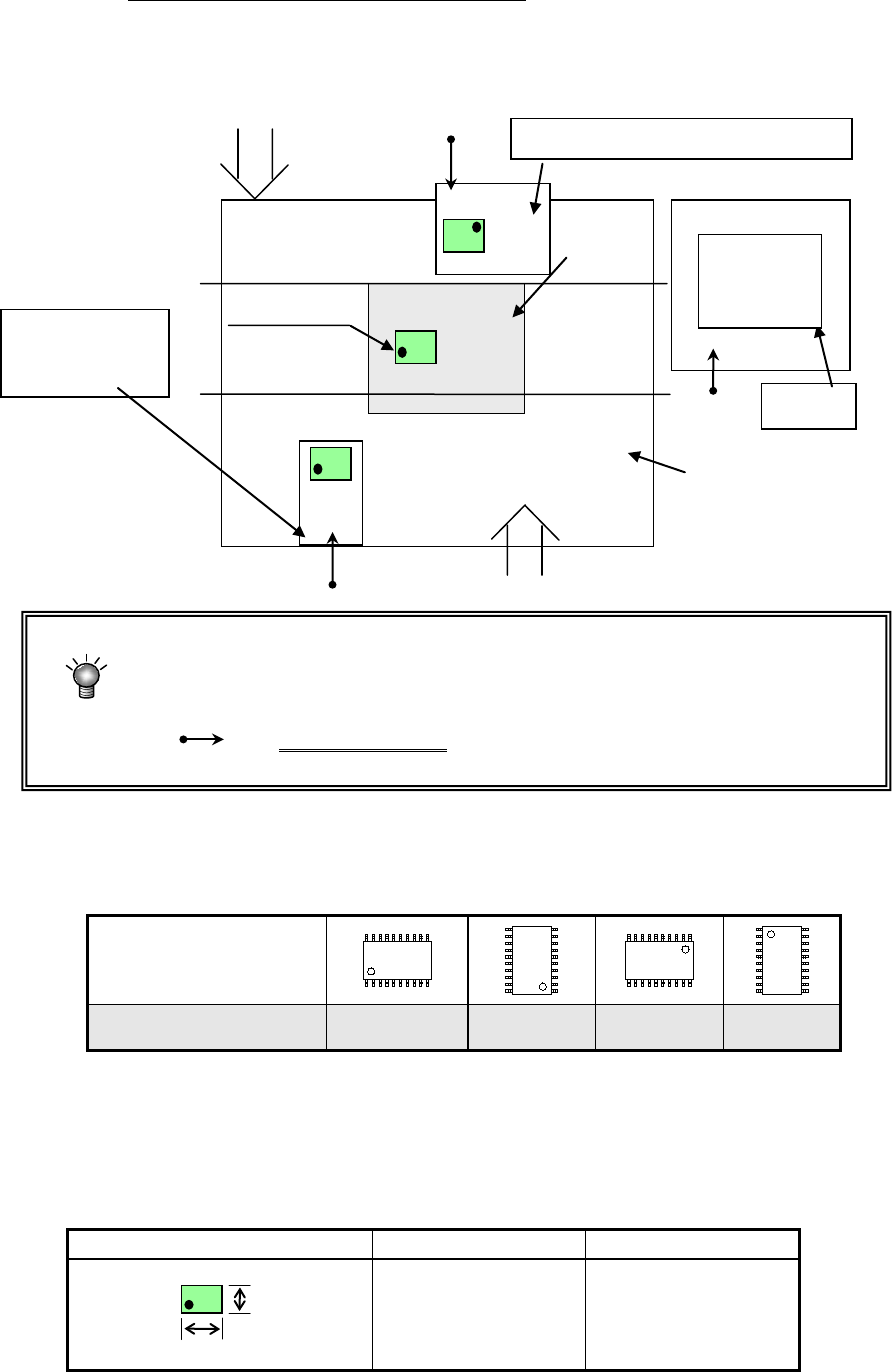
第 1 部 基本篇 第 4 章 制作生产程序
5) 元件供应角度
该设置是为了消除本装置规定的元件供应角度与实际供给元件的供应角度的差。
<帮助您理解>
① 贴片角度
本装置以“贴片元件的姿势”为基准来定义元件的角度。
贴片角度=0 度(当贴片数据中“角度”设置为 0 度时)的状态如下图。
(按各元件种类定义)
注意)
根据生产基板的规格,当 CAD 数据的贴片角度定义与本装置的贴片角度定义不一致
时,需要变更 CAD 数据的贴片角度。
QFP QFP(PLCC) SOP TSOP-1 TSOP-2 连接器
图 4-3-5-2-6 贴片角度为 0°
4-47

第 1 部 基本篇 第 4 章 制作生产程序
② 元件供应角度
当“元件供应角度=0 度、贴片角度=0 度”时,为了获得如上图的贴片结果,要求元件的
供给方向应如下图所示。
(标明元件种类=SOP)
无论元件是从装置前面供给还是从后面供给,都不需要更改元件数据的设定,
而可根据元件的供应位置自动控制,改变供给方向→贴片方向的关系。
请注意∶MTS 使用时的供给方向为从前面供给
。
表示实际使用时的供给方向。
③ 所用元件的方向与元件供应角度的关系
生产时使用的元件的方向,不一定是本装置规定的 0 度方向。
请根据元件的实际方向,设置
元件供应角度
。
所用元件的方向
元件供应角度的设定值 0° 90° 180° 270°
上图以 SOT 元件示例说明。关于其他的元件,请参见下页
“④JUKI 的元件供应角度的定义”输入“元件供应角度”。
※ 请以本装置规定的0度方向为基准,输入元件的纵横尺寸。
例)
各种元件定义的 0 度方向 横向尺寸 纵向尺寸
6 3
MTS
6
3
后侧
托盘支架(托盘工作站)
基板
贴片机
贴片角度
0°
带式送料器
管式送料器
前侧
4-48