深度解析JUKI设备调试.pdf - 第22页
1 板数搗 Wi 片教掮 亓件教播 吸取教掮 I 板侑 1 传送基本设 3 逛迟单位 夕时间 夕不使用 r 长度 r 使用 设 S 传感器 S 迟时 Ji 1 广麵 标 , Ons ) 0 « s ) 感器 WAIT IH STOP c - our OUT 再固定时忽略傳止传感器 0 « ) 1 奋进入馆号延 ® 寸间 0 ( sec ) m 传送马达速度控制 ^ 不使用 广使用 沒不使用 r 使用 r MT 传感器缺口剧败植功能 …

基板教据
贴片数据
元件教据
吸取数掮
一基板
ID
-
-
定位方式一
广定位孔基准
坏板标记种类
打开标记探删传感器
^
外形基
《
r
关闭标记探
_
传感器
标记
i
只别
——
多值
i
只别
指定坏板标记坐标
-
标准坏板标记
r
二值化识别
广扩展坏板标记
追拥
不使用
r
—
次元条形码
r
二次元条形码
「
多条形码阅读器
f
背面多条形码阅读器
,
■
2
澀
it
4
SS
■
O
+
0
+
0
简易控制
循环谆止
编辑程序
基板生户
机器设
s
手动控釗
示教
眼跬
遐回原点
转换语言
取得曰
$
r
*
开 始
^
—
范困
:
D
:
\
Prg
\
5773
-
171365
T
\
5773
-
FT
1365
T
2
.
x
41
基准销的位
M
,
根据传送的基准与方向
,
按下图来定义
。
(
定位孔基准
)
基板设计端点的位置
,
根据传送的基准与流动的方向
,
按下图来定义
。
(
外形基准
)
(
1
)
前面基准
传 送 方 向 从 左 到 右
(
2
)
前面基准
传 送 方 向 从 右 到 左
=
传 送 方 向 隹
(
任 畜 的
^
基 板 设 计 端 点 口 挡 块
^
定位孔销
6
)
外形基准与多值化的选择
XJ
文件
00
编措
CE
)
教据
(
C
)
优化
(
0
)
昱示
(
V
〕
机器操作
CM
)
扑 据 臣
II
帮助
00
I
^
I
Q
I
X
I
^
I
ft
I
a
I
H
I
I
J
?
l
I
I
^
I
#
I
I
x
|
i
|
V
I
■
I
*
I I
?
I I
D
laHslMI
.
.
.
.
.
.
.
.
.
.
|
I
I
I
廿
K
SI

1
板数搗
Wi
片教掮
亓件教播
吸取教掮
I
板侑
1
传送基本设
3
逛迟单位
夕时间
夕不使用
r
长度
r
使用
设
S
传感器
S
迟时
Ji
1
广麵
标
,
Ons
)
0
«
s
)
感器
WAIT
IH
STOP
c
-
our
OUT
再固定时忽略傳止传感器
0
«
)
1
奋进入馆号延
®
寸间
0
(
sec
)
m
传送马达速度控制
^
不使用
广使用
沒不使用
r
使用
r
MT
传感器缺口剧败植功能
rs
3
[
11
zi
传送中
.
后工搬出时
)
标记识别
基板全体标记
(
BOC
标记及区域标记
)
BOC
标记的识别有
2
种方法可供选择
。
请根据
BOC
标记的
状态进行选择
。
:
利用
OCC
摄像机所得的全部信息
,
利用匹配方式进行标记识别
。
因使用的信息多
,
可有效防止噪音干扰
。
一般情况下请选择此项
。
□
□
识别标记
※
在识别时
,
即使外形略有欠缺
,
在获得一定的一致度情况下也会识别
OK
。
登录标记
:
当多值识别发生错误时
.
请选择二值化识别
。
但当标记边界拍摄不清晰时
,
其精度要低于多值识别
。
7
)
概设置
D
|
g
I
B
I
x
I
%
I
ft
I
®
|
H
|
^
I
m
I
A
I
^
|
!
»
|
#
|
S
1
H
|
iH
|
jsl
I
一
M
^
-
rrck
:
|
tf
「
:
.
i

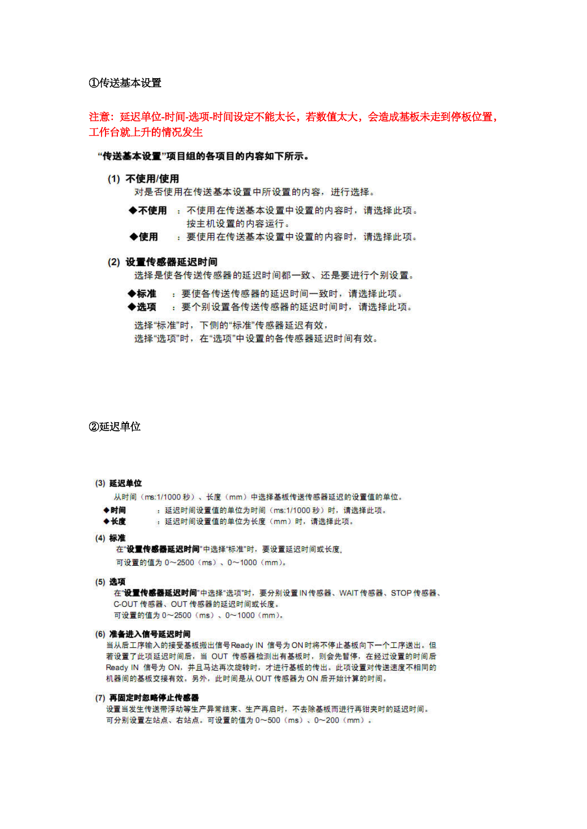
①
传送基本體
注意
:
延迟单位
-
时间
-
选项
-
时间设定不能太长
,
若数值太大
,
会造成基板未走到停板位置
,
工作台就上升的情况发生
传送基本设置
”
项目组的各项目的内容如下所示
。
(
1
)
不使用
/
使用
对是否使用在传送基本设置中所设置的内容
,
进行选择
:
:
不使用在传送基本设置中设置的内容时
,
请选择此项
=
按主机设置的内容运行
。
:
要使用在传送基本设置中设置的内容时
.
请选择此项
=
(
2
)
设置传感器延迟时间
选择是使各传送传感器的延迟时间都一致
、
还是要进行个别设置
3
:
要使各传送传感器的延迟时间一致时
,
请选择此项
。
:
要个别设置各传送传感器的延迟时间时
,
请选择此项
。
选择
“
标准
”
时
,
下侧的
“
标准
”
传感器延迟有效
,
选择
“
选项
”
时
,
在
“
选项
”
中设置的各传感器延迟时间有效
。
②
延迟单位
(
3
)
延迟单位
从时间
(
ms
:
1
/
1000
秒
)
、
长度
(
mm
)
中选择基板传送传感器延迟的设置值的单位
6
:
延迟时间设置值的单位为时间
(
ms
:
1
/
1000
秒
)
时
,
请选择此项
《
:
延迟时间设置值的单位为长度
(
mm
)
时
.
请选择此项
s
H
(
4
)
标准
在
“
设置传感迟时间选择
“
标准
"
时
.
要设置延迟时间或长度
.
可设置的值为
0
2500
(
ms
)
、
0
1000
(
mm
)
8
(
5
)
选項
在
“
设置传感鼉蠹迟时间
"
a
选择
"
选项
"
时
.
要分别设置
IN
传感器
、
WAIT
传感器
、
STOP
传感器
、
OOUT
传感器
、
OUT
传感器的延迟时间或长度
:
可设置的值为
0
2500
(
ms
)
、
0
1000
(
mm
)
8
(
6
)
准进入倌号延迟时
B
当从后工序输入的接受基板搬出倌号
Ready
IN
倌号为
ON
时将不停止基板向下一个工序送出
s
但
若设置了此项延迟时间后
.
当
OUT
传感器检测出有基板时
.
则会先暂濘
.
在经过设置的时间后
Ready
IN
倌号为
ON
.
并且马达再次旋转时
.
才进行基板的传出
=
此项设置对传送速度不相同的
机器间的基板交接有效
=
另外
.
此时间是从
OUT
传感器为
ON
后开始计算的时间
:
(
7
)
再固定时忽略
4
*
止传
设置当发生传送带浮动等生产异営结束
、
生产再启时
.
不去除基板而进行再钳夹时的延迟时间
=
可分别设置左站点
、
右站点
c
可设置的值为
0
500
(
ms
)
、
0
-
200
(
mm
)
。