00193328-01.pdf - 第120页
4 Datenverwaltung Betriebsanleitung Linienrechner UNIX 4.1 Einleitung Softwareversion 503.xx Ausgabe 02/2002 118 I t I I VORSICHT ! Mit Hilfe der Linienrechner-Software is t es möglich, die S tamm- und Auftragsdaten zu v…

Betriebsanleitung Linienrechner UNIX 4 Datenverwaltung
Softwareversion 503.xx Ausgabe 02/2002 4.1 Einleitung
117
I
t I I
4 Datenverwaltung
4.1 Einleitung
4.1.1 Struktur der Anwenderdaten
Die Anwenderdaten teilen sich in zwei Arten auf:
- Quelldaten
Sie werden vom Anwender eingegeben.
Die Quelldaten enthalten die Beschreibung der Linie mit ihren Bestückstationen und sämtliche Daten
der zu fertigenden LP-Typen, inklusive der dazu benötigten Bauelemente.
- Ablaufdaten
Sie werden von den Postprozessoren in einer maschinenlesbaren Form aus den Quelldaten generiert.
Die Ablaufdaten enthalten die Steuerdaten für den Linienrechner und die Bestückstationen.
In den Anwenderdaten wird außerdem unterschieden zwischen Stammdaten und Auftragsdaten:
- Stammdaten
Sie enthalten alle Produkt-, Rüst- und Maschinendaten, die zum Bestücken von Leiterplatten auf den
Stationen der Linie erforderlich sind und teilen sich auf in:
Anlagendaten (enthalten im Verzeichnis "Anlagen", siehe
Abschn. 4.3, Abb. 4.3.2)
Stationsdaten (enthalten im Verzeichnis "Stationen")
Leiterplattendaten (enthalten im Verzeichnis "Leiterplatten")
Stations-Bibliothek (enthalten im Verzeichnis "ST-Bibliothek")
Passmarken-Bibliothek (enthalten im Verzeichnis "M10-Bibliothek" bzw.
"MVS-Bibliothek")
Bauelemente-Bibliothek (enthalten im Verzeichnis "BE-Bibliothek")
Gehäuseform-Bibliothek (enthalten im Verzeichnis "GF-Bibliothek")
Dosiermuster-Bibliothek (enthalten im Verzeichnis "DS-Bibliothek")
Rüstinformations-Bibliothek (enthalten im Verzeichnis "RI-Bibliothek")
- Auftragsdaten
Sie beinhalten auftragsbezogene Daten, die zusätzlich zur Fertigung von LP-Typen benötigt werden.

4 Datenverwaltung Betriebsanleitung Linienrechner UNIX
4.1 Einleitung Softwareversion 503.xx Ausgabe 02/2002
118
I
t I I
VORSICHT !
Mit Hilfe der Linienrechner-Software ist es möglich, die Stamm- und Auftragsdaten zu verändern oder neue zu
erzeugen. Um einem Verlust der Daten durch unvorhersehbare Ereignisse (z.B. grobe Bedienungsfehler,
Virenbefall oder Beschädigung des Rechnersystems durch Einwirkung von außen) vorzubeugen, wird dem
Anwender dringend empfohlen, die Daten mit Hilfe des Datenmanagers (siehe Abschn. 4.3) in regelmäßigen
Abständen auf Band zu sichern.
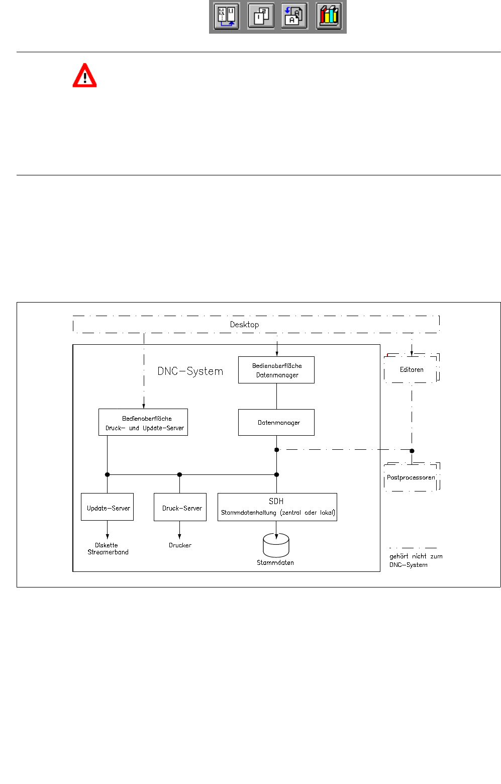
4.1.2 Aufbau und Funktion des DNC-Systems (Datenverwaltung)
Das DNC-System hat die Aufgabe, die Anwenderdaten hierarchisch zu hinterlegen und zu verwalten.
Außerdem ist die Möglichkeit gegeben, Dateien auf Anforderung eines Auftraggebers auf Druckern oder
I/O-Geräten (Band- und Diskettenlaufwerke) auszugeben.
Abb. 4.1.1 Aufbau "DNC-System"

Betriebsanleitung Linienrechner UNIX 4 Datenverwaltung
Softwareversion 503.xx Ausgabe 02/2002 4.1 Einleitung
119
I
t I I
4.1.2.1 Module des DNC-Systems
- Bedienoberfläche Datenmanager
Die Bedienoberfläche des Datenmanagers (siehe Abschn. 4.3) dient zum Manipulieren von Dateien
und Verzeichnissen.
- Bedienoberfläche Druck- und Update-Server
Über die Bedienoberfläche des Druck- und Update-Servers (siehe Abschn. 4.4) werden die im LR-
System physikalisch vorhandenen Geräte, wie Drucker, Disketten- und Bandlaufwerke im Anwender-
System angemeldet (aktiviert) oder abgemeldet (deaktiviert) und Datenträger für eine Datensicher-
ung vorbereitet.
- Druck-Server
Auf Anforderung eines Auftraggebers (z.B. dem Datenmanager) gibt der Druck-Server Dateien,
Inhaltsverzeichnisse und Verzeichnisstrukturen auf dem Drucker aus.
- Update-Server
Auf Anforderung eines Auftraggebers (z.B. dem Datenmanager) können mit dem Update-Server
Dateien und Verzeichnisse auf externe Datenträger, wie Disketten und Streamerbänder kopiert
werden.
- Stammdatenhaltung SDH
Die SDH verwaltet Daten, Attribute und anwenderspezifische Informationen. Sie stellt gespeicherte
Daten auf Anforderung bereit oder nimmt neue Daten auf.