TR7007_V1.4.pdf - 第128页
Test Research Inc. 128 TR 7007 User Guide -- So ftware 5.2.11 無 G ERBER 程式 當無 Gerber 檔時就無法利用 Gerber Tool 軟體製作並匯出 SPI 檔供機台檢測資料使 用。此可利用此功能建立檢測資料,流程圖如下所示。 無 Gerber 程式設定流程 圖 圖 257 輸入待測板的寬度與高度後,點選 ” 確定 ” ,此時機台會依照此設定値自動調整軌道寬 度…

Test Research Inc.
TR7007 User Guide--Software 127
a. 序號條碼進位:設定多聯板中每個單板的命名方式,分為:
十進位 0~9,十六進位 0~F,36 位元 0~Z。
b. 設定條碼長度:設定條碼字元數。
c. 自動讀取條碼:點選後會讀取條碼讀入條碼長度。
d. 切除條碼前、後置字元數量:設定條碼中前置與後置欲固定的字元。
例如:由兩個單板所組成的多聯板中,板號 1 主要條碼為 TRI1234567P,
若要使板號 2 的條碼命名為 TRI1234568P,則設定切除條碼前 3 碼與後 1
碼即可符合。
切除條碼前、後置字元數量示意圖 圖255
5.2.9 刪除項目
選擇欲刪除的檢測框與種類(項目如下圖所示)。
刪除項目示意圖 圖256
5.2.10 壞板標記
此功能說明與 3.2 相同。
1 2
TRI1234567P
TRI1234568P

Test Research Inc.
128 TR7007 User Guide--Software
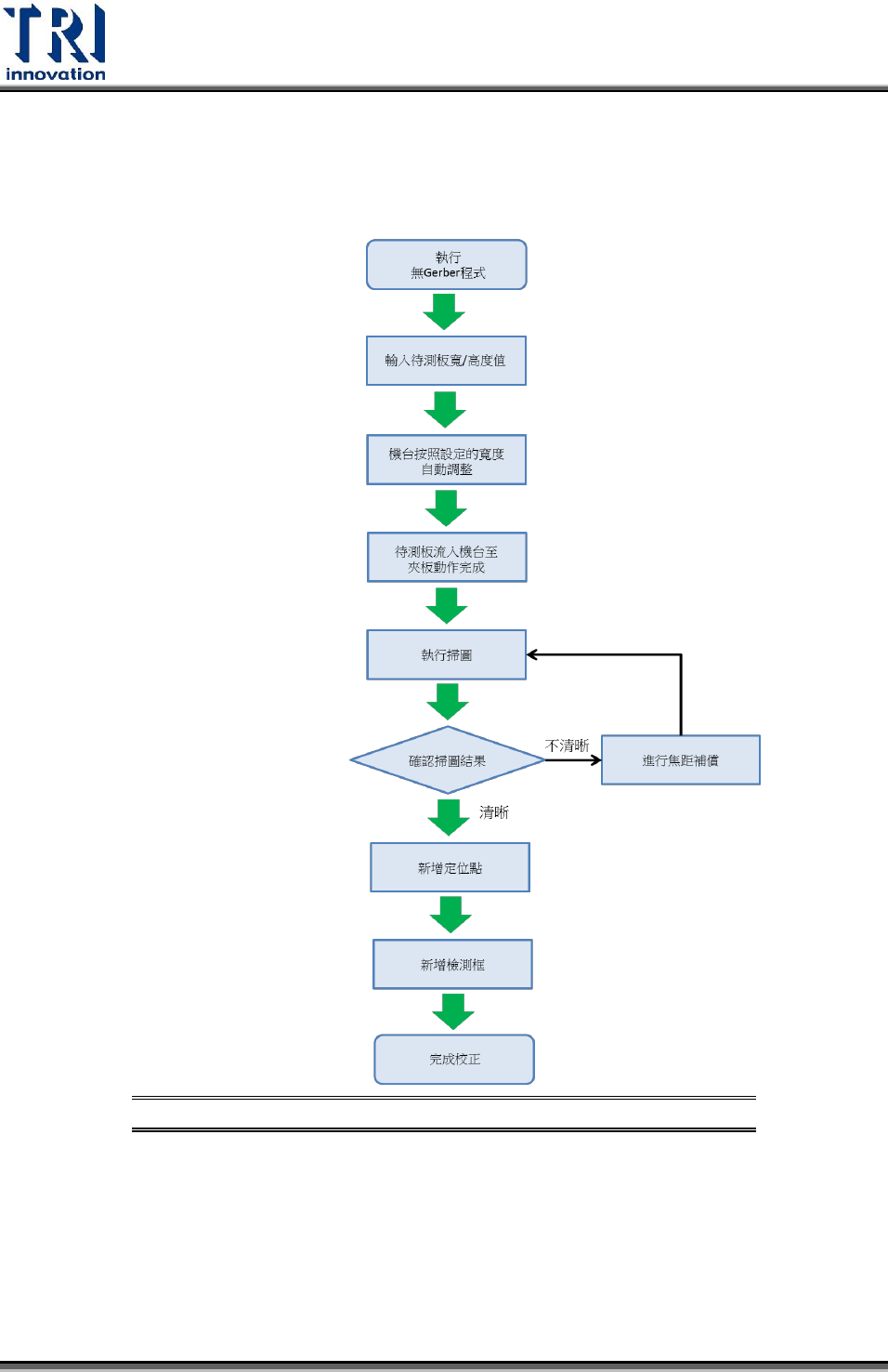
5.2.11 無 GERBER 程式
當無 Gerber 檔時就無法利用 Gerber Tool 軟體製作並匯出 SPI 檔供機台檢測資料使
用。此可利用此功能建立檢測資料,流程圖如下所示。
無 Gerber 程式設定流程圖 圖257
輸入待測板的寬度與高度後,點選”確定”,此時機台會依照此設定値自動調整軌道寬
度。

Test Research Inc.
TR7007 User Guide--Software 129
設定待測板寬/高度介面示意圖 圖258
自動調整軌道寬度提醒視窗 圖259
當待測板流入機台至完成夾板動作完成後,點選主工具列上的”掃描”。確認掃描的圖
像是否清晰,當圖像不清晰時,則需進行 Z 軸補償。使用方式請參閱下拉式選單中
【設定】>【全板】焦距補償功能說明,完成補償設定後重新執行掃描。若圖像清晰
則不須進行 Z 軸補償。取完圖相後,需要手動新增定位點,詳細說明請參閱【定位點
_新增定位點】。最後需要手動新增檢測框。請參考 2.1.8。
檢測 5.3
檢測選單示意圖 圖260
5.3.1 檢測
此功能說明 4.7 相同。
5.3.2 模式設定
設定檢測模式,分為三種: