TR7007_V1.4.pdf - 第140页
Test Research Inc. 140 TR 7007 User Guide -- So ftware 5.4.2 空板分析 可先針 對錫墊計 算其高度 值, 完成後將 其結果自 動帶入 『 規格 』 > 『 高度偏移 』欄位, 可作為高度値補償,最終的高度值則維當前檢測的高度值加上其補償值。操作流程如 下圖所示: 空板分析流 程圖 圖 287 選擇檢測框後,點選 ” 色彩區域設定 ” ,選擇色彩空間後,利用手動或自動的方式…

Test Research Inc.
TR7007 User Guide--Software 139
各欄位代表意義如圖 15 所示。其中 GRR 的計算公式為:
GRR 報表結果欄位說明 圖285
當前檢測與分析的數據會在存放當前使用的檢測資料夾下建立一資料夾,並將
高度/面積/體積/Dx/Dy 的分析結果各別存檔(如圖 17 所示),其中 GRR Report
檔案則包含所有測試數據。資料夾命名方式:共 14 碼 GRR XXXX XX XX
XX XX XX (西元) (檢測完成日期與時間)
GRR 檢測結果資料夾命名方式與儲存檔案示意圖 圖286

Test Research Inc.
140 TR7007 User Guide--Software
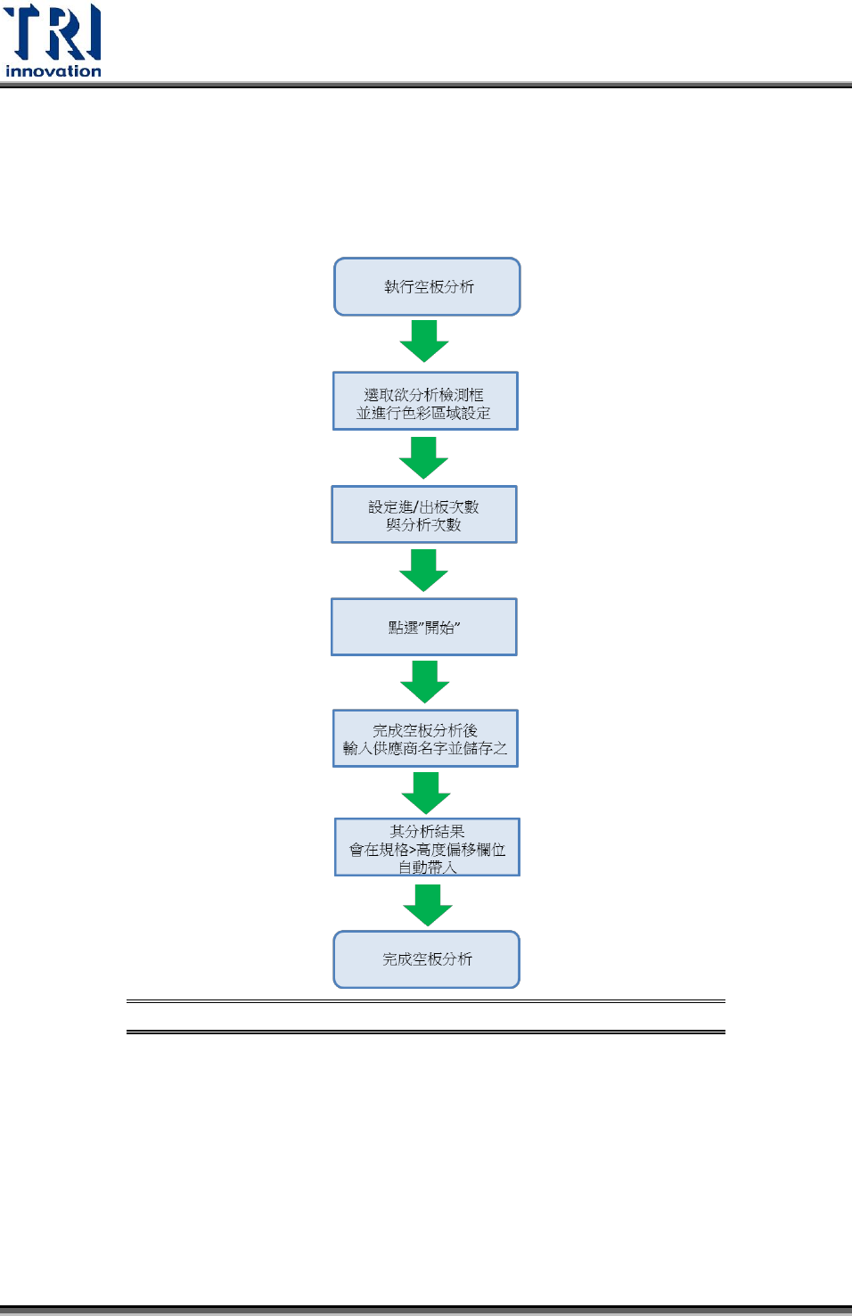
5.4.2 空板分析
可先針對錫墊計算其高度值,完成後將其結果自動帶入『規格』> 『高度偏移』欄位,
可作為高度値補償,最終的高度值則維當前檢測的高度值加上其補償值。操作流程如
下圖所示:
空板分析流程圖 圖287
選擇檢測框後,點選”色彩區域設定”,選擇色彩空間後,利用手動或自動的方式定義
底層與錫膏(錫墊)區域,用法可參閱 4.3。

Test Research Inc.
TR7007 User Guide--Software 141
色彩區域設定介面示意圖 圖288
設定進/出板次數與重複測試次數後點選”開始”。如圖 20 為例,進板 1 次後,機台開
始重複分析 3 次;若受測板不需進板時,可輸入進出板次數為 0。
進出板次數與測試次數設定示意圖 圖289
跳出完成空板分析的提醒視窗,點選”確定”。
空板分析完成提醒視窗 圖290
輸入供應商名字並點選”紀錄”,完成紀錄後,該供應商的名字會出現主軟體 TR7007
下方。