JX-100_程序员、管理员.pdf - 第233页

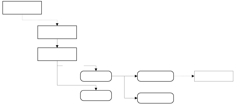
第 2 章 制作生产程序 ◆ 吸取 跟踪中的示教操作流程 把输入焦点移到 吸取坐标 的 XY 编辑框中 按示教按钮或 HOD 设备键 示教操作 确定坐标后 ENTER CANCEL 按下“设定” 按钮 或 EN TER 按下“取消” 按钮 或 CA NCEL 变更吸取数据 2- 177

100%1 / 427
2 制作生产程序
5) 跟踪时的坐标示教
当跟踪的坐标与实际不同时,可以按示教按钮或使用HOD进行吸取坐标的示教。
<步骤>
将光标移动到 XY Z 坐标。
按示教按钮或 HOD 装置按钮,进行坐标示教,按 ENTER 键确定。
2-5-4-4-11 示教中(示教按钮时)
2-5-4-4-12 示教中(HOD 时)
要使确定的坐标值有效时,按下<设定>或再次按下 ENTER
要返回坐标时,按下<取消> CANCEL
在操作选项中设定为[放大数字]时,可以将像机拍摄的画像放大后显示在监视器上。
在上述步骤②中,按 1 WINDOW 键时,通常,可转入窗口示教。
继续按下第 2 WINDOW 键,可进入放大显示的窗口示教。
元件外形尺寸长边为 2.26mm 以上时,不论操作选项的设定如何,都不能放大显示。
吸取角度为 0 / 90 / 180 / 270°以外时,也不能放大显示。
根据元件外形尺寸,可切换为如下倍率:
选中放大4倍时
长边尺寸为 2.251.11mm 时,放大×2 倍显示。
长边尺寸为 1.100.01mm 时,放大×4 倍显示。
・不 选中放大4倍时
长边尺寸为 2.250.01mm 时,放大×2 倍显示。
2-176
2 制作生产程序
吸取跟踪中的示教操作流程
把输入焦点移到
吸取坐标
XY 编辑框中
按示教按钮或 HOD 设备键
示教操作
确定坐标后
ENTER
CANCEL
按下“设定” 按钮
ENTER
按下“取消” 按钮
CANCEL
变更吸取数据
2-177
2 制作生产程序
6) 跟踪吸取高度各点时的动作
如果在跟踪吸取高度的条件设定中已设定了
“与测量值间有差异则停止”
,
则与测量值间有差异时,会显示如下信息。
自动传送将停止,请确认吸取数据的高度值。
如果在跟踪吸取高度的条件设定中已设定了
“如果无法测量则停止”
,
则无法使用HMS测量时,会显示如下对话框。
自动传送将停止,请确认吸取位置。
如果在吸取高跟踪的条件设定中设定了
“进行测量值的获取动作”
,
则会询问,是否把HMS获得的测量值加入到吸取数据的Z坐标中。
需加入时按下“是”。
如果在吸取高度跟踪的条件设定中已设定了
“用摄像机确认位置”
,
则将在监视器中显示吸取位置。当显示以下询问时,请目视进行确认。如果位置正确,
按下“是”,如果要用示教来改变吸取位置,请按下“否”,并进行示教操作。
2-178