SPF.pdf - 第102页
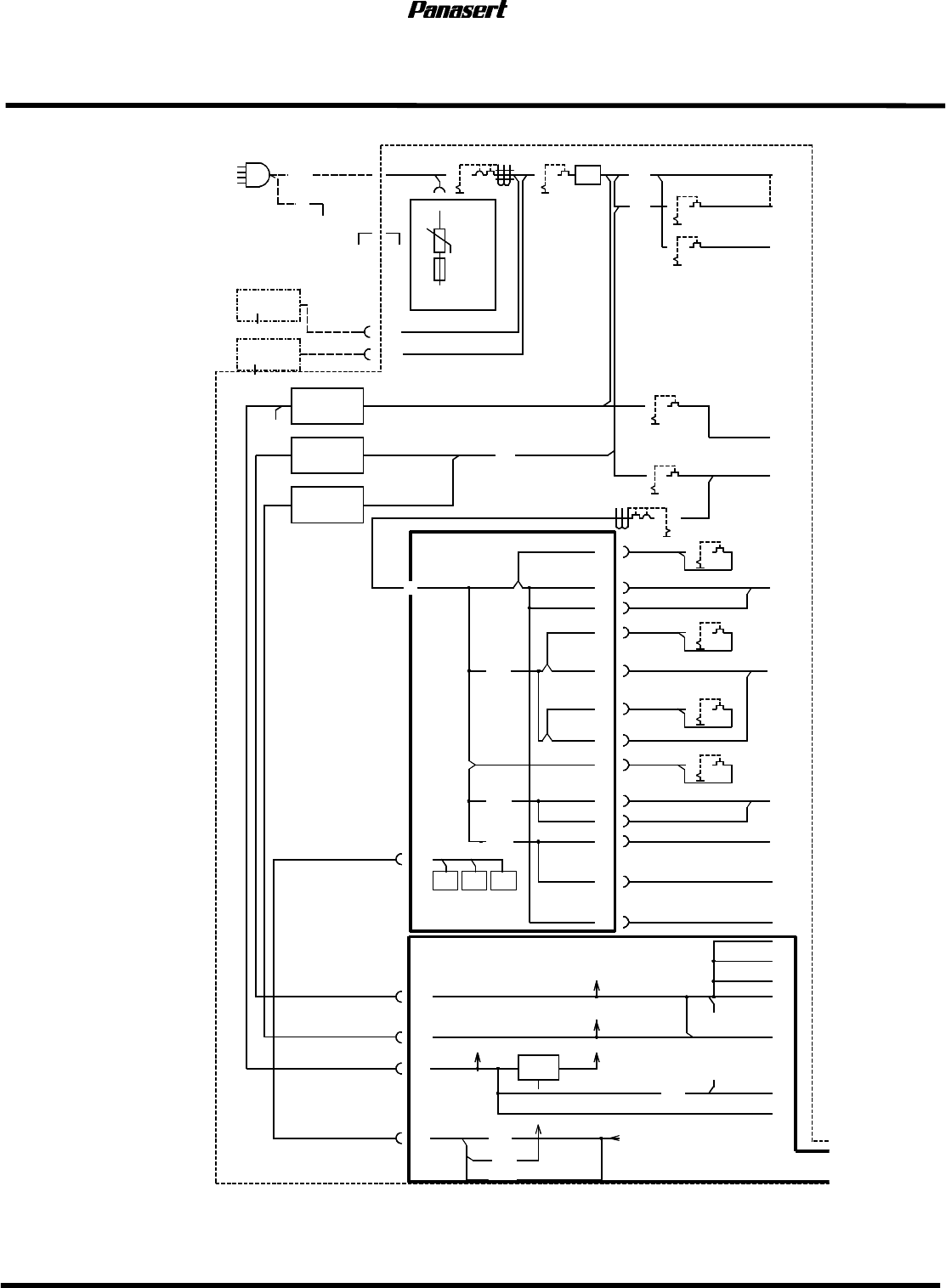
SPF 服务手册 6.1 配电盘电路图 6.2- 3 P54S CC-85-190-A 0 -XAC200V1 -XAC200V2 SF.DLY NOT.DLY SX 1.5KW P326M / D M 3 SY 400W P326M / D M 3 SF.DLY ST 400W P326M / D M 3 SQ 200W P326M / D M 3 FAN -XAC200V3 200 / 100V TM1(2KVA) -XTRANS …

SPF
服务手册
6.2 配电盘电路图
P54SCC-85-190-A0 6.2-2
AC100V2A
-XAC200V1
Main power
SW
MAIN
U
IN
-XAC200V
(50A 30MA)
QF1
(30A)
QF2
Z1
(30A)
KM1
KA50
QF3 (7.5A)
-XAC200V2
IN
-XAC200V
-XAC200V3
-XTRANS
QF6(15A)
QF7(20A 30MA)
Vacuum
cleaner unit
-XAC100V1AC100V1A
AC100V1A
AC100V1B
AC100V1B
-XAC100V2AC100V2A
AC100V2B
AC100V2B
-XAC100V3
AC100V3A
AC100V3A
AC100V3B
AC100V3B
-XAC100V4AC100V4
AC100V4
AC100V5
AC100V5
KA1
KA2
KA3
KA3
KA2
KA1
CNT1
CNT1
X101 X101
DC24V
150W
GS2
+24V
DC5V
10W
GS3
+5V
24VE
24VE
-XDC24V4
5VE
5VE
-XP783
24VSF
24VSF
24 / 5V
IC
+24VSF
+5VSF
-XDC24V6
CNT1
CNT1
+24VSF
(ON.D)
(OFF.D)
(NOT.D)
DC24V
100W
GS1
+24V
PE
Thermostat
unit
OPTION
P951-002B
RV
F
QF5(7.5A)
QF8
QF8
-XAC100V5
QF8(10A)
QF9
QF9
QF9(10A)
QF11
QF11
QF11(10A)
QF10(10A)
QF10
QF10
(ON.D)
(OFF.D)
(NOT.D)
AC100V board (FB-2835)
-XDC24V5
-XDC24V3
-XDC24V2
-XDC24V1
KA22
(OFF.D)
+5VE
+24VE
0VE
0VSF
ZNR board (FB.-2654B)
-XAC200V5
-XAC100V6
AC100V6
AC100V6
M30479-40-100
KA16
KA18
KA17
I / F board (FB-2836B)
M30479-40-200B
(OFF.D)
(ON.D)
(NOT. D)
(SF.D)
KA51
(OFF.D)
(NOT.D)
CN1
CN1
KL2-ES
QF4 (7.5A)
-XAC200V5
-XAC200V4
-XAC200V4
OPTION
A 详细图
详细图详细图
详细图
温度调节
装
置
真空清洁器
装置
AC100V 基板
ZNR 基板

SPF
服务手册
6.1 配电盘电路图
6.2-3 P54SCC-85-190-A0
-XAC200V1
-XAC200V2
SF.DLY
NOT.DLY
SX
1.5KW
P326M / D
M
3
SY
400W
P326M / D
M
3
SF.DLY
ST
400W
P326M / D
M
3
SQ
200W
P326M / D
M
3
FAN
-XAC200V3
200 / 100V
TM1(2KVA)
-XTRANS
-XAC100V1
BHU
QF7 ON / OFF
-XAC100V2
P337K
P337N : ON.DLY
-XAC100V3
Printer
OFF.DLY
-XAC100V4
AC module
NOT.DLY
P337N
monitor TV
P783
Unloader
NOT.DLY
-XDC24V4
-XP783
-XDC24V6
-
P783
Work light
Optical
module
sensor
OR
-XOPC
SV ON
+5V
+24V
WH
POWER
GN
+24V
0V
START
STOP
Main control panel
-XAC100V5
NOT.DLY
NOT.DLY
NOT.DLY
SF.DLY
SF.DLY
QF5 ON / OFF
QF6 ON / OFF
-XDC24V5
-XDC24V3
-XDC24V2
-XDC24V1
P326M / D
sensor
OFF.DLY
OFF.DLY
OFF.DLY
OFF.DLY
OFF.DLY
OFF.DLY
QF2 ON / OFF
SV ON
Option
QF7 ON / OFF
-XAC100V6
SSR
B 详细图
详细图详细图
详细图
TV 监视器
AC 模块
下载导轨
光模块
传感器
传感器
工作灯
主操作盘

SPF
服务手册
6.2 配电盘电路图
P54SCC-85-190-A0 6.2-4
K
L
2
-
E
S
K
A
7
(
N
O
T
.
D
)
K
A
6
(
S
F
O
N
)
K
A
6
(
S
F
O
N
)
K
M
3
K
M
3
K
M
2
K
M
2
K
M
1
K
M
1
+
2
4
V
S
F
K
M
1
(
S
F
.
D
)
K
A
5
0
(
N
O
T
.
D
)
K
T
1
K
T
1
K
T
1
O
F
F
.
D
L
Y
0
.
8
S
E
C
K
A
1
(
F
1
)
K
A
2
(
F
2
)
K
A
1
(
F
1
)
K
A
1
(
F
1
)
K
A
1
4
(
S
F
.
C
)
-
X
F
.
I
N
T
-
X
F
.
I
N
T
+
2
4
V
S
F
-
X
E
S
-
X
E
S
K
A
1
4
(
S
F
.
C
)
+
2
4
V
S
F
S
T
O
P
K
L
1
S
F
C
H
K
+
2
4
V
S
F
C
H
K
+
2
4
V
K
L
1
K
L
2
K
A
1
8
(
O
F
F
.
D
)
K
M
4
K
M
4
K
A
5
1
(
O
F
F
.
D
)
E
S
F
.
I
N
T
K
A
7
(
N
O
T
.
D
)
K
A
6
(
S
F
@
O
N
)
K
L
2
K
L
2
K
T
2
K
T
2
K
T
2
O
F
F
.
D
L
Y
0
.
8
S
E
C
K
A
3
(
K
T
I
L
)
K
A
3
(
K
T
I
L
)
K
A
6
(
S
F
O
N
)
K
A
5
(
S
V
S
F
)
K
A
7
(
N
O
T
D
L
Y
)
K
A
3
(
K
T
I
L
)
K
A
3
(
K
T
I
L
)
+
2
4
V
S
F
+
2
4
V
S
F
+
2
4
V
S
F
+
2
4
V
S
F
K
L
2
-
E
S
K
L
2
-
E
S
K
L
1
C 详细图
详细图详细图
详细图