SLM110S_TRM(Ver7.1_CS16.26).pdf - 第154页
Page HANWHA TECHWIN 142 SLM110S Head IF Board Interface (2/2) ^4` ^5` ^6` ^4` ^7` ^8` AM03-004789A

Page
HANWHA TECHWIN
141
SLM110S
Head IF Board Interface (1/2)
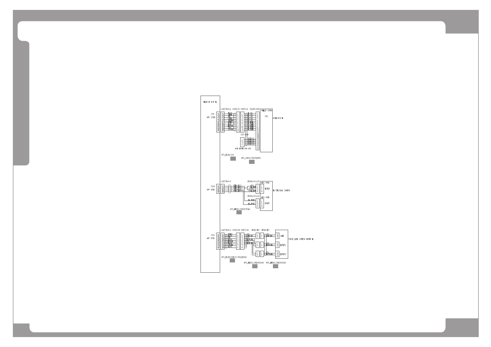
NO. Lev. PART NO. PART NAME Q'TY Old No. Supply Supply LT Reference
1 AM03-013472B CONV_HEAD_1_CAN_CABLE_ASSY AP5_CA003 1 J90834109A/AM03-013472A
2 AM03-013461B HEAD_MOTOR_IF_BD_1_PW_CABLE_ASSY 1 J90834316A/AM03-013461A
3 J90834356A HEAD_OVER_BLOW_SOL_CABLE_ASSY
AP5_HD007
1
4 J90834350A HEAD_VAC_CABLE_ASSY AP5_HD001 1
5 J90834351A HEAD_VACCUM_SOL_CABLE_ASSY AP5_HD002 1
6 J90834352A HEAD_BLOW_SOL_CABLE_ASSY AP5_HD003 1
7 AM03-004789A CABLE ASSY-FL003_FLAT_CABLE_ASSY 1

Page
HANWHA TECHWIN
142
SLM110S
Head IF Board Interface (2/2)
^4`
^5`
^6`
^4`
^7` ^8`
AM03-004789A

Page
HANWHA TECHWIN
143
SLM110S
Head IF Board Interface (2/2)
NO. Lev. PART NO. PART NAME Q'TY Old No. Supply Supply LT Reference
1 AM03-004789A CABLE ASSY-FL003_FLAT_CABLE_ASSY 2
2 AM03-013472B CONV_HEAD_1_CAN_CABLE_ASSY AP5_CA003 1 J90834109A/AM03-013472A
3 J90834353A FID_ILL_CABLE_ASSY AP5_HD004 1
4 J90834354A LSC_ILL_EXT_CABLE_ASSY AP5_HD005 1
5 J90834355A LSC_ILL_CABLE_ASSY AP5_HD006 1