JM-50_维修保养手册.pdf - 第146页
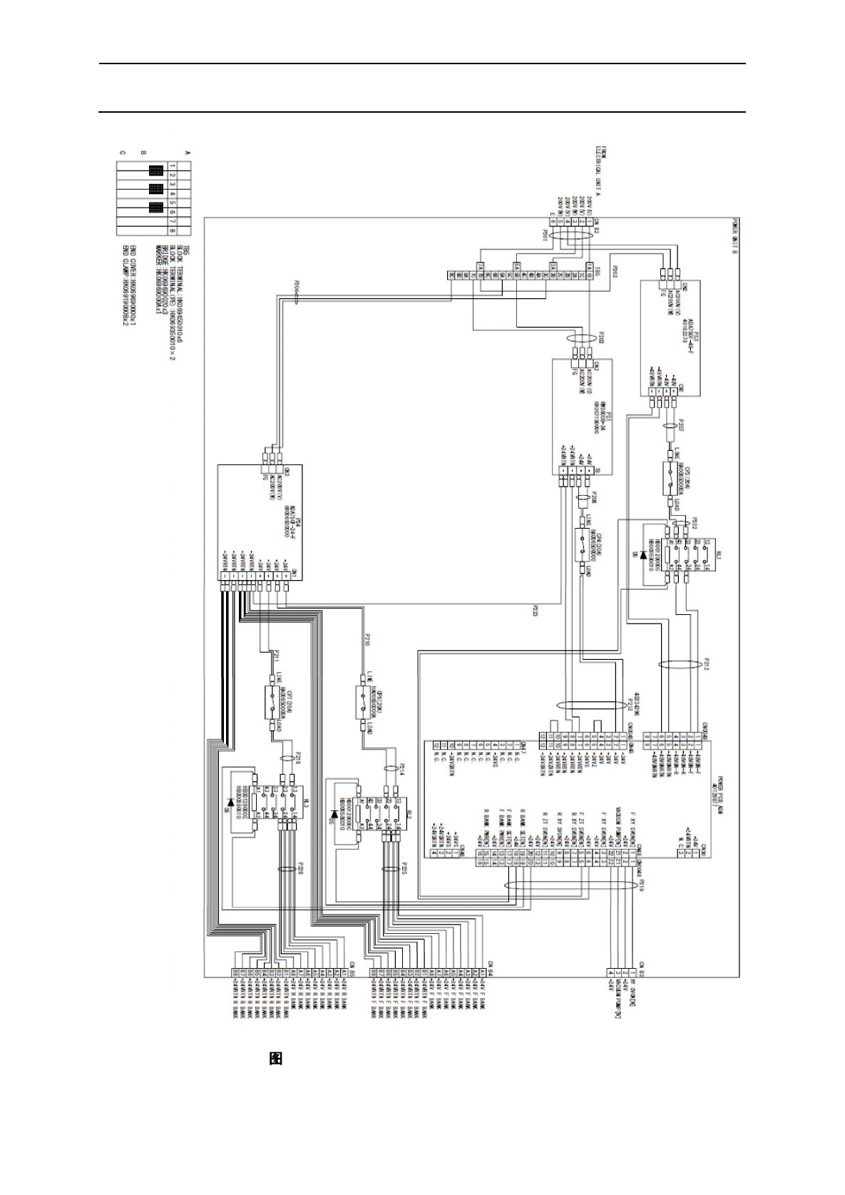
维修调整要领书 1 1 -12 1 1- 2-2-1-1 B (ST) No. J UKI 品号 零件名 零件数 位置 备注 1 HA00650000A CIRCUIT PROTECT O R ( 2OA) 3 CP3, CP 6, CP7 2 HA006500000 CIRCUIT PROTECTOR ( 30A) 1 CP4 3 HA00542000B CIRCUIT PROTECT O R (8 A) 1 CP5 4 HB0012…

维修调整要领书
11-11
11-2-2-1-4 B (ST)
4
3
2
1
1
7
6
8

维修调整要领书
11-12
11-2-2-1-1 B (ST)
No. JUKI 品号 零件名 零件数 位置 备注
1 HA00650000A CIRCUIT PROTECTOR (2OA) 3 CP3, CP6, CP7
2 HA006500000 CIRCUIT PROTECTOR (30A) 1 CP4
3 HA00542000B CIRCUIT PROTECTOR (8A) 1 CP5
4 HB00128000C RELAY 3 RL1, RL2, RL3
5 40128877 POWER PCB ASM 1
6 40182378 POWER SUPPLY 1 PS3
7 HX006920000 POWER SUPPLY 1 PS4
8 HX007180000 POWER SUPPLY 1 PS1

维修调整要领书
11-13
11-2-2-1-5 PSU B WIRING DIAGRAM [ST]