80S-20电路图.pdf - 第22页
SIPLACE 80S-20 SMD place ment sy stem S iplace 80 S-20 (por tal II) (Sh. 2 of 2) 3.1 - 4 SMD p l acem en t sys t em Si p l ace 80S - 20 ( por t a lI I ) (Sh . 2 o f2 ) 116900 2b.dw g 0011690 0-0201 01LD1 SMD pla cement s…

SIPLACE 80S-20 SMD placement system Siplace 80S-20 (portal I) (Sh. 1 of 2) 3.1 - 3
3
.
1SIPLACE
80S
-
20
overv
i
ew
di
agrams
(00116900
-
02)
SMD placement system Siplace 80S-20 (portal I) (Sh. 1 of 2)
1169002a.dwg
00116900-020101LD1 SMD placement system Siplace 80S-20 (portal I) (Sh. 1 of 2)

SIPLACE 80S-20 SMD placement system Siplace 80S-20 (portal II) (Sh. 2 of 2) 3.1 - 4
SMD
p
l
acemen
t
sys
t
em
Si
p
l
ace
80S
-
20
(
por
t
a
lII)
(Sh
.
2
o
f2)
1169002b.dwg
00116900-020101LD1 SMD placement system Siplace 80S-20 (portal II) (Sh. 2 of 2)

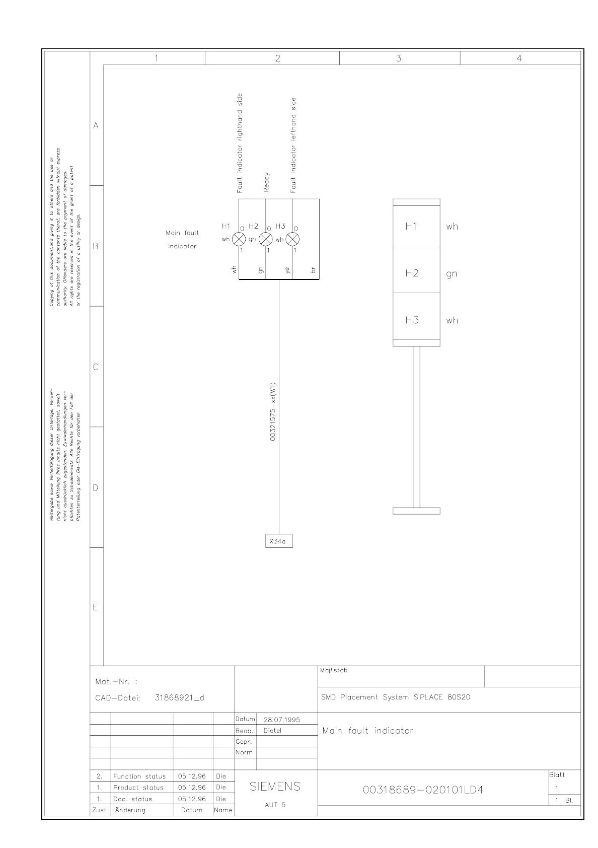
SIPLACE 80S-20 Main fault indicator 3.2 - 1
3.2 Main fault indicator (00318689-02)
Main fault indicator
31868921.dwg
00318689-020101LD4 Main fault indicator