80S-20电路图.pdf - 第409页
3.16 - 32 End posi tion bero X a xis SIPLACE 80S -20 End p osition be ro X axis 3006094 1.dw g 003006 09-04 0101LD4 E nd posit ion ber os X ax is

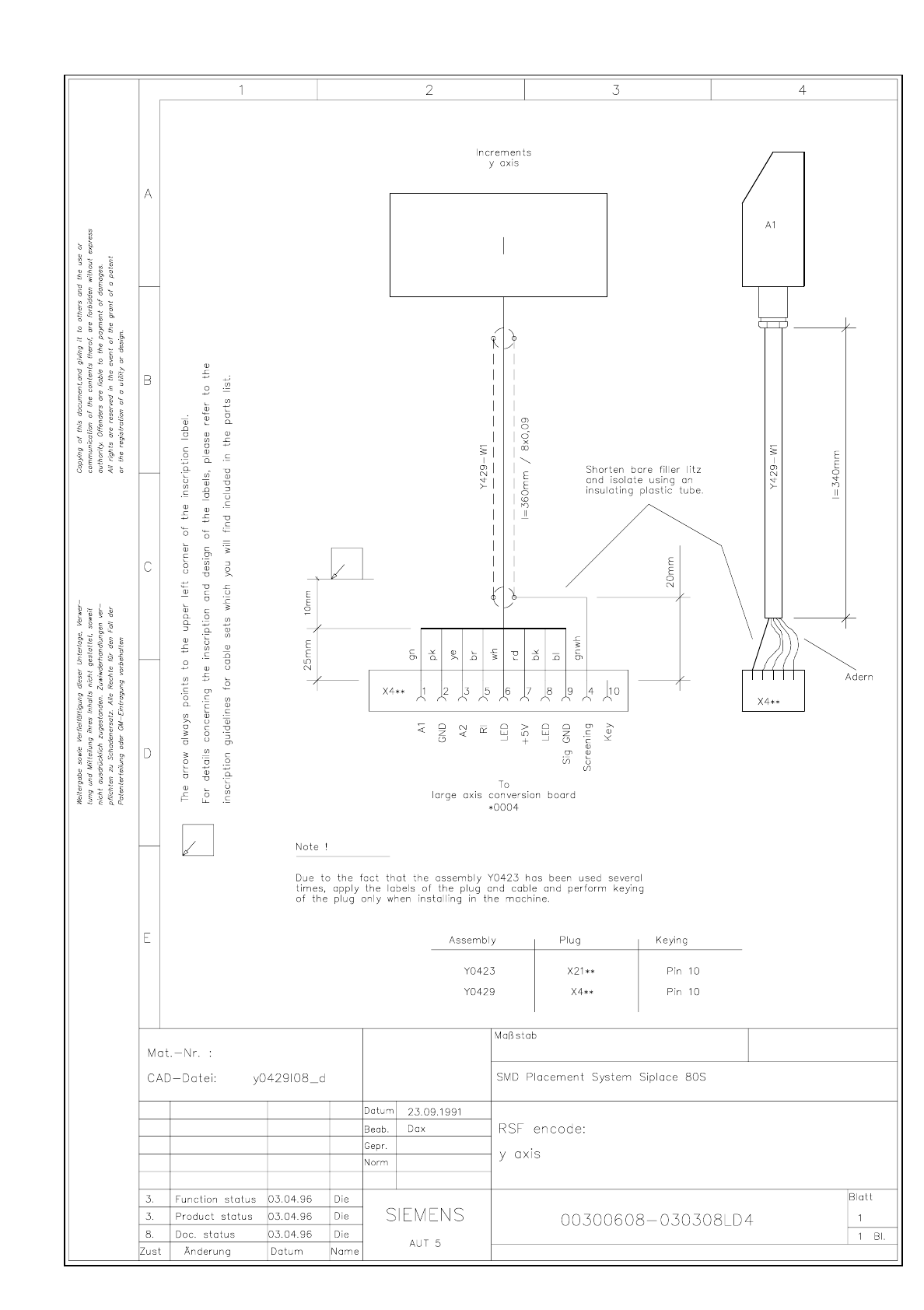
SIPLACE 80S-20 RSF incremental encoder Y axis 3.16 - 31
RSF incremental encoder Y axis
Y0429L08.dwg
00300608-030308LD4 RSF incremental encoder Y axis

3.16 - 32 End position bero X axis SIPLACE 80S-20
End position bero X axis
30060941.dwg
00300609-040101LD4 End position beros X axis

SIPLACE 80S-20 Distance light barrier 3.16 - 33
Distance light barrier
C0432L02.dwg
1710470-C0432-000-02-L-02-4 Distance light barrier