80S-20电路图.pdf - 第496页
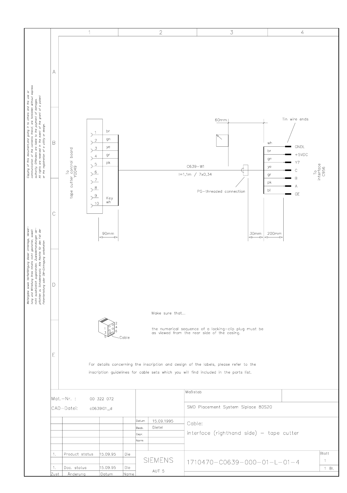
SIPLACE 80S-20 Cable Interfa ce (righthand side) - tape cutter 3.24 - 1 1 Cable In terface (righthan d side) - tape cutter C0639L 01.dwg 1710470- C0639- 000-0 1-L-0 1-4 Ca ble Inte rface ( rightha nd side) - tap e cutter

3.24 - 10 Cable Interface (lefthand side) - tape cutter SIPLACE 80S-20
Cable Interface (lefthand side) - tape cutter
C0638L02.dwg
00322071-020101LD4 Cable Interface (lefthand side) - tape cutter

SIPLACE 80S-20 Cable Interface (righthand side) - tape cutter 3.24 - 11
Cable Interface (righthand side) - tape cutter
C0639L01.dwg
1710470-C0639-000-01-L-01-4 Cable Interface (righthand side) - tape cutter

3.24 - 12 SIPLACE 80S-20