80S-20电路图.pdf - 第501页
3.25 - 4 SIPLACE 80S-20

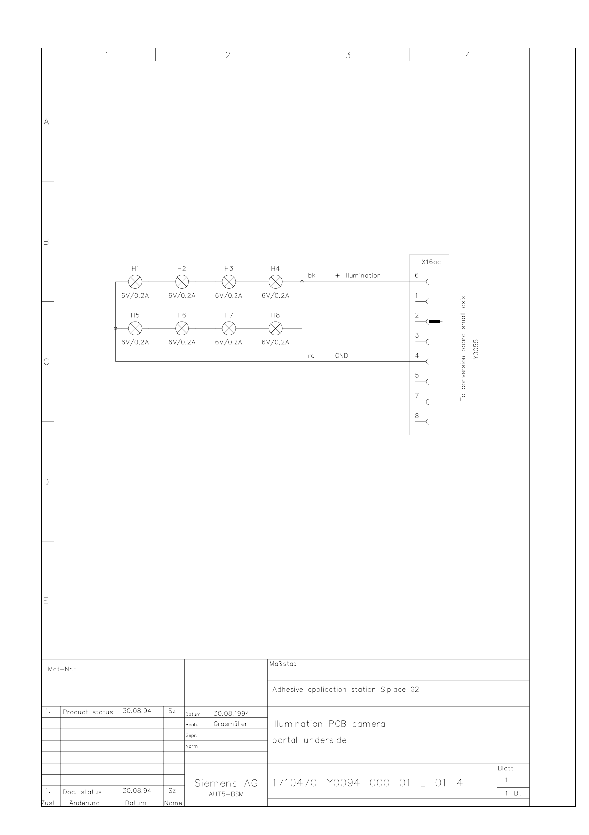
SIPLACE 80S-20 Illumination PCB camera portal underside 3.25 - 3
Illumination PCB camera portal underside
Y0094L01.dwg
1710470-Y0094-000-01-L-01-4 Illumination PCB camera portal underside

3.25 - 4 SIPLACE 80S-20

SIPLACE 80S-20 Main power cable Terminal strip - terminal strip 3.26 - 1
3.26 Cables
Main power cable Terminal strip - terminal strip
K0504L04.dwg
1710470-K0504-000-03-L-04-4 Main power cable Terminal strip - terminal strip