80S-20电路图.pdf - 第331页
3.11 - 28 F eed uni t SIPLACE 80S -20 Feed un it Y0406L0 1.dwg 171047 2-Y0 406-000- 01-L- 01-4 Feed unit

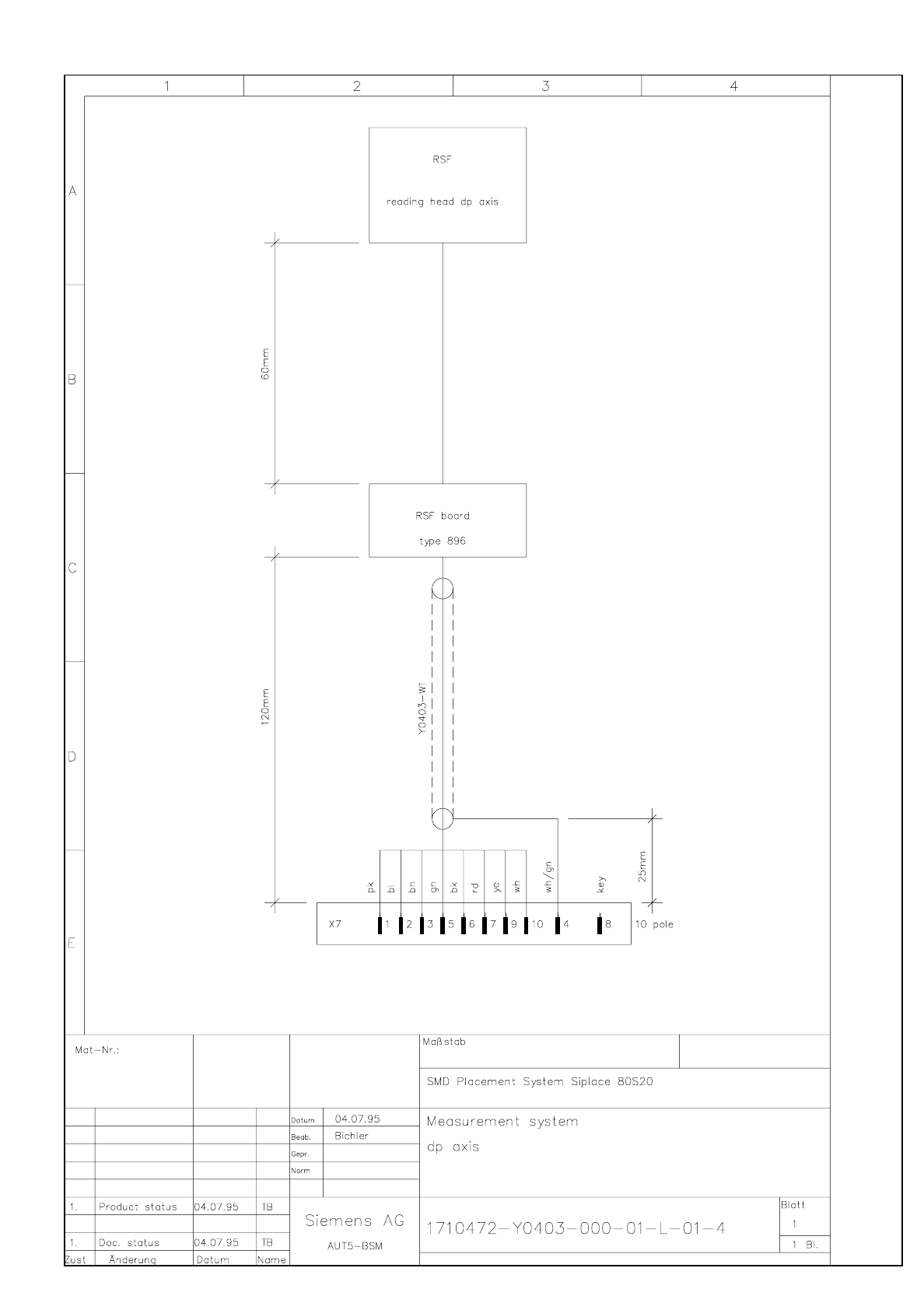
SIPLACE 80S-20 Measurement system dp axis 3.11 - 27
Measurement system dp axis
Y0403L01.dwg
1710472-Y0403-000-01-L-01-4 Measurement system dp axis

3.11 - 28 Feed unit SIPLACE 80S-20
Feed unit
Y0406L01.dwg
1710472-Y0406-000-01-L-01-4 Feed unit

SIPLACE 80S-20 Micro relay valve forced air 3.11 - 29
Micro relay valve forced air
Y0420L01.dwg
1710472-Y0420-000-01-L-01-4 Micro relay valve forced air