80S-20电路图.pdf - 第56页
3.4 - 4 SIPLACE 80S-20

SIPLACE 80S-20 Service socket (Sh. 2 of 2) 3.4 - 3
Service socket (Sh. 2 of 2)
3002724b.dwg
00300272-040101TD4 Service socket (Sh. 2 of 2)

3.4 - 4 SIPLACE 80S-20

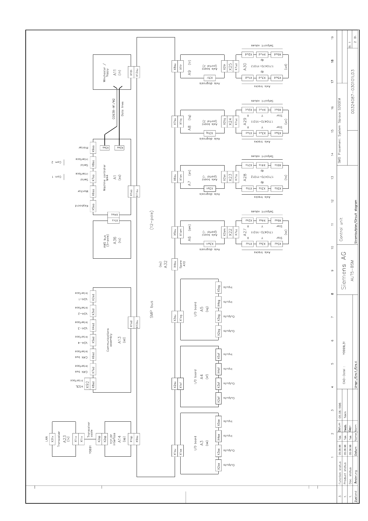
SIPLACE 80S-20 Control unit (Sh. 1 of 2) 3.5 - 1
3.5 Control unit SIPLACE 80S-20 (GEM) (00324087-03)
Control unit (Sh. 1 of 2)
Y0999L31.dwg
00324087-030101LD3 Control unit (Sh. 1 of 2)